Lampowe wzmacniacze akustyczne
Radioamator, Rok XI, Luty 1961, Nr 2
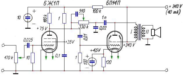
Prosty wzmacniacz 2-lampowy
Moc wyjściowa tego wzmacniacza wynosi 3W przy współczynniku zawartości harmonicznych 2,5%; czułość wzmacniacza jest równa 150mV. W celu zmniejszenia do minimum przydźwięku sieci katoda pierwszej lampy jest uziemiona (rys. 1), a ujemne napięcie uzyskuje się wskutek spadku napięcia spowodowanego przez prąd siatkowy w takim układzie jest bardzo mały, przeto oporność wejściowa lampy równa się w przybliżeniu połowie oporności upływowej.
Stopień wyjściowy ma układ konwencjonalny z ujemnym sprzężeniem zwrotnym wykorzystanym do regulacji charakterystyki częstotliwościowej. W położeniu lewym potencjometru w obwodzie ujemnego sprzężenia zwrotnego, charakterystyka częstotliwościowa jest podniesiona dla najmniejszych i największych częstotliwości pasma akustycznego. W prawym położeniu ślizgacza potencjometru następuje znaczne osłabienie wyższych częstotliwości od 1000Hz poczynając. Do zasilania wzmacniacza może być wykorzystany każdy prostownik o napięciu ok. 240V i prądzie do 40mA. Prostownik powinien mieć filtr wygładzający tętnienie. Transformator wyjściowy wzmacniacza może być wykonany na rdzeniu płaszczowym o przekroju 16x16mm, przy czym uzwojenie pierwotne powinno mieć 3500 zwojów drutu średnicy 0,15, a uzwojenie wtórne - 165 zwojów drutu średnicy 0,65 (dla głośnika o oporności 4omy).

Rys. 1.
Wzmacniacz o mocy 3W
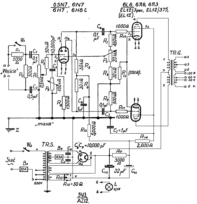
Wzmacniacz ten ma lepsze wskaźniki jakościowe od opisanego poprzednio, a poza tym oddzielną regulację charakterystyki częstotliwościowej w zakresie małych i wielkich częstotliwości pasma akustycznego. Moc wyjściowa wzmacniacza wynosi 3W przy współczynniku zawartości harmonicznych nie przekraczającym 1,5%. Charakterystyka częstotliwościowa jest regulowana w zakresie ±16dB przy częstotliwości 100Hz oraz w zakresie ±14dB przy częstotliwości 10kHz. Czułość wzmacniacza - 100mV.
Schemat ideowy wzmacniacza przedstawiono na rys. 2. Pętla ujemnego sprzężenia zwrotnego zawiera elementy RC dobrane w taki sposób, aby najsilniejsze ujemne sprzężenie zwrotne przypadało na środkową część pasma przepustowego wzmacniacza. Wskutek tego wzmocnienie w zakresie 400-2000Hz jest mniejsze o ok. 16dB niż dla małych i wielkich częstotliwości pasma akustycznego Do regulacji charakterystyki częstotliwościowej wzmacniacza służą dwa potencjometry na jego wejściu. Za pomocą potencjometru o oporności 1Moma można regulować charakterystykę w zakresie częstotliwości wielkich. Podobnie potencjometrem 4,7Momów reguluje się charakterystykę w zakresie częstotliwości małych.

Rys. 2.
Przystawka głośnikowa "3L"
inż. Czesław Klimczewski
Radioamator, Rok III, Styczeń 1953r., Nr 1
W numerze 11 naszego pisma opisana została przystawka głośnikowa posiadająca dwie lampy pracujące w układzie przeciwsobnym przy zastosowaniu transformatora sterującego te lampy. Ponieważ nie zawsze transformator taki można nabyć na rynku, nawinięcie zaś jego przedstawia pewną trudność - podany zostaje obecnie opis przystawki, w której funkcję tzw. "odwrócenia fazy" dokonuje się nie przez transformator lecz za pośrednictwem lampy radiowej. Przystawka tak nie posiada również dławika małej częstotliwości dla filtracji wyprostowanego prądu pulsującego lecz opornik o oporze 3000omów i wytrzymałości na obciążenie około 5watów. Opornik taki łatwo jest nabyć ewentualnie nawinąć własnoręcznie na porcelanowej lub szklanej rurce.
Dzięki niestosowaniu transformatora i dławika, koszt opisywanej przystawki jest stosunkowo niski i montaż jej łatwiejszy. Przystawka ta wykonana ściśle wg podanych schematów będzie pracować doskonale i może zasilać jeden lub kilka głośników o łącznej mocy około 25watów.
Na rys. 1 przedstawiony jest schemat ideowy przystawki. Przystawka ta przystosowana jest do pracy z odbiornikiem radiowym posiadającym gniazdka do przyłączenia dodatkowego głośnika. Gniazdka te należy łączyć z przystawką w ten sposób, że jedno z nich, oznaczone znakiem "plus", powinno być połączone z gniazdkiem przystawki oznaczonym znakiem "b". Jeżeli żadnego oznaczenia na desce odbiornika nie ma, wówczas gniazdka dodatkowego głośnika połączone są w nim w ten sposób, że przystawkę można przyłączyć dowolnie nie zwracając uwagi na zgodność połączeń. Przystawkę tę można łączyć również ze wzmacniaczem małej częstotliwości tzw. "przedwzmacniaczem" celem uzyskania większej mocy dla zasilania głośników. W tym celu w opisywanej przystawce zastosowano wyłącznik W1 wyłączający opór R1=5000omów tak, że można ją przyłączyć do aparatu lub wzmacniacza posiadającego opór "wyjściowy" mały - rzędu 500omów lub duży - rzędu 5000÷6000omów. Aparaty radiowe posiadają opór wyjściowy dodatkowego głośnika przeważnie duży - rzędu 6000omów.

Rys. 1.
Napięcia otrzymywane ze ślizgacza potencjometru P1 przesyłane są na siatkę sterującą pierwszej triody lampy (6SN7) poprzez oporniczek Rs=50000 omów (50K) będący zaworem dla mogących ewentualnie powstawać prądów pasożytniczych. Siatka ta połączona jest również z kondensatorem 10.000pF, który poprzez potencjometr P2=100K łączy się z uziemioną podstawą przystawki ("masą"). Potencjometrem tym reguluje się "barwę dźwięku" wzmacnianych audycji.

Radioamator, wrzesień 1950r., rok I, numer 9, cena 60 zł.
TREŚĆ (1 strona okładki)
Schematy odbiorników typów T813.W i T813.GW (2 strona okładki)
Zamieszczone schematy przedstawiają sobą dwa popularne odbiorniki radiowe typów T813.W i T813.GW.
Pierwszy z nich typu T813W zasilany jest prądem zmiennym, drugi zaś - T813GW - prądem zmiennym lub stałym z sieci oświetleniowej. Części odbiorcze aparatu zmontowane są wg tego samego schematu. Są to odbiorniki "proste", trzyzakresowe, jednoobwodowe.
Odbiornik typu T813W posiada lampę AF7, która spełnia rolę detektora, oraz lampę głośnikową AL4.

Odbiornik radiowy typ T813.W.
W odbiorniku typu T813GW lampą detektorową jest VF7 a głośnikową VL4.

Odbiornik radiowy typ T813.GW.
W obu odbiornikach zastosowano lampę prostowniczą taką samą - AZ1. Oba aparaty posiadają gniazdka dla podłączenia adaptera, poza typ aparat typu T813W ma przełącznik umożliwiający zmniejszenie poboru mocy z sieci oświetleniowej przy słuchaniu silnej stacji lokalnej.
Podobnie w obu aparatach wbudowane są na stałe eliminatory dla usunięcia zakłóceń w odbiorze, spowodowanych programem silnej stacji lokalnej. Ustawienie przełączników zakresów falowych dostosowane jest do odbioru długich fal.
Na przedstawionych schematach zaznaczone są również napięcia i prądy (dla obu rodzajów zasilania), jakie powinny być w poszczególnych obwodach odbiornika. Znajomość tych wielkości ułatwić powinna naprawę aparatu.
Przy schemacie aparatu T813GW pokazano połączenia kontaktów na płytce przełącznika sieciowego celem łatwiejszego zorientowania się podczas jego naprawy.
Pokój zwycięży wojnę (1)
"Walka o trwały pokój, o zwycięstwo braterskiego współżycia między narodami - to najważniejsze zadanie obecnego pokolenia. Nikt nie powinien wątpić w ostateczne zwycięstwo tej walki, ponieważ ruch obrońców pokoju stał się już dziś ruchem setek milionów ludzi, a szeregi czynnych obrońców pokoju rosną nieprzerwanie. Nic nie zdoła wstrzymać wzrostu tego ruchu, ponieważ jest to ruch w obronie prawdy i sprawiedliwości w stosunkach między ludźmi. Siła tego ruchu opiera się ponadto na rosnącej wciąż sile narodów wyzwolonych z przemocy kapitalistycznej, na których czele kroczy potężny Związek Radziecki, pod przewodem wielkiego chorążego pokoju Generalissimusa Józefa Stalina. Naród polski włącza się do tej walki o pokój całkowicie i z niezmienną wolą zwycięstwa".
W tych słowach wygłoszonych w dniu 2 września bieżącego roku do delegacji Pierwszego Polskiego Kongresu Obrońców Pokoju - Prezydent Polski Ludowej Bolesław Bierut zawarł treść walki o pokój, toczonej dziś przez cały świat. Taka też była treść obrad Kongresu Warszawskiego.
Zakłócenia odbioru radiowego (2)
Zakłócenia przemysłowe
W przeciwieństwie do zaburzeń pochodzenia atmosferycznego, których wpływ na odbiór radiowy bywa tak silny, że często zmusza nawet do wyłączenia aparatu i których prawie że nie można uniknąć (patrz Nr 6 miesięcznika) - zakłócenia przemysłowe dają się skutecznie wyeliminować i tylko w szczególnych okolicznościach mogą zmusić do zaniechania odbioru.
Zakłócenia tego typu mają charakter lokalny i pochodzą od urządzeń elektrycznych takich jak: silniki na prąd stały i zmienny, odkurzacze, aparaty medyczne oraz fryzjerskie, wyłączniki automatyczne itp. Objawiają się one najczęściej w postaci męczącego ucho warkotu. Wytwarzane przez owe urządzenia - pasożytnicze fale zaburzające odbiór radiowy, najsilniej dają się we znaki w dużych miastach, ośrodkach przemysłowych i kuracyjnych, gdzie tworzą jakby gęstą mgłę, którą muszą przenikać fale radiowe wysyłane w przestrzeń przez anteny radiostacji nadawczych.
Uczmy się radiotechniki (5)
Katoda lamp elektronowych
Podstawową elektrodą w każdej lampie elektronowej jest katoda. Ażeby katoda mogła emitować elektrony, musi być podgrzewana do stosunkowo wysokiej temperatury - kilkuset, a nawet niekiedy powyżej tysiąca stopni Celsjusza. Ogrzewanie katody odbywa się przy pomocy prądu elektrycznego, stałego lub zmiennego. Poznaliśmy dwa rodzaje katod, mianowicie katody żarzone bezpośrednio oraz katody żarzone pośrednio.
Katody żarzone bezpośrednio zrobione są przeważnie z druciku wolframowego, który przy małych lampach odbiorczych jest z reguły aktywowany torem lub barem, to znaczy posiada na swej powierzchni warstwę aktywną toru, lub warstwę tlenku baru, celem zwiększenia wydajności emisji katody. Drucik katodowy przy małych lampach odbiorczych jest niezmiernie cienki. Jego średnica wynosi 10 mikronów czyli 0.01 mm, podczas gdy przy lampach nadawczych dużej mocy, których emisja dochodzi do wartości 100 i więcej Amperów, średnica włókna katodowego może wynosić kilka milimetrów.
...
Włókna żarzenia lamp, o żarzeniu bezpośrednim, muszą być w lampie bardzo starannie zawieszone i to tym staranniej im drucik jest cieńszy. Przeważnie zawiesza się drucik katodowy w jednej płaszczyźnie i to w kształcie litery "M" względnie odwróconej litery "V". Drucik zawieszony jest na sprężynkach, przez co poddany jest pewnemu naciągowi. Naciąg ten gwarantuje zawieszenie katody w jednej płaszczyźnie i uniemożliwia wypaczenie się boczne drucika podczas jego nagrzewania się wskutek wydłużenia się termicznego drucika. Zapewnia to stały odstęp drucika od anody, względnie od innych elektrod w lampie (Rys.1a i Rys.1b).

Rys.1.
Rys.1a podaje przykład zawieszenia katody lampy bateryjnej o małym prądzie żarzenia, a więc posiadającej drucik bardzo cienki, natomiast Rys.1b odnosi się do lampy prostowniczej o żarzeniu bezpośrednim w której zastosowana jest taśma niklowa pokryta aktywną warstwą tlenkową. Lampa taka posiada na ogół stosunkowo dużą emisję. Druciki z czystego wolframu bez warstwy aktywnej w obecnie produkowanych typach lamp odbiorczych nie są stosowane.
...
Katody o żarzeniu pośrednim.
Uniwersalny wzmacniacz HI-FI o mocy 15VA.
Radioamator, Rok X, kwiecień 1960, Nr 4
Redakcja: Poniższy opis dotyczy układu, którego model został zbudowany na nasze zlecenie i praktycznie wypróbowany przez konstruktora.

Opisany tu wzmacniacz nadaje się doskonale jako końcowy wzmacniacz mocy do odtwarzania muzyki z płyt lub taś w mieszkaniu. Nadaje się on także do nadawania muzyki tanecznej w salach i świetlicach o średniej wielkości.
Budowa jest łatwa; może go wykonać każdy radioamator mający podstawowe wiadomości teoretyczne i praktyczne.
Stopień końcowy.
Ze względu na konieczność uzyskania mocy równej co najmniej 10VA przy bardzo małych zniekształceniach nieliniowych, zdecydowałem się na zastosowanie we wzmacniaczu stopnia końcowego w układzie przeciwsobnym z ujemnym sprzężeniem zwrotnym w siatce ekranującej. Jest to tzw. układ "ultralinear". Napięcie sprzężenia zwrotnego w tym układzie uzyskuje się z odczepów, ewentualnie z osobnych uzwojeń na transformatorze wyjściowym. Zmieniając stosunek zmiennego napięcia siatki ekranującej do napięcia zmiennego anodowego zmieniamy warunki pracy lamp końcowych. Przy stosunku tym równym jedności lampy pracują jako triody, bowiem siatki ekranujące są połączone z anodami, natomiast przy stosunku równemu zeru jako pentody (rys. 1).

Rys. 1. Układ "ultralinear".
Dla stosunków o wartościach pośrednich układ posiada szereg zalet w porównaniu z układami przeciwsobnymi, zarówno z triodami jak i pentodami, a przede wszystkim mniejsze zniekształcenia nieliniowe przy dużych i małych sygnałach, kosztem niewielkiej straty mocy. Ponadto takie sprzężenie zwrotne obniża znacznie oporność wewnętrzną układu.
Dla lamp EL34 najkorzystniejszy będzie odczep na 20% (Usz/Ua=0,2 oczywiście od strony zasilacza).
Układ "ultralinear" z lampami EL84 daje w porównaniu ze zwykłym układem przeciwsobnym około dwukrotnie mniejsze zniekształcenia nieliniowe przy mocy mniejszej o 10%. Układ "ultralinear" wymaga specjalnego wykonania transformatora wyjściowego.
Transformator wyjściowy.
Obie połówki uzwojeń anodowych transformatora powinny być umieszczone symetrycznie przez podział okna na dwie sekcje, każda dla jednej połówki uzwojenia anodowego. Niesymetria ma bardzo znaczny wpływ na przesunięcia fazowe i różnice amplitud między prądem anodowym i napięciem ekranu, przez co parzyste harmoniczne większych częstotliwości mogą nie znosić się.
Na rys. 2 pokazany jest schemat uzwojeń takiego transformatora, a na rys. 3 rozmieszczenie uzwojeń.

Rys. 2. Schemat uzwojeń transformatora wyjściowego.
Uzwojenia pierwotne: drut miedziany 0,18mm w emalii.
Uzwojenia wtórne: drut miedziany 0,75mm w emalii.
Przenośny wzmacniacz uniwersalny.
Radioamator, Rok X, wrzesień 1960, Nr 9
Niniejszy opis dotyczy modelu wyróżnionego nagrodą pocieszenia w ramach Wielkiego Konkursu Modelarskiej Twórczości Radioamatorskiej.

Od redakcji:
Opisany poniżej wzmacniacz jest przykładem dobrze przemyślanej konstrukcji, odpowiadającej określonemu przeznaczeniu. Prosty, ale pełnowartościowy układ, należyte wykorzystanie mocy dzięki zastosowaniu sprawnych głośników krajowych, dobre przystosowanie do przenoszenia, tanie i efektowne wykończenie - oto główne cechy urządzenia. Budowę tego urządzenia możemy zalecić wszystkim, którzy pragną posiadać dobry przenośny wzmacniacz do odtwarzania nagrań z płyt, wzmacniania występów solowych oraz zwiększenia mocy akustycznej odbiornika przy korzystaniu z muzyki tanecznej.
WZMACNIACZ został zaprojektowany i wykonany z przeznaczeniem dla śpiewaka estradowego, produkującego się z gitarą elektryczną. W tym założeniu urządzenie powinno spełniać następujące warunki:
Spełnienie powyższych warunków w pełnym zakresie byłoby bardzo trudne, dlatego też w wykonanym modelu zastosowano z konieczności rozwiązanie kompromisowe. Przede wszystkim przyjęto układ z transformatorem sieciowym (rys. 1), mimo, że w wykonaniu uniwersalnym waga aparatury byłaby bezwzględnie mniejsza.

Rys. 1. Schemat ideowy wzmacniacza.
Tym niemniej uznano za konieczne galwaniczne oddzielenie od sieci układu wzmacniacza, mikrofonu i gitary. Zmniejszenie wymiarów i ciężaru uzyskano natomiast inną drogą. Moc wyjściową wzmacniacza ograniczono do 5W, obsadzając jego stopień końcowy pojedynczą pentodą EL84. Zmniejszoną moc wyjściową z kolei wykorzystano jak najbardziej racjonalnie, zasilając nią dwa lekkie zestawy głośników o stosunkowo dużej skuteczności.
Nowe typy lamp dla wzmacniaczy przeciwsobnych i stereofonicznych
Radioamator i Krótkofalowiec, Rok XI, Marzec 1961, Nr 3
Spośród wielu nowych typów lamp odbiorczych, jakie wprowadziły ostatnio na rynek wytwórnie zachodnio-europejskie, na specjalną uwagę zasługują podwójne pentody głośnikowe typu ELL80 i PLL80. Idea umieszczenia dwóch systemów lampowych w jednej bańce jest znana od czasu narodzin obecnie już przestarzałej lampy ECL11, która wówczas stanowiła swego rodzaju rewelację; po niej ukazały się dalsze typy, bardziej nowoczesne, jak np. ECL82...86 oraz ich odpowiedniki w seriach U i P. Umieszczenie w jednym balonie dwóch pentod końcowych jest jednak czymś jak najbardziej nowym, wynikającym z aktualnych potrzeb przemysłu elektronicznego, a w szczególności z potrzeb nowoczesnej techniki stereofonicznej.
Stopnie końcowe wzmacniaczy stereofonicznych, były początkowo obsadzane standardowym zestawem ECC83 + 2xEL84, obejmującym w sumie trzy lampy. Zastosowanie lamp typu ECL82 umożliwiło zredukowanie ilości lamp do dwóch, i - przy tej samej ilości stopni - miało wpływ na koszt urządzenia. Jednakże obsadzenie tego samego układu zestawem ECC83 - ELL80 jest przy analogicznych kosztach bardziej racjonalne, umożliwia bowiem korzystny i przejrzysty montaż, pozwalający w prosty sposób uniknąć niepożądanych zjawisk mikrofonowania, najróżnorodniejszych sprzężeń itp. Jak wiadomo, skupienie wokół jednej podstawki lampowej dwóch stopni o bardzo silnym ogólnym wzmocnieniu (w przypadku lampy typu ECL) jest dość krytyczne i wymaga starannego rozpracowania zarówno elektrycznego jak i mechanicznego właśnie pod kątem stabilności pracy układu. Szczególnie kapryśna pod tym względem była popularna lampa ECL11.
Rys. 1. Schemat ideowy wzmacniacza 2 x 3W z lampami typu ECC83 i ELL80 oraz jego parametry techniczne
Rys. 2. Schemat ideowy wzmacniacza 2 x 2,6W z lampami typu ECC83 i PLL80 oraz jego parametry techniczne
Rys. 3. Schemat ideowy wzmacniacza przeciwsobnego z lampami typu ECC83 i ELL80 oraz jego parametry techniczne
Czytaj więcej: Nowe typy lamp dla wzmacniaczy przeciwsobnych i stereofonicznych
PROJEKTOWANIE TRANSFORMATORÓW WYJŚCIOWYCH
Radioamator i Krótkofalowiec Polski, Rok 24, grudzień 1974r., Numer 12.
Jeszcze dość licznie budowane są przez radioamatorów lampowe wzmacniacze małej częstotliwości, zwłaszcza o większej mocy. Najtrudniejszym do zaprojektowania i wykonania elementem tych wzmacniaczy jest transformator wyjściowy. Świadczą o tym napływające do redakcji zapytania i prośby o pomoc w obliczeniach. Podane tu w zwięzłym ujęciu podstawowe zasady projektowania transformatorów przewidzianych do wykonania w warunkach amatorskich, powinny zadośćuczynić życzeniom zainteresowanych czytelników.
Zasady projektowania transformatorów małej częstotliwości w warunkach amatorskich różnią się nieco od stosowanych w przemyśle. W pierwszej kolejności określa się w przybliżeniu, jaki rdzeń jest potrzebny do projektowanego wzmacniacza. Następnie poszukuje się mniej więcej odpowiedniego rdzenia, a po jego zdobyciu przeprowadza się dalsze obliczenia dotyczące uzwojeń. Po ustaleniu przybliżonych danych co do potrzebnych drutów nawojowych, nabywa się druty o średnicach zbliżonych do wytypowanych i wówczas dopiero ostatecznie określa się liczby zwojów poszczególnych uzwojeń.
Podstawowe zależności wiążące zjawiska w transformatorze wynikają z następującego wzoru:
Etr = 6,28⋅f⋅n⋅Q⋅B⋅10-4 (1)
w którym:
Wartość siły przeciwelektromotorycznej jest związana z napięciem zmiennym stopnia końcowego wzmacniacza i wynika z mocy i oporu roboczego. Największa i najmniejsza częstotliwość pasma przepustowego wynika z założeń. Największa dopuszczalna wartość indukcji w rdzeniu nie powinna przekraczać 0,6T. Dla transformatorów wzmacniaczy Hi-Fi zaleca się przyjęcie 0,4T. W podanym wzorze pozostały dwie niewiadome: przekrój rdzenia (Q) i liczba zwojów (n). Przekrój rdzenia ustalamy w przybliżeniu ze wzoru:

w którym:
O ile to możliwe, dążymy do budowy transformatora o dużym przekroju rdzenia, co umożliwi zmniejszenie liczby zwojów w uzwojeniach. Jest to ważne zarówno ze względu na niepożądaną indukcyjność rozproszenia transformatora jak i stopień trudności jego wykonania. W transformatorach złożonych z blach z otworami na śruby mocujące należy zbadać, czy przekrój rdzenia w pobliżu śrub nie jest mniejszy od przekroju kolumny głównej.
Uproszczone układy zastępcze transformatora przedstawiono na rys. 1. Przy częstotliwości najmniejszej należy brać pod uwagę wpływ indukcyjności pierwotnego uzwojenia transformatora, która jest dołączona równolegle do właściwego obciążenia wzmacniacza. W większości przypadków właśnie konieczność uzyskania wystarczająco dużej wartości tej indukcyjności określa liczbą zwojów uzwojenia pierwotnego. Przy częstotliwościach średnich (przyjmuje się 1000Hz) istotną rolę odgrywają tylko rezystancje uzwojeń. Przy częstotliwościach wielkich zaznacza się wpływ indukcyjności rozproszenia, której wartość zależy od liczby zwojów, schematu uzwojenia transformatora i jakości jego wykonania. Indukcyjność ta, w połączeniu z pojemnościami międzyuzwojeniowymi, tworzy filtr dolnoprzepustowy ograniczający pasmo przepustowe transformatora.

Rys. 1. Uproszczone układy zastępcze transformatora.
a - układ zastępczy dla częstotliwości najmniejszych,
b - układ zastępczy dla częstotliwości średnich,
c - układ zastępczy dla częstotliwości wielkich (tony wysokie i ultradźwięki).
Czytaj więcej: Projektowanie transformatorów wyjściowych (RiK 1974/12)
Tranzystorowe wzmacniacze klasy D.
Radioamator i Krótkofalowiec 1971/03
mgr inż. Wojciech Czerwiński
mgr inż. Jerzy Kwaśniewski
Układy impulsowe z tranzystorami przełączanymi od stanu odcięcia do nasycenia znalazły szerokie zastosowanie w technice cyfrowej i technice automatycznej regulacji, między innymi ze względu na ich dużą sprawność. Poszukiwania drogi zwiększenia sprawności tranzystorowych wzmacniaczy akustycznych doprowadziły do zastosowania dla wzmacniania sygnałów m.cz. wzmacniaczy impulsowych pracujących w klasie D. Wzmacniacze takie wykazują sprawność rzędu 90%, nieosiągalną w konwencjonalnych układach klasy A, B lub C.
Zasada działania
Rozważmy krótko zasadę wzmacniania sygnałów harmonicznych we wzmacniaczach impulsowych. Pracą w klasie D nazywa się taki rodzaj pracy elementu wzmacniającego, w którym element ten w procesie cyklu roboczego znajduje się tylko w dwóch stanach: całkowitego zablokowania, kiedy nie płynie przez niego prąd, lub całkowitego odblokowania, kiedy spadek napięcia na nim jest bliski zeru. Jeżeli przez opornik przepływa prąd w postaci impulsów prostokątnych przedstawionych na rysunku 1, to wartość średnia prądu Io oznaczona linią przerywaną, może być równa zeru (rys. 1a), większa od zera (rys. 1b) lub mniejsza od zera (rys. 1c). Stosunek czasu trwania impulsu do okresu powtarzania nazywa się współczynnikiem wypełnienia γ.
Dla przebiegów na rysunku 1 współczynnik γ wynosi odpowiednio: γ = 0,5, γ > 0,5 i γ < 0,5. Jeśli zmiana γ od wartości maksymalnej do minimalnej będzie realizowana zgodnie z funkcją np. sin(ωt), to w takim ciągu impulsów wartość średnia impulsów będzie składową harmoniczną małej częstotliwości sin(ωt).

Rys. 1. Przebiegi prostokątne o różnych współczynnikach wypełnienia.
Inaczej, stopień pracujący w układzie impulsowym może wzmacniać drgania m.cz., jeśli zastosujemy ciąg impulsów, w którym dodatniemu półokresowi sygnału m.cz. odpowiadają impulsy o wartości γ > 0,5, a ujemnemu półokresowi - impulsy o wartości γ < 0,5 (rys. 2). Mamy tu do czynienia z modulacją szerokości impulsów. Jest rzeczą oczywistą, że częstotliwość powtarzania impulsów powinna być znacznie większa od najwyższej częstotliwości wzmacnianego przebiegu m.cz.
Rys. 2. Modulacja szerokości impulsów przebiegiem sinusoidalnym>
a - przebieg modulujący, b - przebieg impulsowy zmodulowany.
Modulacja szerokości impulsów może być realizowana różnymi metodami. Najprostszy jest sposób przedstawiony na rys. 3. Napięcie o kształcie trójkątnym porównywane jest z napięciem sinusoidalnym reprezentującym sygnał m.cz. Na wyjściu modulatora pojawiają się impulsy prostokątne, których długość jest zależna od amplitudy wzmacnianego sygnału. Przebieg trójkątny może być otrzymywany z impulsów prostokątnych za pomocą integratora Millera.

Radioamator i Krótkofalowiec Polski, Rok 21, Marzec 1971r., Nr 3.
Treść numeru (Druga strona okładki)
Z KRAJU I ZAGRANICY.
Nowe opracowania sprzętu radiowo - telewizyjnego w przemyśle krajowym.
Rozwój techniki radiowej i telewizyjnej w tworzeniu i emisji programów pobudza również przemysł krajowy do nowych opracowań sprzętu obejmującego swym asortymentem stereofonię, odbiorniki i magnetofony samochodowe oraz telewizory przystosowane do odbioru II i III programu nadawanego na falach decymetrowych.
Odbiorniki przenośne.
Odbiorniki tego typu są przystosowane już ido odbioru fal metrowych z modulacji częstotliwości; odznaczają się dużą wiernością odtwarzania i niskim kosztem eksploatacji.

Rys. 1. Odbiornik "Mariola".

Rys. 2. Odbiornik "Laura".

Rys. 3. Odbiornik "Ewa" oraz "Agata".
Odbiorniki stołowe.
Mimo już z górą 20-letniej tradycji produkcji odbiorników radiowych w kraju ciągle jeszcze odczuwa się na rynku brak sprzętu wysokiej klasy zadowalającej miłośników dobrej muzyki.

Rys. 4. Odbiorniki DML-301 i DML-351.

Rys. 5. Odbiornik III klasy "Fagot".
Telewizory.

Radioamator i Krótkofalowiec Polski, Rok 22, Październik 1972 r., Nr 10.
TREŚĆ NUMERU.
Z KRAJU I ZAGRANICY.

Radiotelefon "Pocketfone" (z lewej) i elektroniczny przyrząd typu PU 160 (z prawej).

Światłomierz i odbiornik tranzystorowy wyposażony w wewnętrzną antenę ferrytową oraz antenę teleskopową.

Rozbudowane odbiorniki radiowe wielozakresowe.
Ogólne omówienie zasadniczych podzespołów w odbiornikach telewizji kolorowej - Część I.
Ze względu na różnice występujące w różnych konstrukcjach odbiorników telewizji kolorowej ograniczam się tu tylko do ogólnego opisu podzespołów stosowanych w odbiornikach produkcji europejskiej.
Układ odbiornika programów telewizji kolorowej jest znacznie bardziej skomplikowany w porównaniu z odbiornikiem telewizji czarno - białej. Szereg zespołów ma zaostrzoną tolerancję, co rzutuje na bardzo skomplikowany proces technologiczny. W artykule tym, przeznaczonym dla czytelników znających zagadnienia TY czarno - białej, będą opisane tylko te podzespoły odbiorników telewizji kolorowej, które znacznie różnią się od dotychczas stosowanych w odbiornikach telewizji czarno - białej.
Stereofoniczny zestaw akustyczny "ZIPHONA-S" - Część II i ostatnia.
Konstrukcja
Wzmacniacz akustyczny wraz z gramofonem "Ziphona" umieszczono w obudowie o rozmiarach 400 x 300 x 100 mm, wykonanej ze sklejki, którą następnie oklejono fornirem. Boki obudowy (grubości 10mm) łącznie ze ścianką dolną (grubości 8mm) stanowią jedną całość, natomiast płyta górna przeznaczona do umocowania gramofonu jest wykonana ze sklejki o grubości 12mm i przykręcona do obudowy za pomocą czterech wkrętów do drewna. Otwór do zamocowania gramofonu "Ziphona" wycinamy zgodnie z ulotką dołączoną przez producenta.
Wszystkie bloki funkcjonalne wzmacniacza akustycznego są przymocowane do obudowy urządzenia.
Przedwzmacniacz (oba kanały) został zmontowany na płytce drukowanej (Rys. 5), której widok ogólny przedstawiono na Rys. 6.

Rys. 5. Połączenia drukowane i rozmieszczenie elementów na płytce przedwzmacniacza.
Strona 9 z 16