
Wzmacniacz Hi-Fi 20W z psofometryczną regulacją siły głosu
Autor: mgr inż. Stanisław Głowacki
Radioamator i Krótkofalowiec, Rok 15, Grudzień 1965r., Nr 12
Ucho ludzkie nie jest jednakowo czułe w całym zakresie słyszanych częstotliwości. Wykazuje ono maksymalną czułość dla częstotliwości w zakresie od ok. 1kHz do 3kHz, przy czym właściwość ta występuje tym silniej, im słabsze jest natężenie odbieranego przez ucho dźwięku. Ta nieliniowa charakterystyka częstotliwościowa ucha powoduje zubożenie odbieranych wrażeń dźwiękowych podczas słuchania muzyki, przy niskim poziomie głośności. Przy dużym natężeniu dźwięku różnice czułości ucha maleją i odbiór jest bardziej wierny. Z powyższego wynika, że regulacja głośności reprodukowanych audycji powinna być związana z regulacją charakterystyki częstotliwości wzmacniacza głośnikowego.
Przy niskim poziomie głośności, a więc przy mniejszym wzmocnieniu wzmacniacza niskie tony i wysokie tony powinny być uwypuklone w stosunku do tonów średnich, albo tony średnie od 1÷3kHz powinny być stłumione w stosunku do tonów niskich i wysokich i to tym znaczniej, im mniejsza jest moc oddawana przez wzmacniacz. W efekcie można osiągnąć takie zmiany charakterystyki wzmacniacza, że ucho będzie odczuwało emisję jednakowo z pełną równowagą dźwięków, niezależnie od oddawanej mocy.
Na rys. 1 przedstawiony jest schemat wzmacniacza wysokiej jakości, który spełnia postawione wyżej warunki. Moc wyjściowa 20W zapewnia możliwość nagłośnienia dużych pomieszczeń lub wysterowania dużej kolumny dźwiękowej.

Rys. 1. Schemat ideowy wzmacniacza mocy 20W
Pierwszy stopień wzmacniacza z lampą ECC85 to wzmacniacz napięciowy z wtórnikiem katodowym sterującym niskooporowy czwórnik układu ujemnego sprzężenia zwrotnego. Charakterystyka częstotliwościowa czwórnika ma płaskie maksimum w zakresie od 1 do 5kHz, wskutek czego ujemne sprzężenie zwrotne dla tych częstotliwości jest najsilniejsze. Napięcie zwrotne Uzw doprowadzane jest do przeciwnego końca potencjometru regulacji siły głosu w stosunku do napięcia Uo sterującego wzmacniacz. Napięcie zwrotne odkłada się na oporze potencjometru i oporze wewnętrznym Ro źródła sygnału Uo, jak to pokazano na rys. 2.
Czytaj więcej: Wzmacniacz Hi-Fi 20W z psofometryczną regulacją siły głosu (RiK 1965/12)

Lampy elektronowe
Autor: K. W.
Kącik dla początkujących
Radioamator i Krótkofalowiec, Rok 20, maj 1968r., Nr 5
(Komentarz: Artykuł oprócz bardzo przydatnych wiadomości praktycznych dotyczących lamp elektronowych zawiera wizję Autora dotyczącą przyszłości lamp elektronowych. Z perspektywy czasu możemy tą wizję zweryfikować. No cóż. Moim zdaniem przewidywanie przyszłości w rozwoju technicznym to naprawdę trudna sprawa. Nie zawsze się udaje.)
Wraz z rozwojem techniki półprzewodnikowej radioamatorzy w swej działalności coraz częściej sięgają po tranzystory. Jest to jak najbardziej słuszne, ponieważ praktyczne podążanie za nowymi osiągnięciami techniki obowiązuje wszystkich, a więc i radioamatorów. Tym niemniej lampy elektronowe bynajmniej nie wyszły całkowicie z użycia i będziemy spotykali się z nimi przez wiele jeszcze lat. Dlatego też warto nieco odświeżyć sobie i uporządkować wiadomości z tego zakresu; okaże się to bowiem z całą pewnością pomocne w codziennej praktyce.
Lampa elektronowa nie jest - jak wiadomo - wynalazkiem nowym. Pierwsze lampy były konstruowane (na skalę laboratoryjną) jeszcze przed pierwszą wojną światową. Wraz z niezwykle szybkim rozwojem radiotechniki w latach międzywojennych obserwowało się również postęp w zakresie konstrukcji lamp elektronowych. W latach tych zostały opracowane wszystkie podstawowe rodzaje lamp z jakimi spotykamy się do dzisiaj. Z tamtych też lat wywodzi się chaos, jaki początkowo panował w systemie oznaczania lamp elektronowych: po prostu każdy producent konstruował lampy "na własną rękę" i stosował dla nich zupełnie dowolną, indywidualną nomenklaturę. Czasy te na szczęście już dawno minęły - obecnie wszyscy producenci europejscy wytwarzają zunifikowane typy lamp i stosują jednolite oznaczenia. Jest to znaczne ułatwienie dla wszystkich, którzy mają do czynienia z lampami elektronowymi, czy też - mówiąc dokładniej - ze sprzętem wyposażonym w takie lampy. Unifikacja typów lamp i wprowadzenie jednolitych ich oznaczeń stała się już dawno koniecznością wobec coraz bardziej rozwijającej się wymiany handlowej w zakresie elektroniki pomiędzy poszczególnymi krajami.
Takie postawienie sprawy jest również korzystne i dla radioamatorów, dla których orientowanie się w zakresie lamp elektronowych jest dzisiaj nieporównywalnie łatwiejsze niż kiedyś. Obecnie wystarczy poznać stosunkowo proste zasady przyjęte w europejskim systemie oznaczania lamp, aby wiedzieć jakie są podstawowe parametry lampy o danym oznaczeniu. Rzecz jasna, że znajomość tych zagadnień obowiązuje również początkujących radioamatorów, jest to przecież jeden z podstawowych elementów ich "wtajemniczenia". Warto jednocześnie podkreślić, że europejski system oznaczania lamp jest bardzo praktyczny, prosty i przejrzysty, toteż przewyższa on pod każdym względem inne systemy, o których będzie jeszcze mowa w dalszej treści.
W przyjętym w Europie systemie, lampy elektronowe są oznaczane za pomocą dużych ("drukowanych") liter i cyfr - np. ECH81. Pierwsza litera zawiera w sobie informację o napięciu lub natężeniu prądu wymaganego dla żarzenia danej lampy, co od razu jednoznacznie określa możliwość zastosowania lampy w takim czy innym urządzeniu (np. radioodbiorniku sieciowym, bateryjnym, odbiorniku telewizyjnym itp.). W tablicy 1 podano znaczenie wszystkich liter jakie znalazły zastosowanie do tego celu. Wiele typów lamp, a wraz z nimi ich oznaczeń wyszło już dawno z użycia, niektóre z nich nigdy nie zdobyły większej popularności, dlatego też oznaczenia literowe stosowane dla lamp aktualnie produkowanych i spotykanych w naszym kraju są uwidocznione tłustym drukiem.

Wzmacniacz Hi-Fi 10W
Autor: mgr inż. Wiesław Gronowski
Radioamator i Krótkofalowiec, Rok 19, Kwiecień 1969r., Nr 4
Amatorów dobrej muzyki zainteresuje zapewne opis niniejszego wzmacniacza o bardzo dobrych własnościach.
DANE TECHNICZNE
Schemat ideowy wzmacniacza przedstawiony jest na rysunku 1. We wzmacniaczu pracują trzy podwójne lampy: jedna ECC82 i dwie ECL86.

Rys. 1. Schemat ideowy wzmacniacza Hi-Fi 10W
STOPIEŃ MOCY
Stopień mocy jest wzmacniaczem przeciwsobnym AB z dwoma systemami pentodowymi lamp ECL86 i pracuje w układzie ultralinearnym. Zasilanie siatek ekranowych lamp mocy z odczepów transformatora wyjściowego wprowadza ujemne sprzężenie zwrotne obejmujące transformator i wzmacniacz mocy. Powoduje to zmniejszenie zniekształceń nieliniowych i zmniejszenie oporu wewnętrznego wzmacniacza. Zmniejszenie oporu wewnętrznego wzmacniacza korzystne jest ze względu na dobre odtwarzanie niskich tonów przez współpracujące głośniki.

Jak wykonać transformator przeciwsobny do wzmacniacza m.cz.
Autor: Ryszard Zarzecki
Radioamator i Krótkofalowiec, Rok 19, Sierpień 1969r., Nr 8
Przy konstrukcji wzmacniaczy przeciwsobnych często są trudności z nabyciem lub wykonaniem odpowiedniego transformatora wyjściowego. W radzieckim miesięczniku "Radio" nr 2/1967r. przedstawiono prosty sposób wykonania takiego transformatora. Potrzebne są w tym celu dwa jednakowe, "zwykłe". wyjściowe transformatory, np. od odbiornika typu "Pionier". Z transformatorów tych należy zdjąć obejmy metalowe oraz pakiet prostych blaszek zamykających rdzeń, a zostawić blaszki typu "E" wraz z umieszczonymi na nich korpusami z uzwojeniami.
Rdzenie wraz z uzwojeniami należy zestawić ze sobą tak, jak pokazano na rys. 1.

Rys. 1.
W ten sposób zestawione transformatory łączy się i ściska nową metalową obejmą, a następnie - początek uzwojenia anodowego jednego transformatora łączy się z końcem uzwojenia anodowego transformatora drugiego (rys. 2).
Czytaj więcej: Jak wykonać transformator przeciwsobny do wzmacniacza m.cz. (RiK 1969/08)

Nacinarka przekładek do uzwojeń transformatorów
Autor: Andrzej Ferenz
Radioamator i Krótkofalowiec, Rok 22, Listopad 1972r., Nr 11
Przy nawijaniu wszelkiego rodzaju dławików, elektromagnesów oraz transformatorów nie należy wykorzystywać całej długości korpusu, gdyż cienkie druty, umieszczone tuż przy bocznych ściankach korpusu, mają skłonność do obsuwania się w głąb uzwojenia. Jest to bardzo niepożądane zarówno ze względów mechanicznych (możliwość zerwania), jak i elektrycznych (możliwość przebicia ze względu na stykanie się drutów z różnych warstw uzwojenia, a więc o znacznej różnicy napięć).
Należy więc nawijać skrajne zwoje w warstwach nie bliżej niż 2 lub 3mm od ścianek bocznych. Papier izolacyjny oddzielający poszczególne warstwy uzwojenia powinien natomiast być bardzo ściśle dopasowany do całej długości korpusu, a nawet nieco od niej dłuższy (o 1 do 2mm); w ten sposób zabezpiecza się skutecznie krańcowe zwoje poszczególnych warstw przed obsuwaniem się w głąb uzwojenia.
A jak jest w rzeczywistości? Często podczas nawijania zapominamy o tym i staramy się wykorzystać do maksimum długość nawinięcia korpusu. Najlepszym jednak rozwiązaniem jest izolowanie poszczególnych warstw nie papierem, lecz ceratką szerszą od korpusu o 3 do 4mm. Aby można było dokładnie owinąć warstwę uzwojenia ceratką prostopadle do jej bocznych krawędzi, wykonujemy po obu stronach nacięcia w odstępach co 2mm, na głębokość 1,5 do 2mm (rys. 1). Ceratka będzie wówczas dokładnie przylegać do uzwojenia, natomiast nacięcia ułożą się na ściankach bocznych korpusu uniemożliwiając tym samym obsuwanie się końcowych zwojów.
Czytaj więcej: Nacinarka przekładek do uzwojeń transformatorów (RiK 1972/11)

Urządzenie iluminofoniczne
Autor: Marek Walczak
Radioamator i Krótkofalowiec, Rok 23, Listopad 1973r., Nr 11
Od dłuższego czasu obserwuje się duże zainteresowanie urządzeniami iluminofonicznymi wszelkiego typu. Wielu radioamatorów chciałoby dowiedzieć się czegoś więcej o tych urządzeniach jak również o możliwościach zbudowania ich we własnym zakresie. Ponieważ dotychczas brak było jakichkolwiek propozycji konstrukcyjnych, przeto postanowiłem podzielić się z Czytelnikami moim pomysłem urządzenia.
Urządzenia iluminofoniczne współpracują z urządzeniami elektroakustycznymi. Działanie ich polega na wytwarzaniu efektów wzrokowych odpowiednio zsynchronizowanych z efektami słuchowymi. Urządzenia te "uplastyczniają" muzykę, czyniąc ją bardziej przyjemną w odbiorze. Istnieje wiele rozwiązań układowych z zastosowaniem lamp elektronowych bądź elementów półprzewodnikowych. Wybrałem typ lampowy ze względu na prostotę takiego rozwiązania. Układ oprócz prostoty cechuje przejrzystość, dzięki czemu może go wykonać średnio zaawansowany radioamator posiadający pewną praktykę w budowaniu urządzeń lampowych. Użyte elementy są powszechnie dostępne na rynku. Opisane tu urządzenie zasila trzy żarówki z barwnymi filtrami. Każda żarówka ma moc rzędu 15÷20W/220V.
ZASADA DZIAŁANIA
Zasada działania urządzenia jest prosta, wyjaśnia ją schemat blokowy przedstawiony na rys. 1.

Rys. 1. Schemat blokowy urządzenia iluminofonicznego

Rys. 2. Schemat ideowy urządzenia iluminofonicznego
Sygnał sterujący zostaje wstępnie wzmocniony, następnie "rozdzielony" i skierowany do filtrów, po czym ponownie wzmocniony do wartości wystarczającej do zasilania żarówek. Filtry są tak dobrane, aby pasma częstotliwości przez nie przepuszczane nie zachodziły na siebie oraz pokrywały zakres częstotliwości akustycznych. Potencjometr P1 służy do ustawienia odpowiedniego poziomu sygnału sterującego. Potencjometry P2, P3 i P4 służą do ustawienia czułości poszczególnych kanałów. Potencjometrem P5 można regulować dynamikę działania urządzenia.

Poprawa odtwarzania basów
Autor: A.W.
Radioamator i Krótkofalowiec, Rok 24, Marzec 1974r., Nr 3
Zagadnienie polepszania brzmienia muzyki odtwarzanej za pomocą urządzeń elektroakustycznych jest wciąż aktualne. Widoczny w ostatnich latach postęp dotyczy przede wszystkim nowych urządzeń wyższej klasy. Przeważająca większość radiosłuchaczy i miłośników muzyki korzysta jednak z urządzeń średniej klasy, odtwarzających skutecznie wąskie pasmo częstotliwości od 200 do 4000÷5000Hz na ogół z niedoskonałym odtwarzaniem basów. Jak polepszyć brzmienie tych urządzeń za pomocą prostych środków?
Podajemy tu kilka rozwiązań, których zastosowanie nie powinno przedstawiać trudności nawet dla mało zaawansowanych radioamatorów. Do głównych przyczyn niezadowalającego brzmienia muzyki odtwarzanej za pomocą urządzeń elektroakustycznych należą:
Małe, tanie głośniki w niewielkich skrzynkach są przetwornikami niskiej klasy, kiepsko nadającymi się do wartościowej reprodukcji audycji muzycznych. Główne ich wady to: brak basów, silnie "postrzępiona" charakterystyka częstotliwościowa oraz silnie uwydatnione rezonanse własne układu drgającego głośnika i obudowy.
Walory popularnego odbiornika radiofonicznego i gramofonu elektrycznego mogą być znacznie zwiększone dzięki zastosowaniu lepszej klasy głośników w odpowiedniej obudowie, czyli zestawu głośnikowego. Może być gotowy zestaw wytwarzany fabrycznie lub zestaw wykonany we własnym zakresie (Dane techniczne zestawów ZWG TONSIL były opublikowane w nrach 7/1973 i 2/1974). Efekt będzie tym lepszy, im wyższej klasy zastosuje się zestaw głośnikowy w porównaniu do własności urządzenia pierwotnego. W przypadku tanich urządzeń z głośnikami o mocy do 2W i średnicy do 150mm - można zastosować rozwiązanie przedstawione na rysunku 1.

Rys. 1. Schemat układu tłumiącego częstotliwości średnie za pomocą obwodu rezonansowego C1L1
W szereg z cewką głośnika włącza się obwód rezonansowy tłumiący częstotliwości średnie. Spowoduje to uwypuklenie basów i sopranów. Wpływ obwodu na charakterystykę częstotliwościową może być regulowany opornikiem zmiennym R1 tak, jak to pokazano na rys. 1b.

Lampowy wzmacniacz stereofoniczny m.cz.
Autor: mgr inż. Zbigniew Raszczuk
Radioamator i Krótkofalowiec, Rok 19, Listopad 1969r., Nr 11
Opis dotyczy modelu wykonanego na zlecenie redakcji i praktycznie wypróbowanego przez konstruktora.
Który z radioamatorów po powrocie z koncertu nie wyłączał z niesmakiem swego odbiornika lub wzmacniacza monofonicznego, zanim wrażenie pełni dźwięku wyniesione z sali koncertowej nie zatarło się w jego pamięci. Dopiero stereofonia daje możność uzyskania w warunkach domowych efektów akustycznych zbliżonych do odczuwanych w sali koncertowej.
Projektując wzmacniacz stereofoniczny przyjąłem następujące założenia:
Schemat jednego ze wzmacniaczy zestawu stereofonicznego przedstawiono na rys. 1. Składa się on ze wzmacniacza wstępnego oraz wzmacniacza końcowego. We wzmacniaczu wstępnym zastosowano dwa stopnie wzmocnienia przy użyciu podwójnych triod. W każdym stopniu jedna z triod pracuje jako wzmacniacz oporowy, druga jako wtórnik katodowy. Mały opór wewnętrzny wtórnika zapobiega wzbudzaniu się układu nawet przy niezbyt starannym montażu.

Rys. 1. Schemat ideowy wzmacniacza stereofonicznego (jeden kanał)
(Uwaga: rysunek ze schematem jest duży więc można go skopiować np. do programu graficznego i obejrzeć szczegóły)
W pierwszym stopniu przewidziano również układy korekcyjne stosowane przy odtwarzaniu nagrań z płyt i przy odbiorze radiofonicznym. Układy te włączane są oddzielnymi przełącznikami P1 i P4. Anoda triody pierwszego stopnia połączona jest z siatką wtórnika przez P2 i P3, układem pozwalającym na obcinanie częstotliwości poniżej 100Hz, składającym się z kondensatorów C4, C5, C6 i oporników R2 i R3.

Uniwersalny wzmacniacz głośnikowy
Autor: inż. Zbigniew Faust
Radioamator i Krótkofalowiec, Rok 21, Grudzień 1971r., Nr 12
(na podstawie "Funktechnik" nr 22/1960r.)
Opisany tu wzmacniacz odznacza się dobrymi parametrami i może mieć bardzo szerokie zastosowanie. Pięć różnych wejść umożliwia dołączenie do niego praktycznie wszystkich źródeł sygnału, z którymi ma do czynienia radioamator, a sięgająca do 10W moc wyjściowa pozwala na nagłośnienie większych pomieszczeń.
Dane techniczne
Opis konstrukcji
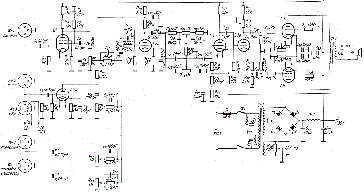
Jak widać na schemacie ideowym (rys. 1), uniwersalny wzmacniacz głośnikowy składa się z czterech kanałów wejściowych, dwustopniowego wzmacniacza wstępnego wraz z układem korekcji barwy dźwięku, stopnia odwracającego fazę, stopnia końcowego w układzie przeciwsobnym klasy AB oraz zasilacza sieciowego.

Rys. 1. Schemat ideowy uniwersalnego wzmacniacza głośnikowego
(Uwaga: rysunek ze schematem jest duży więc można go skopiować np. do programu graficznego i obejrzeć szczegóły)
Pierwszy kanał wejściowy składa się z jednostopniowego wzmacniacza mikrofonowego z lampą L1 i jest przystosowany do przyłączenia mikrofonu dynamicznego (np. typu AMD-106 lub AMD-111 produkcji krajowej). Aby zmniejszyć poziom szumów tego stopnia, napięcie anodowe jest dodatkowo filtrowane prze R3C5. Z obwodu anodowego lampy L1 wzmocnione napięcie mikrofonowe przechodzi przez kondensator sprzęgający C9 do regulatora siły dźwięku R9.

Układy lampowo-tranzystorowe
Autor: A.W.
Radioamator i Krótkofalowiec, Rok 24, Kwiecień 1974r., Nr 4
W użytkowaniu na terenie całego kraju mamy kilka milionów odbiorników lampowych. Zastępowanie ich nowocześniejszymi urządzeniami z elementami półprzewodnikowymi potrwa z pewnością więcej niż dziesięć lat. Wobec tego słuszne jest przyjęcie współistnienia urządzeń lampowych z innymi oraz często łączenia ich w zestawy. Jest możliwa droga jeszcze ściślejszego powiązania układów lampowych z układami zawierającymi elementy półprzewodnikowe przez ich zastosowanie w jednym urządzeniu. Rozwiązania takie - stosowane niekiedy i w wyrobach fabrycznych - są szczególnie atrakcyjne dla radioamatorów, umożliwiają bowiem w prosty sposób zwiększenie walorów użytkowych urządzeń lampowych lub polepszenie ich parametrów. Niżej opiszemy kilka przykładowych rozwiązań.
Na rys. 1 przedstawiony jest schemat tranzystorowego przedwzmacniacza przemiennika impedancji (oporu) wbudowanego do adaptera piezoelektrycznego, przyłączonego i zasilanego z urządzenia lampowego.

Rys. 1. Schemat wtórnika emiterowego wbudowanego do adaptera
Rozwiązanie to może być przydatne przede wszystkim w przypadku długich połączeń pomiędzy adapterem a wejściem wzmacniacza lampowego. Tranzystor T1 nie wzmacnia w tym układzie napięcia, lecz ma znacznie mniejszą impedancję (opór) wyjściową przy zachowaniu dużej wartości impedancji wejściowej "widzianej" przez przetwornik adaptera. Wobec tego połączenie staje się mało czułe na oddziaływanie szkodliwych pól elektrycznych powodujących zakłócenia (głównie przydźwięk). W układzie powinien być użyty dobry tranzystor typu p-n-p o współczynniku wzmocnienia równym 150÷300 (np. TG3F, ASY35, ASY36, AF426÷AF429 lub podobne). Dioda zenerowska D1 zapewnia utrzymanie odpowiedniego napięcia zasilającego bez względu na wartość prądu płynącego przez tranzystor T1. Może to być dioda typu BZP611-C10 (także BZP611-C11 i BZP611-C12). Współpracujący z nią opornik R3 powinien mieć moc strat co najmniej 1W.
Strona 5 z 16