
Fotografie i opis - Marcin Sławicz
Początki projektu
Idea skonstruowania własnego wzmacniacza lampowego nie dawała mi spokoju przez ostatnie 2 lata. Nie jestem maniakalnym audiofilem i korzystanie ze „zwykłego” sprzętu tranzystorowego w zupełności mi wystarczało (zawsze wolałem słuchać muzyki niż sprzętu). Teraz jednak mój wysłużony wzmacniacz zaczynają nękać dolegliwości starczego wieku, i choć mógłbym go zregenerować, nadarza się znakomita okazja, by zrealizować lampowe przedsięwzięcie.

Z początku myślałem o konstrukcji opartej wyłącznie na triodach, odrzucając jednak obarczone zbyt wieloma niedogodnościami układy SE. Bardzo ciekawy opis wzmacniacza push-pull z triodami bezpośrednio żarzonymi znalazłem na stronach Lynna Olsona. Warto tam zajrzeć ze względu na niezwykle ciekawe rozwiązania stosowane w jego projektach. Opisywane wzmacniacze mają jednak zasadniczą wadę – koszt (głównie ze względu na lampy 300B lub 2A3 i transformatory międzystopniowe). Musiałem więc szukać dalej.
Moją uwagę przyciągnęły pośrednio żarzone podwójne triody mocy 6AS7, stosowane niegdyś głównie w układach zasilania, ale również świetnie sprawujące się w roli lamp stopnia końcowego wzmacniaczy audio. Koszt lamp byłby znacznie mniejszy, jednak ze względu na niski współczynnik wzmocnienia napięciowego i w tym przypadku trzeba by zastosować kosztowne i trudno osiągalne transformatory międzystopniowe lub zastosować dwie lub więcej triod w połączeniu równoległym. Russ Sadd opisał na swoich stronach wzmacniacz push-pull z triodami 6AS7.
Projekt poleżał sobie kilka kolejnych miesięcy, w czasie których powoli przekonywałem się, że udany wzmacniacz mocy nie musi wcale posiadać triod w stopniu końcowym. Zacząłem rozważać wykorzystanie tetrod strumieniowych w układzie ultraliniowym. Układ taki łączy zalety brzmienia triod (niski poziom zniekształceń) z wysoką efektywnością i stabilnością tetrod i pentod. Do wyboru miałem lampy 6L6/5881, KT66, KT88/6550, powszechnie stosowane zarówno we wzmacniaczach gitarowych, jak i w konstrukcjach Hi-Fi.
Kolejny okres to przeszukiwanie sieci w celu wytypowania podstawowego układu wzmacniacza. Wzmacniacz nie powinien być skomplikowany, bowiem rozbudowany układ wcale nie gwarantuje wysokiej jakości dźwięku, a przy ograniczonych możliwościach pomiarowych może niepotrzebnie utrudnić uruchomienie. Konstrukcje seryjne muszą zapewnić powtarzalność produkcji i względną stałość parametrów w czasie późniejszej eksploatacji. Przy konstruowaniu wzmacniacza dla siebie można niejednokrotnie „pójść na skróty”, nie martwiąc się o późniejszy serwis.
Wybór padł na dobrze znany układ sprawdzony w tysiącach domach na całym świecie. Będzie to kolejna wersja wzmacniacza D.T. N. Williamsona. Prawie każda firma produkująca niegdyś wzmacniacze lampowe miała w swojej ofercie produkt w mniejszym lub większym stopniu bazujący na tym słynnym układzie. W Internecie można znaleźć setki artykułów opisujących różne odmiany wzmacniaczy Williamsona. Warto dziś skorzystać z tych bogatych doświadczeń.
Założenia konstrukcyjne
W 1947 roku D.T.N. Williamson zaprezentował układ wzmacniacza, który stanowił prawdziwy przełom w dążeniach do reprodukcji dźwięku wysokiej jakości. Najbardziej charakterystyczne elementy tego wzmacniacza, to rozdzielacz fazy z dzielonym obciążeniem (split load phase splitter) oraz zastosowanie transformatora przenoszącego sygnał w zakresie 2÷60,000Hz (warunek konieczny dla uzyskania stabilności wzmacniacza przy zamkniętej pętli sprzężenia zwrotnego).

Wszystkie stopnie wzmacniacza Williamsona są w istocie niezwykle proste, ale jednocześnie znakomicie ze sobą współdziałają, zapewniając stosunkowo niskie zniekształcenia sygnału. Niemniej jednak układ obarczony jest kilkoma wadami, które w kolejnych latach starano się poprawić. Na poniższym rysunku przedstawiona jest wersja wzmacniacza z 1949 roku z zaznaczonymi wartościami elementów.

Stopień wejściowy, inwerter fazy i stopień sterujący budowany był zwykle na lampach 6SN7, 6CG7 lub 12AU7 (ECC82). Ich punkt pracy dobierany był nieprawidłowo, co powodowało zniekształcenia harmoniczne rzędu 2% już przy połowie mocy nominalnej. Odpowiednie modyfikacje układu pozwalają uzyskać zniekształcenia nie przekraczające 0.5% aż do poziomu obcinania przebiegu.
Pierwsze wersje wzmacniaczy brzmiały zbyt miękko przy próbie odtwarzania silnego basu. Było to spowodowane słabym filtrowaniem zasilania. Zwiększenie pojemności filtrujących i odsprzęgających nie tylko poprawiło przenoszenie impulsów, ale także polepszyło stabilność wzmacniacza.
Kolejnym nie najlepszym pomysłem było zastosowanie w stopniu wyjściowym pary tetrod w połączeniu triodowym ze wspólnym rezystorem katodowym i bez odsprzężenia pojemnościowego. Taki układ znacznie ograniczył moc wyjściową i dobre przenoszenie wysokich częstotliwości. Znacznie lepszym układem był wzmacniacz ultraliniowy, zaproponowany w 1951 roku przez Davida Haflera i Herberta Keroesa, pozwalający uzyskać wyraźnie mniejsze zniekształcenia przy podobnej mocy wyjściowej i parametrach globalnego sprzężenia zwrotnego. Na szczęście ultraliniowy stopień mocy może być doskonale pożeniony z pozostałymi stopniami wzmacniacza Williamsona.
Po przeczytaniu wielu (na szczęście łatwo dostępnych) artykułów i przeanalizowaniu jeszcze większej liczby schematów podobnych wzmacniaczy, wykrystalizowały się podstawowe założenia konstrukcyjne:
- Topologia oparta na zmodyfikowanych wersjach wzmacniaczy Williamsona.
- Inwerter fazy z dzielonym obciążeniem.
- Stopień mocy w układzie ultraliniowym.
- Prosty zasilacz zapewniający „miękki start” wzmacniacza.
W dalszej części opisu omówione zostaną poszczególne fragmenty wzmacniacza Concertino.
Stopień wejściowy
Pierwsze dwa stopnie wzmacniacza – wzmacniacz wejściowy i rozdzielacz fazy – należy rozpatrywać razem.

W oryginalnym schemacie Williamsona i praktycznie we wszystkich jego późniejszych odmianach w stopniu wejściowym pracuje lampa w układzie wspólnej katody z lokalnym sprzężeniem zwrotnym i doprowadzonym do katody sygnałem globalnego sprzężenia zwrotnego. Sygnał wyjściowy z anody podany jest bezpośrednio na wejście rozdzielacza fazy w układzie dzielonego obciążenia. Aby rozdzielacz fazy mógł prawidłowo spełniać swoją funkcję, na jego siatce musi być stosunkowo niskie napięcie (rzędu 25÷35% napięcia zasilania tego stopnia, czyli zazwyczaj 90÷100V). Powoduje to bardzo niekorzystne warunki pracy pierwszej lampy, szczególnie jeśli jest to lampa 6SN7, która znacznie lepiej pracuje przy napięciach anodowych z zakresu 150÷250V. W artykule "Williamson Tube Amplifier Modifications" podano sposób poprawy tej sytuacji poprzez zmianę punktów pracy i napięć zasilania obu lamp.
Inwerter fazy z dzielonym obciążeniem, choć zachowuje znakomitą symetrię obu przebiegów wyjściowych, posiada bardzo niski współczynnik tłumienia tętnień zasilania i znaczącą różnicę impedancji wyjściowych obu gałęzi. Druga wada jest skutecznie eliminowana w trzecim stopniu wzmacniacza (driver stopnia mocy), natomiast niski współczynnik PSRR może być poprawiony przez odpowiednią modyfikację dwóch pierwszych stopni wzmacniacza.

Rozwiązanie problemu zostało opisane przez Johna Broskie w TubeCad Journal (kwiecień 1999) i zastosowane w serii jego wzmacniaczy Aikido. Niski współczynnik PSRR rozdzielacza fazy został tu potraktowany jako zaleta i przyczynił się do bardzo dobrego tłumienia tętnień zasilania dwóch pierwszych stopni wzmacniacza. Idea polega na celowym wprowadzeniu zakłóceń do układu, aby na wyjściu otrzymać niezakłócony przebieg.
Jeżeli punkt pracy pierwszej lampy ustalimy tak, aby napięcie stałe na anodzie wyniosło połowę napięcia zasilania tego stopnia, to na wyjściu pojawią się tętnienia sieci stłumione o 6dB (połowa amplitudy). Tętnienia przeniosą się przez kondensator C1 na siatkę drugiej lampy i pojawią się w fazie zgodnej na katodzie drugiego stopnia i w fazie przeciwnej na anodzie drugiego stopnia. Ale na anodzie tego stopnia pojawią się również w fazie zgodnej tętnienia przedostające się bezpośrednio z zasilania. Oba przebiegi po zsumowaniu dadzą na anodzie przebieg podobny co do fazy i amplitudy do sygnału na katodzie drugiego stopnia. Powstaje w ten sposób przebieg nie różnicowy, lecz wspólny, który zostanie stłumiony w następnych stopniach wzmacniacza. Układ tłumi oczywiście nie tylko tętnienia, ale wszelkie zakłócenia przedostające się z obwodu zasilania.

Na powyższym rysunku pokazana jest symulacja tłumienia tętnień sieci dwóch pierwszych stopni wzmacniacza (wszystkie przebiegi pokazane bez składowej stałej). Aby wynik końcowy dał mierzalny przebieg, amplituda tętnień zasilacza została przesadnie zawyżona (60V) oraz zostały radykalnie zmniejszone pojemności filtrujące. Rysunek pokazuje amplitudę tętnień zasilania pierwszego stopnia równą 0,95V. Sygnał różnicowy na wyjściu drugiego stopnia nie przekracza 37mV, więc tłumienie tętnień sieci osiąga wartość 28dB. Dla porównania tłumienie tętnień stopni wejściowych tradycyjnego układu Williamsona sięga zaledwie kilkunastu dB.
Opisany wyżej układ posiada jeszcze dwie kolejne zalety. Rezystory R4 i R5 pozwalają wygodnie ustalić punkt pracy drugiej lampy, co umożliwi uzyskanie maksymalnej amplitudy wyjściowej inwertera fazy (zwykle ustala się R4=R5). Rezystory te mogą mieć bardzo duże wartości (rzędu kilku megaomów).
Jeżeli wartości R2 i R6 będą jednakowe, dwa pierwsze stopnie utworzą obwód o stałym poborze prądu (prąd płynący przez rezystor R9 nie zmienia się). Warunek ten zagwarantuje maksymalną stabilność zasilania dwóch pierwszych stopni przy wysterowaniu wzmacniacza przebiegiem wejściowym.

Na ostatnim rysunku pokazany jest układ dwóch pierwszych stopni wzmacniacza Concertino. Potencjometr montażowy w obwodzie katody pierwszego stopnia pozwala zminimalizować różnicowy sygnał tętnień sieci mierzony między wyjściami drugiego stopnia (co powinno nastąpić przy potencjale anody lampy V1B równym połowie napięcia zasilania dwóch pierwszych stopni. Wzmocnienie pierwszego stopnia wynosi około 10 bez zamkniętej pętli sprzężenia zwrotnego i nieco ponad 2 ze sprzężeniem zwrotnym. W dwóch pierwszych stopniach zastosowana jest podwójna trioda ECC82.
Stopień sterujący
W trzecim stopniu wzmacniacza – driverze stopnia końcowego – nie ma zasadniczych niespodzianek. Jest to wzmacniacz różnicowy ze wspólnym niezblokowanym rezystorem katodowym. Dodanie kondensatora równolegle do rezystora katodowego nie zmieni zasadniczo działania układu, natomiast zwiększy niepotrzebnie zniekształcenia stopnia (pogorszenie symetrii stopnia).

Pewien problem stanowić może wybór lampy dla tego stopnia. Proponowana przez Williamsona lampa 6SN7 obciąża poprzedni stopień stosunkowo dużą pojemnością wejściową (rzędu 70pF). Dla niskoimpedancyjnego obwodu katody inwertera fazy nie stanowi to problemu, jednak w przypadku obwodu anody wpływa na zmniejszenie wzmocnienia dla wysokich częstotliwości. Choć driver całkiem dobrze radzi sobie z tym problemem, warto zastanowić się nad zastosowaniem lampy o mniejszej pojemności siatka-anoda.
Taką lampą jest ECC82. Ma ona jednak inną zasadniczą wadę. Stopień sterujący musi być zdolny wzmocnić przebieg do wartości 30÷35V. Przy takich amplitudach lampa ECC82 generuje spore zniekształcenia, około 2,5 razy większe niż 6SN7. Dlatego źle zaprojektowany wzmacniacz Williamsona potrafi bez pętli sprzężenia zwrotnego osiągać zniekształcenia rzędu 5÷10% zanim jeszcze dojdzie do obcinania przebiegu (i większa część tych zniekształceń pochodzi od stopnia drivera).

Lampa 6SN7 pokazuje swoją przewagę nawet dla znacznie mniejszych amplitud. Ostatecznie zdecydowałem się zastosować lampy 6SN7EH (odpowiednik dawnych RCA 5692 z czerwonym cokołem). Stopień sterujący zbudowany na tych lampach posiada wzmocnienie około 16.
W wielu spotykanych schematach wartość rezystora katodowego R16 jest zbyt niska (np. 220Ω lub 390Ω), co niekorzystnie ustala punkt pracy lampy (Ugk=-2÷-3V). Ponieważ stopień sterujący musi być zdolny dostarczyć lampom mocy napięcia około 70Vpp, napięcie na siatce lamp 6SN7 będzie się zmieniać o ponad 4Vpp. Aby siatka tych lamp nie wchodziła w zakres dodatnich napięć, bezpieczniej jest ustalić Ugk=-4V lub mniejsze.
W niektórych wzmacniaczach (również w oryginalnym schemacie Williamsona) napięcie zasilania doprowadza się do rezystorów anodowych R17 i R18 poprzez dodatkowy potencjometr montażowy, pomagający wyregulować symetrię układu dla przebiegu zmiennego. W praktyce układ dobrze radzi sobie z niewielką asymetrią przebiegów i zastosowanie dwóch równych rezystorów anodowych jest w zupełności wystarczające.
Stopień wyjściowy
Stopień mocy wzmacniacza Concertino zostanie wykonany w układzie ultralinear według zaleceń Haflera i Keroesa z 1951 roku.

Lampy mocy w układzie ultraliniowym pozwolą osiągnąć około 75% mocy w porównaniu do układu tetrody/pentody i przynajmniej 2 razy więcej mocy w stosunku do układu triodowego przy porównywalnych parametrach pracy. Dźwięk otrzymywany w układach ultraliniowych ze względu na niskie zniekształcenia i lepszy współczynnik tłumienia przypomina dźwięk otrzymywany z końcówek triodowych. Układ ultraliniowy nadaje się więc świetnie do wzmacniaczy Hi-Fi, a rzadziej stosowany jest we wzmacniaczach gitarowych.

Zalecanymi lampami do układów ultraliniowych są zwykle PL36, 6V6GT, 6973, 5881/6L6GC/7591, KT66, KT88/KT90, 813. Nieco mniej czysty dźwięk dają pentody EL34, 6CA7 i EL84, choć równie często są stosowane. Mój wybór padł na obecnie produkowane przez JJ Electronic tetrody strumieniowe 6L6GC.
Kolejną kwestią był wybór układu polaryzacji lamp mocy. Polaryzacja stała (fixed bias) poprawiłaby sprawność wzmacniacza i ułatwiłaby regulację prądu spoczynkowego stopnia mocy. Oszczędność układu jest praktycznie żadna, ponieważ należy zbudować układ wytwarzania i regulacji ujemnego napięcia polaryzacji. Układ polaryzacji automatycznej (auto bias) jest prostszy w realizacji i przez wielu uważany za lepiej brzmiący. Lampy z automatyczną polaryzacją łagodniej wchodzą w zakres przesterowania, co może mieć znaczenie przy głośnych odsłuchach i mało efektywnych zespołach głośnikowych.
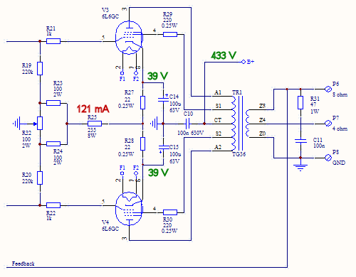
Zastosowany przeze mnie układ polaryzacji lamp stopnia końcowego posiada prosty, ale skuteczny mechanizm symetryzacji prądu spoczynkowego, spotykany zarówno w pierwowzorze Williamsona, jak i w późniejszych konstrukcjach np. firmy Heathkit. Lampy pracują w klasie AB1 (do około 10W w klasie A). Wartością rezystora R25 ustala się prąd spoczynkowy obu lamp (suma prądów katodowych około 120mA, co przy napięciu anodowym rzędu 430V spowoduje wydzielanie w każdej lampie około 23,5W mocy spoczynkowej). Potencjometrem drutowym R32 wyrównuje się prądy spoczynkowe obu lamp (katody powinny posiadać jednakowy potencjał, co jest wystarczającym przybliżeniem warunku jednakowego prądu anodowego lamp). Kondensatory blokujące w obwodzie katody lamp mocy mogą nieznacznie wpływać na poziom zniekształceń stopnia końcowego (w którą stronę – zależy od układu i zastosowanych lamp mocy). W niektórych konstrukcjach kondensatory te są pomijane, jednak w klasie AB muszą zostać użyte.

Transformator wyjściowy powinien według zaleceń Williamsona przenosić pasmo 2÷60,000Hz. Nie jest łatwo zdobyć transformator o odpowiednich parametrach (wiele sprzedawanych transformatorów audio zostało skonstruowanych z myślą o wzmacniaczach gitarowych). Ostatecznie postanowiłem nie ryzykować i nabyć sprawdzone od lat transformatory toroidalne TG36, sprzedawane przez firmę Amplifon i stosowane w jej wzmacniaczach WL36 i WL25 w bardzo podobnym układzie. Transformatory posiadają wielosekcyjne uzwojenia, odczepy ultraliniowe i nominalną impedancję między anodami 6,6kΩ (a więc nadają się do współpracy z lampami 6L6GC).
Wzmocnienie tego stopnia w układzie ultraliniowym (odczep dla 43% uzwojenia pierwotnego) wynosi około 9. Wzmacniacz powinien bez trudu oddać około 25W mocy na kanał. Nie powinno więc być problemu z wysterowaniem moich niewielkich monitorów o efektywności około 87dB/W/m.
Zasilacz
Obecnie wykonanie zasilacza z użyciem prostego transformatora sieciowego, mostka półprzewodnikowego i baterii kondensatorów filtrujących wydaje się być najprostszym i najwłaściwszym rozwiązaniem. Układ taki generuje jednak duże szumy przełączania i wymaga zastosowania dodatkowego układu opóźnionego dołączania napięcia anodowego. Dlaczego by więc nie sięgnąć do starych sprawdzonych technik i rozwiązać kilka problemów za jednym razem.

Zastosuję więc prostownik lampowy z filtrem LC. Lampy prostownicze żarzone bezpośrednio nie nadają się – tu także byłby potrzebny układ opóźnionego startu (brak takiego układu był poważną wadą pierwotnego projektu Williamsona). Z lamp pośrednio żarzonych można wybrać np. 5AR4/GZ34. Jedna lampa nie obsłuży jednak obu kanałów – trzeba zastosować dwie, aby dopuszczalne parametry pracy nie zostały przekroczone (270mA średniego poboru prądu i około 1A poboru szczytowego).

Z pomocą ponownie przyszła lektura stron Lynna Olsona. Podobnie jak Olson, zastosuję do prostowania prądu dwie diody tłumiące 6D22S. Każda z nich posiada tylko jedną anodę, więc w przypadku prostownika dwupołówkowego potrzebne są dwie lampy. Mają one swoje wady: wyprowadzenia typu Magnoval (trudniej dostępne podstawki) i podłączenie katody za pomocą kapturka w górnej części lampy. W zamian oferują bardzo niskie szumy przełączania, niskie napięcie przewodzenia (15V), duży prąd szczytowy (2A) i bardzo długi czas nagrzewania (30s), a więc rozwiązanie problemu miękkiego startu wzmacniacza. Lampy 6D22S wymagają napięcia żarzenia 6,3V. Dopuszczalne jest wykorzystanie wspólnego uzwojenia 6,3V dla wszystkich lamp w układzie, jednak w moim wzmacniaczu lampy prostownicze otrzymają prąd żarzenia z osobnego uzwojenia (z możliwością wymuszenia na uzwojeniu potencjału katod tych lamp).
Filtr zbuduję w postaci podwójnego П: CLCLC. Wykorzystam dwa dławiki ze szczeliną powietrzną (stateczniki obwodów świetlówek) o indukcyjności 1,56H, rezystancji 48Ω i maksymalnym prądzie 0,37A. Symulacja zasilacza wykonana programem PSU Designer II wykazuje napięcie anodowe równe 428V z tętnieniami 2,46mV. W przypadku pojedynczego filtru typu П musiałbym dla uzyskania podobnego efektu zastosować dławik o indukcyjności ponad 100H.

Transformator sieciowy został wykonany na zamówienie przez firmę MKPT (wykonanie Telto). Jest to toroid 250VA dający na wyjściu 2*390V dla obwodów anodowych, 6,3V dla żarzenia lamp 6D22S i 2*3,15V dla żarzenia pozostałych lamp (odczep środkowy na potencjale masy dla zminimalizowania przydźwięku sieci). Jeśli moje szacunki są prawidłowe powinienem otrzymać pod obciążeniem napięcie anodowe około 430V.
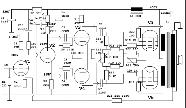
Schemat wzmacniacza
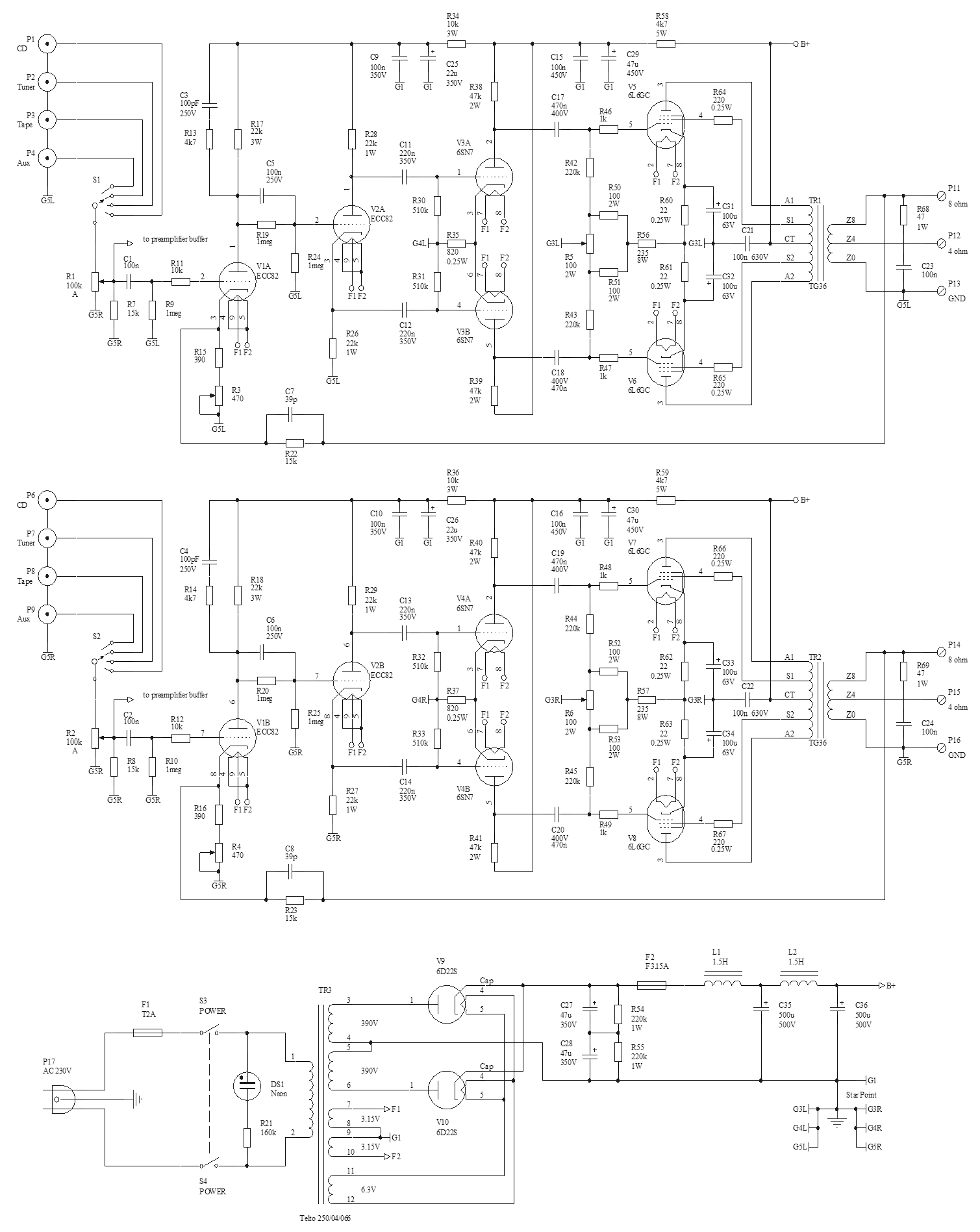
Na rysunku pokazany jest pełny schemat wzmacniacza (kliknięcie otwiera szczegółowy rysunek).
Oznakowanie masy sygnałowej jest uzależnione od miejsca jej występowania. Odpowiada to zasadzie rozprowadzenia masy w układzie gwiazdy. Wszystkie masy lokalne łączą się w jednym punkcie w okolicy kondensatora C36. Również w tym punkcie masa sygnałowa łączy się z obudową wzmacniacza i masą ochronną zasilania.
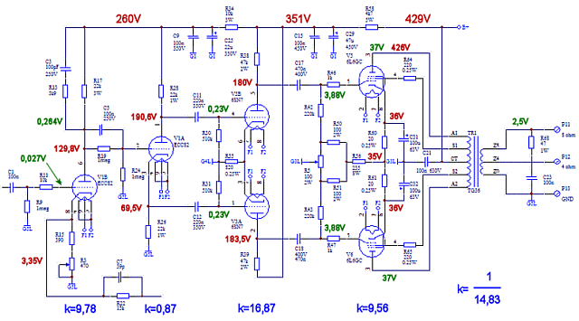
Rezystory R22 i R23 doprowadzają sygnał globalnego ujemnego sprzężenia zwrotnego. Wzmacniacz w otwartej pętli posiada wzmocnienie około 90. Przy zamkniętej pętli sprzężenia zwrotnego wzmocnienie spada do niespełna 20. Głębokość pętli (dla pokazanych wartości elementów wynosząca 13dB) ustalana jest wartością rezystorów R22 i R23 (wpływ ma również ustawienie potencjometrów R3 i R4). Całkowite wysterowanie wzmacniacza (moc 25W) osiąga się dla sygnału wejściowego o amplitudzie około 1V, nie będzie więc problemu z wysterowaniem wzmacniacza z typowych źródeł dźwięku (CD, tuner, magnetofon).
Układ Zobela pomiędzy wyprowadzeniami uzwojenia wtórnego transformatorów wyjściowych poprawia stabilność wzmacniacza dla wysokich częstotliwości (szczególnie istotne przy odłączonym obciążeniu).
W układzie wzmacniacza przewidziane zostały elementy zapewniające stabilność wzmacniacz w obszarze ponadakustycznym. Są to kondensatory C3, C4, C7 i C8 oraz rezystory R13 i R14. Wartość pojemności C7 i C8 powinna zostać dobrana eksperymentalnie w czasie uruchamiania wzmacniacza (kryterium minimalizacji przerzutów i oscylacji w odtwarzaniu przebiegu prostokątnego).
Na wejściu wzmacniacza zastosowałem podwójny potencjometr 100kΩ o charakterystyce liniowej. Razem z rezystorami R7 i R8 otrzymuje się przybliżenie charakterystyki wykładniczej (znacznie lepsze niż w większości tzw. potencjometrów logarytmicznych). Działanie takiego potencjometru zostało opisane przez Roda Elliotta w artykule „Better Volume Control”. Na rysunkach poniżej został przedstawiony pomierzony przeze mnie błąd współbieżności obu potencjometrów oraz ich charakterystyka. Błąd minimalizuje się poprzez dobór wartości rezystorów R7 i R8. Przy zwykle stosowanych poziomach głośności (tłumienie 60÷20dB) błąd zmodyfikowanego potencjometru nie przekracza 0,15dB. Nigdy nie otrzymałem podobnie dobrych wyników przy pomiarze fabrycznych potencjometrów logarytmicznych. Potencjometry renomowanej firmy ALPS dopuszczają aż 3dB błędu współbieżności.

Wadą przedstawionego regulatora głośności jest zmieniające się wraz z położeniem ślizgacza obciążenie źródła sygnału. W skrajnym prawym położeniu rezystancja wejściowa spada do około 13kΩ.
Sygnał wejściowy ze ślizgacza potencjometru głośności trafia również do układu bufora. Układ ten nie jest pokazany na schemacie, ponieważ pełni rolę pomocniczą (wyprowadzenie sygnału dla aktywnego subwoofera).
Obudowa
W tym miejscu zaczynają się prawdziwe problemy. Nie każdy elektronik amator dysponuje wystarczającym warsztatem mechanicznym. Proste czynności, jak wiercenie, piłowanie i szlifowanie jestem w stanie wykonać sam w domu. Te bardziej skomplikowane, jak gięcie blachy, czy wykrawanie otworów pod lampy będę musiał zlecić specjalistom.
Obudowa w moim przypadku będzie musiała być dostosowana do reszty sprzętu grającego, a to oznacza zintegrowaną konstrukcję w kolorze czarnym o szerokości 43cm. Obudowa musi być jednocześnie nieskomplikowana i powinna umożliwiać wygodny montaż przestrzenny. Do tego jeszcze nie może szpecić i kosztować majątku.

Postanowiłem wykonać obudowę przedstawioną schematycznie na rysunku. Podstawowe chassis składać się będzie z giętej blachy stalowej o grubości 2mm. Zagięcia utworzą panel czołowy i tylny. Boki wykonane zostaną z lakierowanego drewna i przymocowane na stałe do blachy. Dostęp do wnętrza obudowy umożliwi przykręcane dno – płyta stalowa o grubości 1mm. Lampy i transformatory toroidalne umieszczone zostaną na górze urządzenia i wymagać będą dodatkowych elementów ochronnych i maskujących. Pozostałe elementy zamontowane zostaną we wnętrzu obudowy.

Płyta stalowa o grubości 2mm tworzy zasadnicze chassis o wymiarach 398mm x 360mm i wysokości zaledwie 50mm. Ugięcie blachy nie zostało wykonane dokładnie pod kątem prostym i posiada stosunkowo duży promień, co jednak nie stanowi wady przy założonej konstrukcji obudowy.

Chassis po wierceniu i piłowaniu. Wywierconych zostało ponad 100 otworów, choć to tylko te niezbędne (część elementów będzie klejonych).

Chassis po malowaniu proszkowym i naniesieniu sitodruku.

Panele boczne w przygotowaniu. Po kilku próbach zdecydowałem się zastosować wykończenie powierzchni lakierobejcą w kolorze "heban".

Zmontowane chassis tworzy sztywną i wytrzymałą skrzynkę
Montaż wzmacniacza
Dla celów montażu zbudowałem z elementów drewnianych specjalne łoże, na którym pewnie spoczywa chassis, i które później umożliwi mi uruchamianie wzmacniacza w pozycji "do góry nogami".

W pierwszej kolejności zamontowałem we wnętrzu obudowy stalowy kątownik dla dodatkowego usztywnienia konstrukcji. W jego sąsiedztwie bowiem obudowa musi udźwignąć około 8kg ciężaru, na jaki składają się dwa dławiki i trzy transformatory toroidalne.
Następnie zamontowałem wszystkie elementy zewnętrzne (podstawki lamp, gniazda i przełączniki) oraz dławiki filtrów zasilania. Na powyższym zdjęciu widać także większość łączówek lutowniczych umożliwiających wygodny montaż przestrzenny elementów elektronicznych. Łączówki wraz z tulejkami dystansowymi zostały przyklejone do obudowy klejem epoksydowym.

Po zamontowaniu transformatorów wzmacniacz waży prawie 10kg. Przesuwanie, podnoszenie, czy odwracanie tak ciężkiej konstrukcji stało się od tego momentu całkiem trudnym zadaniem.

"Upchanie" licznych wyprowadzeń transformatorów to pierwsze poważne zadanie montażowe. Miejsca wcale nie jest zbyt wiele i nie obyło się bez znacznego skrócenia wyprowadzeń.

Diody 6D22S już na swoim miejscu. Przewody prowadzące do kapturków katod ukryte zostały w wygiętych aluminiowych rurkach.

Zasilacz zmontowany i gotowy do testów. W środku widać przeciwległe końce aluminiowych rurek pokazanych na poprzednim zdjęciu. Nieco na lewo (przy dławiku) znajduje się kilka piórek lutowniczych. To centralny punkt masy wzmacniacza - stąd będzie rozprowadzana masa do dalszych układów. Na tym etapie zostały także poprowadzone obwody żarzenia dla wszystkich lamp.

Tymczasowe obciążenie zasilacza stanowiło 5 trzydziestowatowych rezystorów o łącznym oporze 1800Ω. W czasie testu powinno wydzielić się na nich ponad 100W mocy.

Pierwsze włączenie zasilania obyło się na szczęście bez niechcianych efektów pirotechnicznych.
Zgodnie z oczekiwaniami, zastosowanie diod 6D22S zapewnia długi i łagodny start zasilacza. Pierwsze wolty na obciążeniu pojawiają się po około 15 sekundach od włączenia układu. Następnie napięcie łagodnie narasta, aby po około 35 sekundach osiągnąć wartość docelową.

Dwa dławiki i dwa pokaźnych rozmiarów kondensatory, każdy o pojemności 500µF, stanowią bardzo efektywny główny filtr zasilania. W warunkach testu na wejściu filtru mierzone jest napięcie stałe 462V przy tętnieniach 26Vrms. Na wyjściu filtru, przy napięciu stałym 439V, tętnienia sieci spadają do poziomu mniejszego od 0,5mVrms. Są to wartości w pełni zgodne z wynikami symulacji wykonanej za pomocą programu PSU Designer II.


Po uruchomieniu zasilacza przyszła pora na montaż stopnia mocy. Do zamontowania było niewiele elementów, za to niektóre z nich posiadają spore gabaryty, jak kondensatory blokujące 0,47µF, pięciowatowe rezystory obwodów katody i potencjometr drutowy 100Ω (w górnej części fotografii).

Uruchomienie stopnia mocy przebiegło bez żadnych problemów. Po kilkunastu sekundach od włączenia zasilania napięcie anodowe powoli narasta (lampy mocy są już wtedy rozgrzane i obciążają zasilacz) i stabilizuje się po około 40 sekundach. Ze względu na niepełne obciążenie zasilacza (brak pierwszych stopni wzmacniacza) napięcie anodowe jest nieco zbyt wysokie (docelowo ma wynosić około 430V).
Wartość rezystora R56 dobiera się dla uzyskania odpowiedniego prądu spoczynkowego lamp mocy. Odpowiednie okazały się dwa połączone równolegle rezystory 470Ω (prąd katody każdej lampy około 57mA).
Potencjometr drutowy R5 pozwala skutecznie wyrównać prąd spoczynkowy obu lamp mocy (równy potencjał katod obu lamp).

Po dołączeniu głośnika dało się usłyszeć niewielki przydźwięk sieciowy. Pomiar sygnału na wyjściu wzmacniacza dał wartość 0,8mVrms przy częstotliwości podstawowej 100Hz. Na zdjęciu zamieszczonym po prawej widoczny jest przebieg na wyjściu transformatora.
Dalsze testy potwierdziły, że przyczyna przydźwięku nie leży w układzie elementów wzmacniacza. Zmiana konfiguracji obwodów żarzenia (w tym różne sposoby symetryzacji obwodu) oraz zmiana sposobu prowadzenia mas nie wpływały na poziom zakłóceń na wyjściu.

Po wymontowaniu lamp mocy i uruchomieniu wzmacniacza ze sztucznym obciążeniem okazało się, że sygnał na wyjściu nadal się indukuje (wartość skuteczna zmalała do 0,5mV). To jednoznacznie wskazuje na sprzężenie magnetyczne pomiędzy transformatorami wyjściowymi i transformatorem sieciowym. Umieszczenie zwykłej przegrody z blachy stalowej między transformatorami wyraźnie obniżało przydźwięk sieciowy. Również zmiana wzajemnego położenia transformatorów znacznie zmniejszała przydźwięk, jednak docelowo wolałbym uniknąć tej metody eliminacji zakłóceń.
Rozwiązaniem problemu będzie zastosowanie ekranowania magnetycznego transformatorów (prawdopodobne obniżenie przydźwięku o około 10dB) i zastosowanie globalnego ujemnego sprzężenia zwrotnego (obniżenie przydźwięku o kilkanaście dB). Wówczas poziom przydźwięku nie powinien być problemem nawet przy stosowaniu zespołów głośnikowych o dużej efektywności.

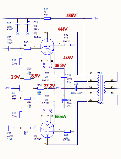
W trzecim etapie został zmontowany stopień sterujący. Na zdjęciu widać zaledwie kilka rezystorów i kondensatorów tworzących ten stopień. Po lewej stronie widać także filtr zasilania tego stopnia (rezystor 4,7kΩ i kondensator 56µF).
Uruchomienie stopnia nie przyniosło żadnych niespodzianek.

Jak widać na załączonym rysunku napięcie zasilania stopnia jest na razie nieco większe od nominalnego (350...360V) z powodu braku obciążenia filtru RC stopniem napięciowym (jeszcze nie zmontowanym). Stąd też prąd spoczynkowy stopnia sterującego jest nieco większy, niż zakładany, co jednak nie wpływa na prawidłowe działanie układu.
Prąd spoczynkowy i napięcie anodowe obu gałęzi nie są jednakowe ze względu na rozbieżność parametrów obu triod. Ponieważ jest to konfiguracja wzmacniacza różnicowego, nie ma możliwości wyrównania tych prądów bez naruszania symetrii dla składowej zmiennej.
Działanie stopnia dla sygnału zmiennego jest prawidłowe (doskonała symetria). Zmierzone wzmocnienie napięciowe wynosi 17 (nieco więcej, niż wykazały wcześniejsze oszacowania).

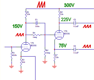
W ostatnim etapie został zmontowany i uruchomiony stopień napięciowy i rozdzielacz fazy. U góry zdjęcia widać potencjometr regulacji prądu spoczynkowego pierwszej triody (dla uzyskania napięcia anodowego wynoszącego dokładnie połowę wartości napięcia zasilania pierwszego stopnia).

Na rysunku zostały zaznaczone napięcia i prądy w poszczególnych miejscach układu. Elementy kompensujące charakterystykę amplitudowo-fazową (C3 i R13) zostaną dobrane dopiero po zamknięciu pętli ujemnego sprzężenia zwrotnego.
Działanie układu dla składowej zmiennej jest prawidłowe. Zmierzone wzmocnienie napięciowe pierwszego stopnia wynosi 9,78, a rozdzielacza fazy 0,87 (w każdej gałęzi). Ze względu na bardzo dobre filtrowanie napięcia zasilania (tętnienia sieci niemierzalne) trudno jest zaobserwować i zmierzyć pożądane działanie wzmacniacza Aikido (zasady działania zamieszczona na stronie "Stopień wejściowy"). Być może obwód zostanie później uproszczony do postaci występującej w tradycyjnym układzie Williamsona (potrzebne będą testy porównawcze).
Cały układ badany w otwartej pętli generuje na wyjściu niewielki szum i przydźwięk sieciowy na poziomie 1,25Vrms (słyszalny w głośniku z odległości około 30cm). Oba rodzaje zakłóceń zostaną zmniejszone przez zastosowanie globalnego sprzężenia zwrotnego. Warto zauważyć, że przydźwięk sieciowy pozostał na poziomie mierzonym zaraz po uruchomieniu stopnia mocy. Wskazuje to na brak dodatkowych źródeł przydźwięku w stopniu wejściowym i sterującym.
Na poniższym rysunku zaznaczone zostały wartości napięcia sygnału testowego w różnych miejscach układu (kolor zielony), wartości wzmocnienia poszczególnych stopni (kolor niebieski) i wartości napięć zasilających poszczególne stopnie (kolor czerwony). Wzmocnienie wzmacniacza w otwartej pętli wynosi 92,5.

Uruchomienie układu
Często przyjmuje się, że dla układów ultraliniowych wystarczające jest objęcie wzmacniacza pętlą globalnego sprzężenia zwrotnego o głębokości kilkunastu dB. Warto pamiętać, że realizowany układ posiada szereg lokalnych sprzężeń zwrotnych (w stopniu wejściowym, rozdzielaczu fazy i w obwodzie siatki ekranującej stopnia mocy), dających redukcję zniekształceń sygnału nawet bez stosowania globalnego sprzężenia zwrotnego. Sprzężenie globalne potrzebne jest jednak choćby dla obniżenia impedancji wyjściowej wzmacniacza.

Na tym etapie założyłem globalne sprzężenie zwrotne o głębokości 16dB, co przy wzmocnieniu w otwartej pętli równym 92,5 zapewni pełne wysterowanie wzmacniacza po podaniu sygnału wejściowego o amplitudzie około 1,35V. Przy rezystancji w obwodzie katody pierwszego stopnia wynoszącej około 600Ω, potrzebny będzie rezystor sprzężenia zwrotnego o wartości 10kΩ. Dołączone zostały również elementy kompensacji częstotliwościowej, których docelowe wartości zostaną dobrane w późniejszym etapie uruchamiania wzmacniacza.

Po podłączeniu pętli sprzężenia zwrotnego nie stwierdziłem oscylacji w paśmie akustycznym lub ponadakustycznym. Szum i przydźwięk sieci zmalały do ledwo słyszalnego poziomu, którego jednak nie dało się zmierzyć. Okazało się, że wzmacniacz jest niestabilny poniżej pasma akustycznego. Poziom na wyjściu falował nieregularnie w zakresie około 200mV z częstotliwością szczytów 1÷2Hz. Falowanie to nie wykazywało wpływu na zdolność przenoszenia sygnału akustycznego, i zarazem wysterowanie wzmacniacza sygnałem nie wpływało na zmianę amplitudy lub częstotliwości falowania. Przed dalszymi pomiarami należało zlikwidować przyczynę tej niestabilności.
Dolna częstotliwość graniczna transformatora zmierzona w układzie przy mocy wyjściowej 1W wynosi około 5Hz (w czasie testów poniżej częstotliwości 6Hz przebieg wyjściowy miał już widoczne zniekształcenia wynikające z nasycenia rdzenia transformatora). Jest to biegun dominujący układu. Kolejne trzy bieguny układu pochodzą od elementów RC sprzęgających stopnie wzmacniacza i leżą w okolicy 1,5Hz. W okolicy 1Hz różnica fazy między wyjściem i wejściem wzmacniacza osiąga 180 stopni przy ciągle dużym wzmocnieniu w otwartej pętli. To powoduje nieregularne oscylacje układu w okolicy częstotliwości 1Hz.
Rozwiązaniem problemu będzie wzajemne rozsunięcie biegunów i zmniejszenie wzmocnienia w otwartej pętli dla częstotliwości mniejszych od 16Hz. Wykonałem następujące modyfikacje układu:

1. Zmiana wartości elementów sprzęgających stopień sterujący i mocy (R42=R43=220kΩ, C17=C18=0,047uF). Ustala to nowy biegun dominujący dla częstotliwości 16Hz.

2. Dołożenie do układu wejściowego kondensatora o wartości 10uF. Pozwala to na sprawne działanie układu Aikido dla częstotliwości mniejszych od 1Hz (częstotliwość graniczna 0,016Hz) i czyni biegun tego stopnia nieistotnym.

3. Zmiana kondensator3, a C25 w filtrze zasilania pierwszego stopnia z 22uF na 100uF. Redukuje to wolnozmienne pływanie zasilania w okolicy 1Hz (nowa częstotliwość graniczna filtru 0,16Hz).
Zasadnicze znaczenie dla zapewnienia stabilności układu ma zmiana nr 1. Zmniejszenie stałej czasowej elementów RC sprzęgających stopień wyjściowy ma również inne pożądane działanie – szybsze wychodzenie wzmacniacza ze stanu przesterowania (gdy napięcie na siatce sterującej chwilami przekracza potencjał katody i kondensator C17, naładowany chwilowym prądem siatki, musi się następnie rozładować przez rezystor R42).
W wielu seryjnych wzmacniaczach lampowych częstotliwość graniczna ostatniego członu RC ustawiana była dość wysoko: 7Hz (Altec Lensing, Audio Innovations, Heathkit, Jolida) lub 16Hz (Eico, Grommes). Zapewniało to wystarczającą stabilność w zakresie niskich częstotliwości dla układów z dwoma lub większą liczbą pojemnościowych stopni sprzęgających. Z kolei wiele publikowanych w Internecie układów Williamsona (w tym znany schemat z Elektroniki Praktycznej) na pewno nie zapewnia wystarczającej stabilności poniżej pasma akustycznego (przynajmniej jeśli zastosowany transformator wyjściowy ma cokolwiek gorsze parametry od stosowanego pierwowzoru firmy Partridge).

Na powyższym rysunku przedstawiona jest charakterystyka amplitudowa i fazowa wzmacniacza Concertino w otwartej pętli (dla częstotliwości < 30Hz). Przy zastosowaniu globalnego sprzężenia zwrotnego o głębokości 16dB otrzymałem około 45° marginesu fazy i 8dB marginesu wzmocnienia.
Po ustabilizowaniu układu wreszcie mogłem zmierzyć poziom zakłóceń na wyjściu wzmacniacza. Miernik pokazał około 0,2mVrms. Po wykonaniu prowizorycznego ekranowania transformatora głośnikowego poziom zakłóceń spadał do wartości 0,1mV. Przydźwięk sieciowy praktycznie był niesłyszalny nawet z uchem przyłożonym bezpośrednio do głośnika.

Nastąpił właściwy moment dla rozstrzygnięcia, czy układ wejściowy Aikido ma praktyczną przewagę na typowym stopniem wejściowym Williamsona. Dla zmniejszenia błędów pomiary wykonywałem jednocześnie (w jednym kanale obwód Aikido, w drugim Williamsona, zamieniając kanały w czasie trwania testów).

We wszystkich testach układ Aikido wykazał swoją wyższość dając wynik pomiaru z zakresu 0,15÷0,22mV, podczas gdy układ Williamsona z zakresu 0,24÷0,50mV (wynik był zawsze o 2÷8dB gorszy od uzyskiwanego w sąsiednim kanale).
Przy zastosowaniu prowizorycznego ekranowania transformatora wartość zakłóceń spadała do około 0,115mV dla układu Aikido i 0,175mV dla układu Williamsona. Różnice te jednoznacznie rozstrzygają o sensowności stosowania układu Aikido.
Wzmacniacz w układzie Williamsona zapewne wymagał będzie również odpowiedniej kompensacji w zakresie wysokich częstotliwości. Częstotliwość graniczną stosowanego przeze mnie transformatora głośnikowego szacuję na około 70kHz. Stanowi to najniższy biegun umiejscowiony powyżej pasma akustycznego. Kolejne bieguny pochodzą od „górnej” połówki stopnia sterującego (110kHz), stopnia wejściowego (800kHz), stopnia mocy (1,5MHz) i „dolnej” połówki stopnia sterującego (2MHz). Przy odpowiedniej kompensacji trzy ostatnie nie powinny mieć znaczenia dla stabilności układu.
Bez elementów kompensujących można spodziewać się wzmocnienia pętli A*b równego 1 gdzieś w okolicy częstotliwości 200kHz i przy przesunięciu fazowym około 150°. Powinno to zapewnić stabilność wzmacniacza z dołączonym obciążeniem rezystorowym i być może także bez dołączonego obciążenia (wtedy rolę obciążenia dla wysokich częstotliwości pełni dołączony do wyjścia układ Zobela).
Testy wykazały faktyczną stabilność wzmacniacza z obciążeniem rezystorowym i względną stabilność bez dołączonego obciążenia (wzmacniacz oscylował przy wysterowaniu sygnałem)

Jednak docelowe obciążenie (zespół głośnikowy ze zwrotnicą elektryczną na wejściu) będzie wymagało znacznie większego marginesu stabilności. Dołączenie głośnika do wyjścia wzmacniacza spowodowało powstanie oscylacji o częstotliwości niespełna 200kHz. Równie niepokojący efekt powstał po dołączeniu obciążenia w postaci kondensatora 0,22uF – czternastomilisekundowe paczki oscylacji o częstotliwości 185kHz z dziewięciomilisekundową przerwą między paczkami. Wzmacniacz niewątpliwie wymaga zastosowania kompensacji częstotliwości dla uzyskania stabilności niezależnie od rodzaju dołączonego obciążenia.

Elementy R13 i C3 wprowadzają kompensację opóźniającą w zakresie ponadakustycznym. Z wartościami pokazanymi na rysunku obwód tworzy nowy biegun dominujący dla f=23kHz i zero dla f=110kHz. Kolejny biegun leży w punkcie f=70kHz, dla którego wzmocnienie w otwartej pętli spada do około 20 (26dB), a przesunięcie fazowe wynosi około 120°. Trzeci biegun, przypadający dla f=110kHz, jest niwelowany przez zero pochodzące od układu kompensacji. W ten sposób spadek charakterystyki zachowuje stromość 12 dB/okt aż do czwartego bieguna, leżącego w okolicy f=800kHz.
Nieco powyżej częstotliwości drugiego bieguna (około 90kHz) leży punkt, dla którego wzmocnienie pętli A*b=1. Przesunięcie fazowe w tym punkcie osiąga wartość około 130°. Margines fazy o wartości 50° powinien zapewnić bezwarunkową stabilność wzmacniacza.

Pokazana na rysunku obok kompensacja przyspieszająca wpływa na funkcję transmitancji b obwodu sprzężenia zwrotnego. Wartość C7=56pF wprowadza do funkcji biegun w f=130kHz i zero w f=11MHz. Kompensacja ta nie jest niezbędna, gdyż wystarczającą stabilność układu zapewniła już kompensacja opóźniająca. Jest jednak wskazana ze względu na „przyspieszenie” działania pętli sprzężenia zwrotnego dla wyższych częstotliwości i ograniczenie przerzutów i oscylacji w odtwarzanych impulsach. Zbyt duża wartość kondensatora może jednak zdestabilizować wzmacniacz
W praktyce, ponieważ zjawiska zachodzące w układzie są nieco bardziej złożone, wartości elementów kompensacji wzmacniacza powinny być zweryfikowane doświadczalnie dla uzyskania wymaganej stabilności układu. Zastosowałem metodę wielokrotnie opisywaną przez Patricka Turnera na grupie dyskusyjnej rec.audio.tubes.
W pierwszym kroku, przy założonej wartości kondensatora C7 w obwodzie sprzężenia zwrotnego (obecna wartość 47pF), należy dobrać pojemność C3 obwodu kompensacji opóźniającej. Przy obciążeniu wzmacniacza wyłącznie pojemnością z zakresu 10nF÷4,7uF uzyskuje się w charakterystyce przenoszenia szczyt o częstotliwości zależnej od dołączonego obciążenia. Pojemność C3 musi być na tyle duża, aby szczyt ten nigdy nie przekroczył +6dB w stosunku do poziomu nominalnego (mierzonego dla 1kHz), oraz aby w zakresie akustycznym (f<20kHz) charakterystyka przenoszenia nie odbiegała o więcej niż 1,5dB od nominalnej. Warunki te spełnił kondensator C3 o pojemności 680pF (maksymalny zmierzony szczyt równy +4,77dB przy f=71kHz i dołączonym do wyjścia kondensatorze 1uF). Zastosowanie wartości C3=680 pF powoduje ograniczenie pasma wzmacniacza w otwartej pętli do f=17kHz (wartość zmierzona). Większa pojemność przyczyni się co prawda do jeszcze lepszej stabilności układu, ale zmniejszy działanie sprzężenia zwrotnego tam, gdzie jeszcze jest potrzebne (poniżej 10kHz).
W drugim kroku dobiera się wartość rezystancji R13 obwodu kompensacji opóźniającej. Należy znaleźć maksymalną wartość rezystancji, przy której wzmacniacz nie oscyluje bez względu na dołączone obciążenie (nominalne rezystancyjne, pojemnościowe, indukcyjne, brak obciążenia). Testy należy przeprowadzić przy braku sygnału oraz wysterowując wzmacniacz sygnałem prostokątnym o różnej amplitudzie. W moim przypadku maksymalna wartość R13 to 4kΩ.
Szukając wartości maksymalnej sprawdza się jednocześnie, dla jakiej wartości R13 następuje optymalny kształt przenoszonego przebiegu (minimalny przerzut impulsu, minimalne oscylacje, maksymalne nachylenie zbocza). Ostatecznie postanowiłem zastosować wartość R13=3kΩ.

Obciążenie 8Ω; f=4800Hz; 1V/dz; 50us/dz
Obciążenie 1uF; f=4800Hz; 1V/dz; 50us/dz
W ostatnim kroku sprawdza się, dla jakiej wartości kondensatora kompensującego C7 otrzymuje się dobre wytłumienie oscylacji na obwiedni impulsów prostokątnych (tzw. podzwaniania). Należy tu zachować ostrożność, gdyż nadmierne zwiększenie tej pojemności może przyczynić się do utraty stabilności wzmacniacza w określonych warunkach pracy. Jeśli wyspecyfikowana wartość C7 jest znacząco różna od wcześnie założonej, należy jeszcze raz zweryfikować dopuszczalną wartość rezystora R13.
Wszystko to łatwiej opisać, niż wykonać. Cała procedura jest pracochłonna, ale prowadzi do uzyskania dobrego marginesu stabilności wzmacniacza. Otrzymujemy bezwarunkowo stabilny wzmacniacz, który:
- nie oscyluje bez podłączonego obciążenia,
- nie oscyluje z obciążeniem w postaci cewki o dowolnej wartości,
- nie oscyluje z obciążeniem w postaci kondensatora o dowolnej wartości z zakresu 0,01÷10uF,
- nie oscyluje z dowolnym z powyższych obciążeń, wysterowany sygnałem prostokątnym,
- wysterowany sygnałem sinusoidalnym o częstotliwości kilku Hz i amplitudzie wystarczającej do nasycenia transformatora wyjściowego nie wzbudza paczek oscylacji w chwilach nasycania rdzenia transformatora.
Dobrym testem jest znalezienie maksymalnej wartości sprzężenia zwrotnego, przy której wzmacniacz zachowuje jeszcze stabilność. W moim przypadku rezystor sprzężenia zwrotnego może być zmniejszony aż do wartości 1,6kΩ bez śladów oscylacji na wyjściu wzmacniacza. Daje to pętlę sprzężenia zwrotnego o głębokości 28,3dB. Można więc przyjąć, że wzmacniacz z obciążeniem rezystorowym posiada wystarczający margines wzmocnienia o wartości 12,4dB.
Kliknięcie na obrazku otworzy ostateczny schemat wzmacniacza Concertino uwzględniający wszystkie opisane powyżej poprawki.
Bufor przedwzmacniacza
Bufor przedwzmacniacza pełni dodatkową rolę, nie związaną z właściwym układem wzmacniacza lampowego, i dlatego nie został zamieszczony na głównym schemacie. Zadaniem bufora jest separacja regulowanego wyjścia sygnału przeznaczonego dla zewnętrznego subwoofera od obwodu wejściowego pierwszej lampy wzmacniacza. Jest to jedyny fragment układu zawierający elementy półprzewodnikowe (i choć nie widzę nic złego w ich stosowaniu, zasadniczy układ wzmacniacza pozostaje od nich wolny, by maksymalnie przypominał obwody stosowane pół wieku temu).

Sygnał ze ślizgacza potencjometru głośności podawany jest na wejście wzmacniacza nieodwracającego, co ze względu na wysoką rezystancję wejścia w takiej konfiguracji (rzędu 1e12Ω) gwarantuje brak wpływu bufora na sygnał wejściowy wzmacniacza lampowego. Wzmocnienie bufora wynosi około 16dB. Przy sygnale wejściowym o amplitudzie 1,6V (maksymalny sygnał nie powodujący przesterowania wzmacniacza lampowego) otrzymujemy na wyjściu bufora sygnał o amplitudzie 10,3 V, a więc mieszczący się w zakresie pracy wzmacniacza operacyjnego z zasilaniem ±12V.


Układ zasilany jest z dodatkowego małego transformatora sieciowego o napięciu wtórnym 2 x 12 V. Ponieważ układ posiada zaledwie kilka elementów, zmontowany został na kawałku płytki uniwersalnej.
Parametry
Jeżeli nie zaznaczono inaczej, pomiary przeprowadzono z obciążeniem rezystancyjnym 8 W bez ekranowania transformatorów.
- Układ: Williamson; Aikido front end; ultralinear push-pull; klasa AB1
- Nominalna moc wyjściowa: 2 x 25W (f=1kHz sinus; THD=0.21%)
- Maksymalna moc wyjściowa: 2 x 32W (f=1kHz sinus; THD=1%)
- Pasmo mocy:
- 7Hz÷78kHz (P=0.2W sinus; ±3 dB; 0dB dla f=1kHz)
- 7Hz÷75kHz (P=1W sinus; ±3 dB; 0dB dla f=1kHz)
- 10Hz÷68kHz (P=5W sinus; ±3 dB; 0dB dla f=1kHz)
- 17Hz÷60kHz (P=25W sinus; ±3 dB; 0dB dla f=1kHz)
- Nierównomierność charakterystyki przenoszenia: ±0.1 dB (f=20Hz÷20kHz; P=1W)
- THD dla f=1 kHz
- 0.03% (P=0.2W sinus; f=1kHz)
- 0.03% (P=1W sinus; f=1kHz)
- 0.08% (P=5W sinus; f=1kHz)
- 0.21% (P=25W sinus; f=1kHz)
- THD dla f=20Hz÷10kHz
- <0.05% (P=0.2W sinus; f=20Hz÷10kHz)
- <0.1% (P=1W sinus; f=20Hz÷10kHz)
- <0.2% (P=5W sinus; f=20Hz÷10kHz)
- <0.6% (P=25W sinus; f=20Hz÷10kHz)
- Poziom szumu i przydźwięku sieciowego na wyjściu
- <0.2mV (97dB poniżej poziomu nominalnego; bez ekranowania transformatorów; odczep 8W)
- <0.1mV (103dB poniżej poziomu nominalnego; z ekranowaniem transformatorów; odczep 8W)
- Impedancja wejściowa: 47kΩ (f=20Hz÷20kHz)
- Nominalna impedancja obciążenia: 4Ω lub 8Ω
- Czułość wejść: 0.95Vrms sinus (P=25W)
- Wzmocnienie napięciowe: 14.83 (odczep 8Ω)
- Współczynnik tłumienia: 3.3 (oszacowany)
- Globalne sprzężenie zwrotne: 15.9dB

Pasmo mocy mierzone dla 4 różnych poziomów. Gwiazdka na wykresie oznacza punkt, w którym gwałtownie wzrasta poziom zniekształceń wynikający z nasycenia transformatora wyjściowego.

Nierównomierność charakterystyki przenoszenia w paśmie akustycznym. 0dB odpowiada mocy 1W na obciążeniu rezystancyjnym 8Ω.

Charakterystyka fazowa wejście-wyjście (P=1W).

Rozkład harmonicznych na wyjściu wzmacniacza dla sygnału sinusoidalnego f=1kHz, P=1W. Współczynnik zawartości harmonicznych THD=0.025%.

Współczynnik zawartości harmonicznych w funkcji mocy wyjściowej (f=1kHz).

Współczynnik zawartości harmonicznych w funkcji częstotliwości (P=0.2W).

Współczynnik zawartości harmonicznych w funkcji częstotliwości (P=1W).

Współczynnik zawartości harmonicznych w funkcji częstotliwości (P=5W).

Współczynnik zawartości harmonicznych w funkcji częstotliwości (P=25W).

Widmo zniekształceń intermodulacyjnych (f1=17kHz, f2=18 kHz).

Widmo zniekształceń intermodulacyjnych (f1=1kHz, f2=1.1kHz).

Widmo sygnału na wyjściu wzmacniacza przy wysterowaniu przebiegiem sinusoidalnym (f=1kHz, P=1W).

Widmo szumu i zakłóceń na wyjściu nie wysterowanego wzmacniacza (pomiar nieważony).

Widmo szumu i zakłóceń na wyjściu nie wysterowanego wzmacniacza (pomiar ważony - ANSI A).

Efekt niewielkiego przesterowania wzmacniacza przy wysterowaniu przebiegiem sinusoidalnym o częstotliwości 20Hz i dużej amplitudzie oraz przebiegiem o częstotliwości 1kHz i małej amplitudzie. Wzmacniacz nie wykazuje oznak zatykania. Poziom wejściowy wynosi 113% maksymalnej wartości nie powodującej przesterowania wzmacniacza.

Efekt silnego przesterowania wzmacniacza przy przebiegu wejściowym jak na zdjęciu powyżej. Wzmacniacz wykazuje oznaki zatykania na czas nie dłuższy od połowy okresu przebiegu. Poziom wejściowy wynosi 145% maksymalnej wartości nie powodującej przesterowania wzmacniacza.
Linki i galeria
Główne zasoby wykorzystane w czasie projektowania wzmacniacza:
- Lynn Olson - The Amity, Raven, and Aurora
- Russ Sadd - Griffon Amplifiers
- Bert van der Kerk - The Williamson Tube Amplifier
- Chimera Laboratories - Williamson Tube Amplifier Modifications
- John Broskie - Tube CAD Journal
- Randall Aiken - Aiken Amplification
- Patrick Turner - Turner Audio
- Duncan Munro - Duncan's Amp Pages
- Rod Elliott - Elliott Sound Products
- Grupa dyskusyjna rec.audio.tubes (autorzy: Patrick Turner, Henry Pasternack, Dan Marshall, Chris Hornbeck i inni)
Sprzęt i oprogramowanie użyte w czasie wykonywania pomiarów:
- multimetr cyfrowy
- oscyloskop 2-kanałowy 50 MHz
- generator przebiegu sinusoidalnego i prostokątnego 1 Hz - 200 kHz
- Yoshimasa Electronic Inc. - DSSF3 Realtime Analyzer
- Audua - Speaker Workshop
- Sintrillium - Cool Edit Pro (obecnie: Adobe Systems Incorporated - Adobe Audition)











Marcin Sławicz
(Materiał opublikowany na www.fonar.com.pl w 2005r .)
