
Grzegorz Makarewicz ("gsmok"),
Na pierwszy rzut oka jeszcze jeden stereofoniczny wzmacniacz lampowy w układzie przeciwsobnym. Klasyczny wygląd z trzema puszkami zawierającymi transformator sieciowy i dwa transformatory głośnikowe oraz pięknie wyeksponowaną "baterią" lamp elektronowych. Producent zaprezentował nam również zestaw kondensatorów elektrolitycznych - to może nieco rzadziej spotykane, ale również niezbyt odkrywcze podejście projektowe. Podsumowując - wzmacniacz ładny, ale wieje nudą. Ostatni rzut oka na zastosowane lampy elektronowe i nagle niespodzianka - obsada lamp elektronowych trochę dziwna, że nie powiem zwariowana. I to tutaj właśnie kryje się tajemnica tej konstrukcji. Ale zacznijmy od początku.
Producent wzmacniacza, firma Audio Aero powstała w 1997 roku i jej formalne powiązanie bardziej dotyczyło przemysłu lotniczego niż urządzeń audio. No, ale stało się, i na rynku pojawił się ważny francuski gracz. Audio Aero nie specjalizuje się obecnie w produkcji wzmacniaczy lampowych. Prezentowane urządzenie zwane Audio Aero Capitole PA jest przykładem efemerydy zrodzonej w chwili przebłysku geniuszu twórczego jakiegoś konstruktora i zapomnianej w trakcie zmagań z konkurencją na trudnym audiofilskim rynku. Na zgliszczach po przegranej wojnie pozostała niewielka ilość tych wzmacniaczy, wśród nich egzemplarz, który trafił w moje ręce. Oto jego podstawowe parametry techniczne:
- Moc wyjściowa: 50W (Klasa A, obciążenie 8 omów),
- Zastosowane lampy elektronowe: 6SN7x4, E34Lx4, KT88x4,
- Pasmo przenoszenia: 7Hz - 35kHz (-1dB),
- Impedancja wejściowa: 22K,
- Czułość wejściowa: 800mV,
- Stosunek sygnał/szum: 70dB,
- Zniekształcenia harmoniczne: 0.2%,
- Pobór mocy: 400W,
- Wymiary: 520mm (szerokość) x 395mm (głębokość) x 285mm (wysokość),
- Waga: 38kg.
Można powiedzieć, iż miałem szczęście, że wzmacniacz trafił w moje ręce, gdyż nawet w Internecie jest bardzo mało konkretnych informacji o tym urządzeniu. Na poniższej fotografii przedstawiony jest wzmacniacz w całej okazałości. Nie jest to egzemplarz, który miałem okazję naprawiać - fotografia pochodzi z materiałów firmowych (niestety nie znam jej dokładnego źródła pochodzenia i nie mogę podać danych autora). Wykonane przeze mnie dwie fotografie prezentujące wygląd wzmacniacza przedstawiam w dalszej części opisu. Dlaczego? No cóż, dlatego, że nie wyszły zbyt dobrze i nie widać na nich wszystkich szczegółów.

Powróćmy do kwestii nietypowej konstrukcji układu elektronicznego wzmacniacza. Ta nietypowość polega na zastosowaniu w stopniu wyjściowym równoległego połączenia triod i pentod. W zasadzie pracują tutaj same pentody, z tym że w każdej z czterech zestawów lamp elektronowych - jedna z nich (w tym wypadku E34L/KT77) jest połączona w układ triodowy, druga zaś (KT88/6550) pracuje jako pentoda w trybie "ultralinearnym". Na poprzedniej fotografii i dwóch pokazanych poniżej widać pełen zestaw zastosowanych lamp elektronowych. Wykonane przeze mnie zdjęcia są nieco za ciemne i mało detaliczne. Niestety po raz kolejny, wiedziony ciekawością, po otrzymaniu wzmacniacza zabrałem się natychmiast do jego rozkręcania i dokumentowania wnętrza, a po naprawie zapomniałem zrobić zdjęcia i wykonałem je tuż przed oddaniem urządzenia. Nie mogę się nauczyć systematyczności i w wielu relacjach zamieszczonych w dziale Galeria mam problem z pokazaniem ładnych zdjęć. No, ale koniec z użalaniem się nad sobą. Wracając do rzeczy, na fotografii widać to niesłychanie ciekawe zestawienie końcowych lamp elektronowych w każdym kanale wzmacniacza.

Fot. 1.
Z boku bateria lamp elektronowych prezentuje się jeszcze bardziej okazale.

Fot. 2.
Wspomniany układ pracy końcowych lamp elektronowych zastosowany we wzmacniaczu jest nazywany przez producenta systemem TRAC (skrót od Tube Relay Amplification Concept) i podobno jego korzenie pochodzą od koncepcji "triodowo-pentodowej" opracowanej w latach 50-tych ubiegłego wieku. Niestety nie znalazłem żadnych konkretów w posiadanej przeze mnie literaturze. Trudno mi się więc odnieść do technicznych zalet i wad takiego "związku partnerskiego". Mam w planie wykonanie obliczeń symulacyjnych - może z nich coś wyniknie. Tymczasem muszę przyznać, że moje subiektywne wrażenia odsłuchowe są rewelacyjne. Niezależnie więc od tego, czy jest to tylko chwyt marketingowy, czy też oparte na technicznych podstawach rozwiązanie, efekt został osiągnięty.
Czas na sesję rozbieraną. Rozpoczynam od wyjęcia lamp elektronowych. Tutaj należy podkreślić, że producent zadbał o to, aby pomóc użytkownikowi w zachowaniu oryginalnego położenia lamp elektronowych w podstawkach i wyposażył wzmacniacz w dwa gustowne opakowania z gąbki (po jednym dla każdego kanału) z otworami na lampy elektronowe. Wystarczy po wyjęciu każdą lampę elektronową umieścić w odpowiadającej jej "kieszonce", by bez problemu wstawić je z powrotem w odpowiednie podstawki wzmacniacza. Brawo, brawo. Mój podziw jest nieco przytłumiony przez nurtującą mnie myśl, że opracowanie domków z gąbki dla lamp elektronowych wynika nie tyle z troski o użytkownika, co z faktu, że wzmacniacz poprzez swój nietypowy układ jest bardzo czuły na dobór parametrów lamp elektronowych - o czym przekonałem się uruchamiając wzmacniacz z lampami elektronowymi o różnych parametrach.
Niebieskie podstawki ze złoconymi stykami nie są oryginalne. Zostały one przez kogoś wymienione, co wyraźnie widać na dalszych zdjęciach.

Fot. 3.
Po odwróceniu wzmacniacza ukazuje się solidna podstawa. Trzy nóżki zapewniają stabilną pozycję nawet na nierównym podłożu. Osłona sprawia wrażenie nieco siermiężnej ale dobrze spełnia swoje funkcje - i oto w końcu chodzi.

Fot. 4.
Po zdjęciu osłony widać środek wzmacniacza. To chyba jedno z nielicznych zdjęć wnętrza - ja w każdym bądź razie nie znalazłem nigdzie takiej fotografii mimo, że dosyć długo przeszukiwałem zasoby Internetu. Jak widać, cała elektronika umieszczona została na trzech płytkach drukowanych.

Fot. 5.
Oto płytka zasilacza oraz wzmacniacza lewego kanału.

Fot. 6.
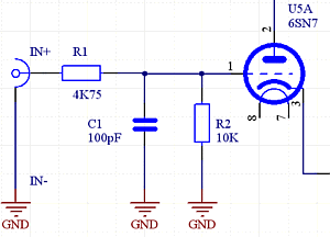
Bliższe oględziny stopnia wejściowego pokazanego na fotografii...

Fot. 7.
.. umożliwiają odtworzenie schematu tego fragmentu układu ...

... i niestety wzbudzają mieszane odczucia dotyczące podawanej przez producenta wartości impedancji wejściowej. Swoją drogą ten wzmacniacz może stanowić spore obciążenie dla źródła sygnału.
A to płytka prawego kanału (i płytka zasilacza oczywiście).

Fot. 8.
Teraz płytki w niewielkim powiększeniu. Kanał lewy.

Fot. 9.
Zasilacz anodowy. Zastosowano tutaj rezystory szkliwione dużej mocy. Uwielbiam je
.

Fot. 10.
Kanał lewy w powiększeniu. Aha, byłbym zapomniał. Elementy nie zamontowane na płytce mimo uwzględnienia ich na warstwie opisu płytki (np. R33) były przeznaczone do wyposażenia wzmacniacza w wejście symetryczne - jak widać producent zrezygnował z tej opcji. Na płytce widoczne są wyraźne ślady lutowania nowych podstawek dla lamp elektronowych - silna kolba lutownicza, dużo kalafonii i niestety mało cierpliwości
.

Fot. 11.
Jeszcze jedno spojrzenie na płytkę drukowaną w okolicach stopnia napięciowego. Widzimy tutaj przylutowany na tak zwanego "gluta" potencjometr montażowy zaznaczony czerwonym kółeczkiem.
Fot. 12.
A przecież konieczność zastosowania potencjometru w takim układzie wydaje się oczywista...

... i można było przewidzieć odpowiednie miejsce już na etapie projektowania płytki drukowanej a nie na etapie montażu ostatecznej wersji wzmacniacza. Czyżby konstruktor uruchamiał go po raz pierwszy od razu w wersji "fabrycznej"
.
Zasilacz w powiększeniu. Widać tutaj - pod przewodem sieciowym - umieszczoną pionowo małą płytkę drukowaną z układem opóźnionego załączania napięcia anodowego.

Fot. 13.
Płytka kanału prawego - ujęcie poziome.

Fot. 14.
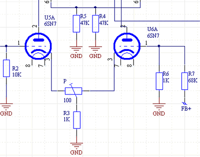
Pewnie już od kilku fotografii niejedna osoba zastanawia się co tutaj robią te dławiki. No cóż, w zasadzie trudno to stwierdzić jednoznacznie. Zostały one umieszczone w obwodach anodowych triod końcowych, które w odróżnieniu od pentod nie są połączone z transformatorem wyjściowym bezpośrednio, lecz właśnie poprzez takie dławiki, co widać na fragmencie schematu.

Być może jest to jakaś forma korekcji częstotliwościowej - choć tak na pierwszy rzut oka jest to jedynie sposób na pogorszenie parametrów transformatora wyjściowego widzianego od strony anod triod.
Płytka kanału lewego - ujęcie poziome.

Fot. 15.
Płytka zasilacza anodowego - ujęcie poziome.

Fot. 16.
Teraz czas na szczegóły. To pierwsze z wielu ujęć, na którym widać "dyndające" w powietrzu duże kondensatory sprzęgające (Kimbercap 1uF/600V). Poniżej zdjęcie fragmentu płytki lewego kanału.

Fot. 17.
Kolejna fotografia z "latającymi" kondensatorami (płytka prawego kanału)...

Fot. 18.
... i jeszcze jedna (płytka lewego kanału).

Fot. 19.
Teraz zasilacz anodowy z widocznymi elementami płytki opóźnionego załączania napięcia anodowego.

Fot. 20.
A teraz kilkanaście fotografii płytek - kawałek po kawałku. Milknę - podziwiajcie lub krytykujcie sami.
Fragment płytki prawego kanału.

Fot. 21.
Fragment płytki prawego kanału.

Fot. 22.
Fragment płytki lewego kanału. Zdumiewa mnie wiara w solidne zamocowanie kondensatorów za pomocą dwustronnej taśmy klejącej. Jeszcze nie spotkałem wzmacniacza na lampach elektronowych, w którym by się to sprawdziło. Smutna prawda jest taka, że jeśli coś jest tylko przyklejone to prędzej lub później się odklei - tym prędzej im większa jest temperatura powierzchni, do której przyklejony jest "plaster".
Według mnie stosowanie mocowania elementów za pomocą taśmy klejącej w układach, w których występują wysokie napięcia i temperatury jest przejawem braku zdrowego rozsądku.

Fot. 23.
Fragment płytki lewego kanału. Już na wcześniejszych fotografiach widać było dwa tajemnicze białe "bobki". Odkryję przed Wami nagą prawdę. To są kondensatory elektrolityczne bocznikujące rezystory katodowe końcowych lamp elektronowych. Kondensatory umieszczone zostały w czymś co przypomina grube koszulki termokurczliwe. Ten zabieg wykonany został wyłącznie na płytce lewego kanału. Dlaczego? Otóż mamy dwie możliwości.
Pierwsza - producent umieszczał wszystkie elektrolity w takich koszulkach aby ochronić kondensatory przed wysoką temperaturą praktycznie stykających się z nimi rezystorów katodowych - ktoś mógł usunąć koszulki z kondensatorów na płytce prawego kanału.
Druga - te koszulki nie są oryginalne i zostały przez kogoś założone jako ochrona przed temperaturą rezystorów katodowych. Widocznie nie starczyło koszulek dla wszystkich kondensatorów.
Tak czy inaczej kondensatory elektrolityczne są umieszczone zbyt blisko gorących rezystorów. Płytka nie została zbyt dobrze zaprojektowana. Jest na niej sporo miejsca i kondensatory mogły zostać umieszczone dalej od rezystorów katodowych - choćby o kilka/kilkanaście milimetrów. O zgubnym wpływie temperatury świadczy fakt, że kondensatory nie wytrzymały podwyższonej temperatury i musiałem wymienić wszystkie cztery. Zaskoczyła mnie niska wartość napięcia znamionowego zastosowanych kondensatorów - 35V przy panującym na nich napięciu sięgającym prawie 33V - zapas napięcia raczej symboliczny.

Fot. 24.
Fragment płytki lewego kanału. Do radiatora przykręcony jest tranzystor stanowiący "wspomaganie" diody Zenera D1 widocznej z lewej strony radiatora.

Fot. 25.
Przekaźnik i płytka opóźnionego załączania napięcia anodowego.

Fot. 26.
Fragment płytki zasilacza anodowego.

Fot. 27.
Fragment płytki zasilacza i prawego kanału.

Fot. 28.
Fragment płytki lewego kanału. Widać tutaj szczegóły połączeń pomiędzy płytkami. Część przewodów jest lutowana bezpośrednio do płytek, część mocowana w naprawdę solidnych gniazdach ze sprężynkami zaciskowymi.

Fot. 29.
Fragment płytki lewego kanału - stopień wejściowy.

Fot. 30.
Fragment płytki prawego kanału. Szczegóły mocowania kondensatora sprzęgającego C4R. Ślady na płytce świadczą, że był on przyklejony "punktowo" bezpośrednio na wystających nóżkach podstawki lampy elektronowej
.

Fot. 31.
Fragment płytki zasilacza anodowego.

Fot. 32.
Fragment płytki zasilacza anodowego.

Fot. 33.
Fragment płytki zasilacza anodowego i płytki opóźnionego załączania napięcia anodowego. Jak widać, pierwotnie przekaźnik (RL1) miał być chyba montowany na pionowej płytce a nie na płytce zasilacza anodowego.

Fot. 34.
Fragment płytki zasilacza anodowego.

Fot. 35.
Fragment płytki zasilacza anodowego.

Fot. 36.
Fragment płytki zasilacza anodowego i wycięcie w chassis, przez które widać transformator sieciowy.

Fot. 37.
Fragment płytki zasilacza anodowego.

Fot. 38.
Fragment płytki zasilacza anodowego.

Fot. 39.
Fragment płytki zasilacza anodowego.

Fot. 40.
Gniazdo wejściowe i gniazda głośnikowe kanału prawego.

Fot. 41.
Gniazdo wejściowe i gniazda głośnikowe kanału lewego.

Fot. 42.
Gniazdo wejściowe i gniazda głośnikowe kanału prawego oraz gniazdo zasilania.

Fot. 43.
Gniazdo zasilania i gniazda głośnikowe.

Fot. 44.
Wtyczka zasilania układu opóźnionego załączania napięcia anodowego. Ta wtyczka niestety nie stanowi pary z zastosowanym gniazdkiem. Można ją włożyć tak jak to pokazano na zdjęciu lub odwrócić o 180 stopni. Nie ma niestety oryginalnego gniazdka, które wymusza właściwy kierunek włożenia wtyku. Mocowanie przewodów we wtyczce jest niepewne - odbywa się na zasadzie wykorzystującej mechaniczny docisk przewodów do ostrych krawędzi styków. Brak oryginalnego gniazdka powoduje odsuwanie się przewodów od styków i utratę kontaktu. Najdziwniejsze jest to, że nie ma śladów wylutowania oryginalnego gniazdka. Wygląda na to, że takie połączenie zostało zrobione "fabrycznie".

Fot. 45.
Układ opóźnionego załączania napięcia anodowego.

Fot. 46.
Układ opóźnionego załączania napięcia anodowego.

Fot. 47.
Układ opóźnionego załączania napięcia anodowego.

Fot. 48.
Rozpocząłem demontaż płytek. Oto wnętrze bez płytki wzmacniacza kanału lewego...

Fot. 49.
... a oto fragment po usunięciu płytki wzmacniacza prawego kanału.

Fot. 50.
Tak prezentuje się chassis po wyjęciu płytki zasilacza anodowego.

Fot. 51.
Kolejne ujęcia odsłoniętych fragmentów chassis. Tutaj otwory pod podstawki lamp elektronowych wzmacniacza prawego kanału.

Fot. 52.
Otwory pod kondensatory elektrolityczne oraz wtyczka zasilania układu opóźnionego załączania napięcia anodowego i diod sygnalizujących stan pracy wzmacniacza.

Fot. 53.
Po wymontowaniu płytek drukowanych wykonałem ich szczegółową dokumentację fotograficzną.
Płytka zasilacza napięcia anodowego. Widoczne są tutaj szybkie diody prostownicze wmontowane przez kogoś zamiast oryginalnego mostka prostowniczego. O tym, że były tutaj mostki świadczą oznaczenia na płytce drukowanej.

Fot. 54.
Płytka zasilacza napięcia anodowego w widocznymi wierzchołkami kondensatorów elektrolitycznych. Gdy oglądałem wnętrze wzmacniacza zachodziłem w głowę w jaki sposób odbywa się prostowanie napięcia zmiennego za pomocą TRZECH diod.

Fot. 55.
Po wymontowaniu płytki zasilacza sprawa się wyjaśniła - "czwarte" diody zostały przylutowane od spodu płytki.

Fot. 56.
Gdy pierwszy raz zobaczyłem te przecięte ścieżki pomyślałem, że osoba zamieniająca mostki na diody była barbarzyńcą i cała operacja powiązana z niszczeniem ścieżek powinna zostać prawnie zakazana. Dokładna analiza układu zasilacza ukazała straszliwą prawdę - otóż ścieżki zostały przecięte nie z uwagi na montowanie diod lecz...

Fot. 57.
... dlatego, że na płytce jest błąd. Przecięcie ścieżek i zastosowanie obejść za pomocą drutu wykonane zostało prawdopodobnie przez producenta. Gdyby nie te "poprawki", ze względu na niewłaściwe podłączenie przekaźnika nie działałby układ opóźnionego załączania napięcia anodowego. Swoją droga realizacja "przecięcia" ścieżek jest żenująca
.

Fot. 58.
Płytka zasilacza napięcia anodowego.

Fot. 59.
Płytka zasilacza napięcia anodowego.

Fot. 60.
Płytka zasilacza napięcia anodowego.

Fot. 61.
Płytka zasilacza napięcia anodowego.

Fot. 62.
Płytka wzmacniacza lewego kanału.

Fot. 63.
Płytka wzmacniacza lewego kanału. Widać, że jeden z rezystorów przylutowany został od spodu płytki. Nawet krótka analiza pokazuje, że przy niewielkim wysiłku można było tego uniknąć przez niewielką modyfikację prowadzenia ścieżek płytki drukowanej.

Fot. 64.
Płytka wzmacniacza lewego kanału.

Fot. 65.
Płytka wzmacniacza lewego kanału.

Fot. 66.
Płytka wzmacniacza lewego kanału.

Fot. 67.
Płytka wzmacniacza lewego kanału. Proszę po raz ostatni spojrzeć na "dyndające" kondensatory, albowiem przed zamontowaniem płytek usunąłem opaski z plasterkami i wykonałem dedykowane mocowania.

Fot. 68.
Płytka wzmacniacza lewego kanału po wymianie kondensatorów elektrolitycznych i zamontowaniu obejm dla kondensatorów sprzęgających.

Fot. 69.
Oto jak powinien wyglądać solidnie umocowany kondensator o dużych gabarytach. Dla każdego kondensatora wykonałem podstawkę w formie dopasowanej do krzywizny jego obudowy "kołyski" przykręconej (nie przyklejonej!!!) do płytki drukowanej. Podstawki zrobione są ze sprężystego, przypominającego twardą gumę materiału. Wyposażone są w otwory przelotowe, przez które można przewlec opaskę zaciskową. W ten sposób mocowanie jest z jednej strony pewne i trwałe, z drugiej umożliwia wymianę kondensatora poprzez proste usunięcie opaski zaciskowej.

Fot. 70.
No i zgodnie ze staropolskim powiedzeniem: "Nie chwali mnie ojciec i mama więc chwalę ja siebie sama", pochwalę się jeszcze raz na zakończenie prezentacji. A co, w końcu nieźle się namęczyłem wykonując te podstawki.

Fot. 71.
Czas na krótkie podsumowanie.
Opisany wzmacniacz to ciekawa i niekonwencjonalna konstrukcja. Mimo paru niedoróbek nie można mieć większych zastrzeżeń co do jakości wykonania. Zastosowano w nim elementy bardzo dobrej jakości. Interesujący wygląd oraz dobre własności soniczne powodują, że może być ciekawym nabytkiem na rynku wtórnym. Nie bez znaczenia jest fakt, że ryzyko, że sąsiad posiada taki sam typ wzmacniacza jest minimalne
.
Będę wdzięczny za wszelkie informacje dotyczące zastosowania konfiguracji triodowo-pentodowej w układach wzmacniających bazujących na lampach elektronowych.
Opracowanie: Grzegorz Makarewicz ("gsmok"),