
Rozpoczął Piotr zakończył i opracował Grzegorz "gsmok" Makarewicz,
Zamiast wstępu
Podobnie jak wielu pasjonatów przede mną i wielu po mnie postanowiłem samodzielnie zbudować wzmacniacz lampowy. Przyznaję, że nie mam wielkiego doświadczenia jeśli chodzi o konstrukcje lampowe. Jestem jednak praktykiem, który "popełnił" już kilka układów i lutownica nie jest mi obca. Postanowiłem dosyć szczegółowo relacjonować proces budowy wzmacniacza. Zdecydowałem się tym samym na ryzyko popełniania błędów, które będą widoczne dla wszystkich odwiedzających tę stronę. Sądzę jednak, że warto spróbować. W ten sposób chciałbym zerwać z tradycją wielu stron w internecie, które pokazują wyniki końcowe prac konstrukcyjnych pomijając wszystkie, często bolesne szczegóły, które towarzyszyły osiągniętym rezultatom. Takie strony są bardzo ciekawe, ale wnoszą niewiele wartości praktycznych przydatnych takim "fachowcom" jak ja, którym czasami jest po prostu głupio zadawać nurtujące ich pytania bez obawy, że narażą się na pogardliwe wzruszenie ramionami "doświadczonych lampowców". No, ale dość już tego gadania. Biorę głęboki oddech i rozpoczynam relację.
Piotr
Relacja 1 (5 marzec 2002r.)
Jaki wzmacniacz zbudować? Przede wszystkim musi być to sprawdzona konstrukcja. Schematów ideowych wzmacniaczy jest mnóstwo. Z doświadczenia z innymi układami wiem, jak łatwo zabrnąć w ślepy zaułek zabierając się do pracy nad niesprawdzonym schematem. Mam już za sobą wpadki nawet z układami ze sławnego Elektora. W czasopismach elektronicznych w działach "Odpowiedzi Redakcji" lub podobnych mnóstwo jest doniesień od zrozpaczonych czytelników, którzy nie mogą uruchomić publikowanych urządzeń działających jak się okazuje wyłącznie w redakcyjnym laboratorium. Przejrzałem mnóstwo materiałów w internecie, czasopismach i książkach. Sądzę, że "delikatny nacisk" kolegi z Fonaru, aby nie wydziwiać i wybrać konstrukcję tzw. wzmacniacza Williamsona jest całkowicie uzasadniony. Dlaczego? Z dwóch powodów:
- Konstrukcja jest sprawdzona i działa nie tylko na papierze. Schematów, które przez proste porównanie można zweryfikować pod kątem poprawności jest mnóstwo.
- Mogę skorzystać (to właśnie ten delikatny nacisk) z zalążków konstrukcji leżącej w pracowni firmy Fonar.
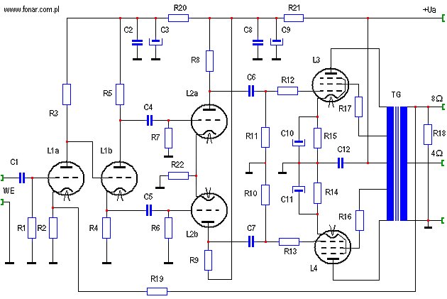
Poszperałem nieco w literaturze i na jej podstawie narysowałem (a dokładniej rzecz ujmując po prostu przerysowałem) schemat ideowy wzmacniacza, który przedstawiam na rys.1.

Rys. 1. Schemat ideowy wzmacniacza
Celowo nie wpisałem wartości elementów, bowiem na schematach pochodzących z różnych źródeł nieco a czasami nawet bardzo się różnią. Nie wiem jak istotne będą różnice tych wartości dla pracy wzmacniacza, ale z uwagi na zbliżające się ich poszukiwania w celu skompletowania części składowych muszę przed niedzielą stworzyć listę części. Dlaczego przed niedzielą? Bo w tym dniu mam zamiar pojechać na słynny Wolumen w Warszawie czyli jedną z największych giełd elektronicznych pod chmurką. Listę elementów z komentarzem przedstawię więc pod koniec tygodnia. Tymczasem biorę się za teorię (to przykre ale nie da się tego całkowicie uniknąć). W najbliższej relacji napiszę co udało mi się wygrzebać "w tym temacie".
Relacja 2 (8 marzec 2002r.)
W celu określenia wartości elementów składowych do budowy wzmacniacza przeanalizowałem następujące źródła informacji:
- Artykuł "Wzmacniacz lampowy audio", Elektronika Praktyczna 2/1998,
- Artykuł "Wzmacniacz lampowy Amplifon WL36, Radioelektronik 8/1998,
- Artykuł "Wzmacniacz lampowy Amplifon WL36 dla koneserów muzyki", Radioelektronik 8/1998,
- Williamson D.T.N., The Williamson Amplifier, Audio Amateur Publications Inc., 1994,
- Materiały dostępne w sieci internet (np. materiały na stronie ECC).
Wykaz elementów przedstawiam w Tabeli 1.
| R1 | 470K | C1 | 0,1µF/630V |
| R2 | 470/0,5W | C2 | 0,01µF/630V (0,47µF/630V) |
| R3 | 47K | C3 | 10µF/450V |
| R4 | 22K | C4 | 0,1µF/630V (0,22µF/630V) |
| R5 | 22K | C5 | 0,1µF/630V (0,22µF/630V) |
| R6 | 470K | C6 | 0,22µF/630V (0,47µF/630V) |
| R7 | 470K | C7 | 0,22µF/630V (0,47µF/630V) |
| R8 | 24K/2,5W (4W) | C8 | 0,01µF/630V (0,47µF/630V) |
| R9 | 24K/2,5W (4W) | C9 | 10µF/450V |
| R10 | 470K | C10 | 47µF/100V |
| R11 | 470K | C11 | 47µF/100V |
| R12 | 2K2 | C12 | 0,22µF/630V |
| R13 | 2K2 | ||
| R14 | 470/4W (8W) | ||
| R15 | 470/4W (8W) | ||
| R16 | 1K/1W | ||
| R17 | 1K/1W | ||
| R18 | 220/4W | ||
| R19 | 33K | ||
| R20 | 5K6/2W (3W) | ||
| R21 | 5K6/4W (5W) | ||
| R22 | 220/2W |
W nawiasach podałem alternatywne wartości podawane w materiałach źródłowych, którymi elementy różnią się mimo tego samego schematu ideowego. Jeśli chodzi o kondensatory to spróbuję zastosować obydwa warianty wartości i zmierzyć jaki jest ich wpływ na parametry wzmacniacza. Co do podawanej mocy strat rezystorów to wstępnie dla bezpieczeństwa przyjmę wariant o większej wartości. Nie podjąłem jeszcze końcowej decyzji co do ostatecznego układu zasilacza. Sądzę, że w celu uproszczenia układu zrezygnuję na razie z automatycznego opóźnionego załączania napięcia anodowego na rzecz ręcznego włącznika. Nie mam również sprecyzowanego zdania co do wartości kondensatorów filtrujących w zasilaczu. Wartości spotykane w materiałach źródłowych są tak rozbieżne, że nie mając niestety podstaw merytorycznych do wykonania obliczeń przyjąłem następujące rozwiązanie: zastosuję kondensatory o pojemności co najmniej 220µF. O dokładnej wartości pojemności zdecyduje po prostu możliwość zakupu takich kondensatorów. Zważywszy, że napięcie anodowe układu wynosi około 430V mogą z tym być problemy. Robiąc listę zakupów przy pozycji "włącznik napięcia anodowego" nasunęły mi się wątpliwości, czy na rynku są w ogóle dostępne przełączniki na takie napięcia. Zacząłem drążyć sprawę i oto nadszedł czas na jedno z "głupich" pytań, które muszę zadać.
Pytanie numer 1
Jak to się dzieje (sprawdziłem to organoleptycznie w paru wzmacniaczach fabrycznych), że do budowy układów opóźnionego załączania napięcia anodowego (przekaźników w układach automatycznych i przełączników ręcznego załączania) stosuje się zwykłe elementy na znacznie niższe dopuszczalne napięcia. I robi się to nie tylko w układach radioamatorskich ale i fabrycznych. Rozumiem, że wartość napięcia możliwa do przyłożenia do końcówek przekaźnika, czy też przełącznika jest tym większa im mniejszą wartość ma płynący przezeń prąd. Problem w tym, że tak się dzieje tylko do pewnego momentu, czyli do osiągnięcia napięcia maksymalnego, które zwykle wynosi około 250V. Patrzyłem w różnych katalogach i przyznaję, że nie znalazłem przełącznika na napięcie np. 450V. Myślę, że w swoim układzie zastosuję szeregowe połączenie styków w podwójnym przełączniku na napięcie 250V. Tak na wszelki wypadek. Chyba, że popełniam jakiś generalny błąd w rozumowaniu?
W najbliższą niedzielę zrobię również rozeznanie co do możliwości zakupu transformatora sieciowego no i transformatorów głośnikowych. Dowiedziałem się, że prawdopodobnie to się nie uda, ale spróbować warto. Napiszę o tym w kolejnej relacji, po wizycie na giełdzie elektronicznej. Na szczęście dla mnie mam na wszelki wypadek do swojej dyspozycji oryginalne transformatory Amplifona. W międzyczasie studiuję opisy działania układu przedstawionego na Rys.1. i w najbliższym czasie postaram się stworzyć swoje własne opracowanie na ten temat. Przeglądam również oryginalne artykuły pana Williamsona z połowy lat czterdziestych. Na stronie Fonaru w dziale artykułów powinno się w przyszłości pojawić "swobodne" tłumaczenie tych materiałów. Jestem po ich pierwszym czytaniu i już teraz mogę powiedzieć, że jestem pod wrażeniem wymagań jakie Williamson narzucił np. transformatorom głośnikowym. Myślę, że wrócę jeszcze do tego tematu.
Relacja 3 (15 marzec 2002r.)
Jestem po wizycie na warszawskim "Wolumenie". Tak jak się spodziewałem nie miałem większych problemów z nabyciem elementów biernych do budowy wzmacniacza. Schody zaczęły się, gdy przyszło mi kupić kondensatory elektrolityczne do zasilacza oraz transformatory. Kondensatorów elektrolitycznych na napięcia przekraczające 450V nie napotkałem (z wyjątkiem jednego sprzedającego, który posiadał "niezbyt dobrze zidentyfikowane obiekty elektrolityczne", za które życzył sobie jakieś zupełnie astronomiczne pieniądze. W tej sytuacji pozostało mi kupić garść kondensatorów na niższe napięcia, z których postaram się złożyć coś odpowiedniego. Napiszę o tym w relacji, w której opiszę koncepcję układu zasilającego. Nie pisałem o nim jeszcze, bo układ powstanie właśnie pod kątem kupionych kondensatorów.
Kamień spadł mi z serca jeśli chodzi o przełącznik do opóźnionego załączania napięcia anodowego (Pytanie numer 1). Mam szczęście, że w odpowiednim momencie (jeszcze przed wizytą na Wolumenie) uzyskałem od mojego znajomego Olka, który dysponuje odpowiednią wiedzą praktyczną kilka ważnych uwag na ten temat. Tak jak przypuszczałem w przypadku przekaźników i przełączników sprawa opiera się na wykorzystaniu faktu, że elementy te pracuję przy stosunkowo niewielkich prądach. Sprawę tą doskonale ilustruje fragment wypowiedzi Olka w ramach naszej internetowej dyskusji: "...Przekaźniki - w naszym przypadku chodzi przede wszystkim o prąd. "Normalne" przekaźniki pracujące w układach automatyki w urządzeniach AGD to zasilanie cewki 12 lub 24 V a napięcie 220V, natomiast przenoszą duże prądy - do 10A. W przypadku stopni końcowych wzmacniacza sumaryczny prąd osiąga wartości do, powiedzmy, 200 mA. Napięcie 300 czy 350 V nie ma tu specjalnego znaczenia. U siebie mam zamontowane przekaźniki z kuchenki mikrofalowej Sharpa: zasilanie 12V, styki robocze 250V, 10A. Spełniają swoją rolę w 100%...". A więc sprawa się wyjaśniła.
Wrócę teraz do problemu transformatorów. Po pierwsze: transformator sieciowy. Okazuje się, że niestety jest to element wyjątkowo trudny do zdobycia. Na Wolumenie nie udało mi się go kupić. Co więcej na "stoiskach transformatorowych" uzyskałem informacje, że "nie mam i nie będę miał takich transformatorów". W jednym tylko miejscu sprzedawca wyraził zainteresowanie nawinięciem transformatora, ale pod warunkiem, że podam mu dokładne parametry nawinięcia i zamówię odpowiednio dużą ilość sztuk. Jaką ilość i ile by to kosztowało nie udało mi się ustalić.
Po drugie: transformatory głośnikowe. Ku memu zdumieniu KUPIŁEM TRANSFORMATOR GŁOŚNIKOWY!!! Byłem przekonany, że łatwiej mi będzie kupić transformator sieciowy niż głośnikowy, a tu taka niespodzianka. W wyniku dwukrotnego przeszukania całego Wolumenu znalazłem stoisko, w którym oferowane były transformatory głośnikowe. Sądząc z oglądu organoleptycznego, transformatory te mogą być niezłej jakości. Jako rdzenie zastosowane są w nich typowe kształtki EI. Na transformatorze umieszczona jest nalepka informująca, że przenosi on częstotliwości od 20Hz do 20kHz. Górna częstotliwość równa 20kHz to zgodnie z wymaganiami, które w latach 40-tych stawiał sobie Pan Williamson nie jest zbyt dużo, ale przed wykonaniem pomiarów nie należy niczego przesądzać. Myślę, że najpierw jako transformatory zastosuję oryginalne transformatory toroidalne firmy Amplifon, które sprawdziły się w układzie zgodnym z Rys.1. Po zbudowaniu wzmacniacza postaram się podłączyć transformator głośnikowy, o którym wspomniałem i zrobić badania porównawcze z transformatorem "Amplifona".
Skoro podjąłem już decyzję co do elementów składowych wzmacniacza pozostaje się zmierzyć z jego zmontowaniem. Wzmacniacz będzie zmontowany na aluminiowej podstawie w kształcie litery U. W najbliższej relacji poruszę problem zasilacza oraz żarzenia lamp. Już czuję, że będę miał problemy z przydźwiękiem, bo transformator sieciowy, który posiadam ma tylko jedno uzwojenie żarzenia.
Relacja 4 (9 kwiecień 2002r.)
Na prostej podstawie w kształcie litery U zamocowałem podstawowe elementy składowe wzmacniacza. Podstawa wzmacniacza ma wymiary 360mmx300mm. Zdjęcia chassis w trzech ujęciach pokazano poniżej.

Rys. 2. Widok z góry

Rys. 3. Widok z tyłu

Rys. 4. Widok z dołu
Przystąpiłem już do wstępnego okablowania wzmacniacza (przełączniki, gniazda głośnikowe itd.) W najbliższej relacji przedstawię rysunek ze szczegółowym rozmieszczeniem elementów. Jak widać przymierzyłem się do montażu przestrzennego. Zastanawiam się, czy samego zasilacza nie zmontować na małej płytce drukowanej przykręconej do chassis.
Przy okazji chciałbym podziękować Panu Jarosławowi, który za pośrednictwem poczty elektronicznej przekazał mi kilka bardzo przydatnych informacji. Prawdopodobnie dzięki nim spróbuję w przyszłości wykonać drugą wersję wzmacniacza na nieco innych elementach.
Relacja 5 (18 maj 2004r.)
Ponieważ przez ostatnie dwa lata miałem okazję patrzeć na kurzącą się konstrukcję wzmacniacza opisanego wyżej wzmacniacza uznałem, że jej konstruktor już chyba nigdy jej nie skończy i za jego zgodą postanowiłem kontynuować budowę wzmacniacza jako trzecia!!! z kolei osoba (na tym wzmacniaczu wisi jakieś fatum). Postaram się opisać moje boje z tym urządzeniem na tej stronie i w razie problemów sygnalizować je na forum dyskusyjnym (http://www.trioda.com/php/forum/index.php), na którym wypowiadam się jako gsmok.
A więc do rzeczy. Odziedziczyłem konstrukcję mechaniczną z zamocowanymi podstawkami lampowymi, transformatorami, przełącznikami oraz zestawem większości elementów (fotki powyżej). Rozpocząłem od opracowania ogólnego planu pracy. Postanowiłem:
- nic nie zmieniać od strony mechanicznej, choć chassis wydaje mi się nieco za niskie,
- zmontować na początku układ zasilania i jeden kanał wzmacniacza wykorzystując zebrane elementy. Elementy tego kanału wzmacniacza będą zmontowane techniką montażu przestrzennego,
- w zależności od osiągniętych efektów zmontować drugi kanał tą samą techniką lub stosując listwy połączeniowe.
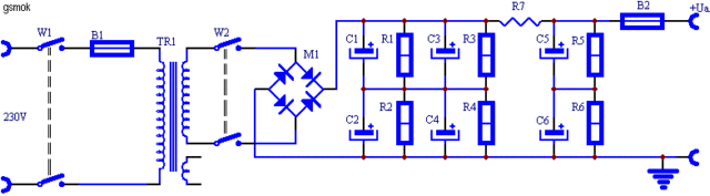
Rozpocząłem od części zasilającej. Schemat ideowy zasilacza anodowego (jeden kanał) pokazany jest na rys.5. Napięcie anodowe wzmacniacza przekracza jest równe około 430V. Dostanie kondensatorów elektrolitycznych na napięcie rzędu 500V jest bardzo trudne. Stąd w układzie zastosowano kondensatory elektrolityczna łączone szeregowo. Aby napięcie rozłożyło się równomiernie pomiędzy szeregowo połączone kondensatory zostały one zbocznikowane rezystorami.

Rys. 5. Schemat ideowy zasilacza
Ponieważ napięcia biegu jałowego posiadanego przeze mnie transformatora sieciowego niepokojąca przekraczają wartości przewidziane dla wzmacniacza w stosunku do pierwotnego projektu, który przewidywał sześć kondensatorów elektrolitycznych połączonych szeregowo-równolegle wprowadziłem małą modyfikację polegającą na wstawieniu rezystora R7, który postanowiłem w razie potrzeby wykorzystać do zbicia nadmiernego napięcia z transformatora. Podobny problem będę miał prawdopodobnie z napięciem żarzenia. W odróżnieniu od uzwojenia anodowego przewiduję w razie potrzeby odwiniecie odpowiedniej liczby zwojów. Aby nie przejmować się na razie wartościami tych napięć wzmacniacz będę uruchamiał zasilając go poprzez autotransformator. Kryterium doboru napięcia zasilającego będzie utrzymanie właściwej wartości napięcia żarzenia.
Okazało się, że posiadane kondensatory elektrolityczne są niewiele niższe od wysokości chassis. Aby uniknąć ewentualnych problemów związanych z odizolowaniem elementów pracujących pod wysokim napięciem od chassis (względy bezpieczeństwa przede wszystkim!!!) postanowiłem elementy umieścić na płytce z laminatu szklano-epoksydowego a następnie płytkę laminatu wkleić do chassis od spodu.
Oto płytka z zamontowanymi elementami zasilacza anodowego. Kondensatory zostały przyklejone i wykorzystane jako nośniki dla pozostałych elementów.

Rys. 6.
Tutaj widać szczegóły jednego kanału zasilania. Zdecydowałem się wykonać niezależne zasilacze anodowe dla każdego kanału (transformator sieciowy jest jeden). Przed przyklejeniem elementów na płytce narysowałem siatkę umożliwiającą ich równe rozmieszczenie.
Otwory w płytce zostały wycięte tak aby mogły się w nich zmieścić nakrętki śrub mocujących transformator sieciowy i transformatory głośnikowe.

Rys. 7.
Na poniższej fotografii widać chassis wzmacniacza od spodu i płytkę przygotowaną do zamocowania wewnątrz chassis.
Na chassis (w dolnej części) widoczne są trzy pokaźnych rozmiarów nakrętki mocujące transformatory.

Rys. 8.
A tak wygląda wzmacniacz po wstawieniu płytki zawierające elementy zasilacza anodowego.

Rys. 9.
Jeszcze jedno ujęcie pod innym kątem. Tutaj widać jak niskie jest chassis. Na szczęście dzięki zastosowanej metodzie montażu najbardziej wysunięte elementy zasilacza są 1cm poniżej powierzchni dolnej chassis, tak, że nawet po odwróceniu wzmacniacza nic im nie grozi ze strony podłoża.

Rys. 10.
Relacja 6 (19 maj 2004r. - zaktualizowana 25.05.2004r.)
Sprawdziłem zasilacz anodowy. Działa OK. Napięcie ma kondensatorach przy zasilaniu transformatora sieciowego napięciem zmiennym 230V wynosi bez obciążenia 470V. To stanowczo za dużo w stosunku do projektu. Liczę, że po podłączeniu układu napięcie to się zmniejszy, a resztę obniżę za pomocą rezystora w zasilaczu anodowym. Przy okazji przerobiłem włącznik napięcia anodowego (to ten niebieski przełącznik widoczny na fotografiach). Aby mógł on być podświetlany zamontowaną w środku neonówką należało zwiększyć wartość rezystora szeregowego. Pierwotnie zamontowany był tam rezystor o wartości 150K, który zwiększyłem do 240k. Neonówka świeci nieco ciemniej, niż w oryginalnym przełączniku zasilanym napięciem 230V, ale różnica jest niewielka. Muszę przyznać, że nieźle się namęczyłem aby złożyć rozebrany wyłącznik (ach te sprężynki !!!). Po "wygrzaniu" zasilacza (kondensatory elektrolityczne leżały sobie parę lat) przystąpiłem do końcowego okablowania zasilacza i montażu elementów jednego kanału wzmacniacza. Na rys.11. pokazuję jeszcze raz schemat ideowy wzmacniacza (pracowałem go jeszcze raz do swoich celów, w stosunku do pierwowzoru dodałem numery końcówek lamp oraz podstawowe napięcia, którymi będę się kierował podczas uruchamiania wzmacniacza.

Rys.11. Schemat ideowy wzmacniacza (jeden kanał) z naniesionymi numerami nóżek podstawek lampowych oraz najważniejszymi napięciami ustalającymi punkty spoczynkowe pracy lamp
Poniżej przedstawiam fotografie pokazujące kolejne fazy montażu.
Tak wygląda całkowicie zmontowany zasilacz anodowy. Ceramiczna kostka widoczna z prawej strony posłużyła do przymocowania grubych przewodów żarzenia.

Rys. 12.
Bezpośrednio na podstawkach lampy L1 i L2 zamontowałem wszystkie elementy wzmacniacza napięciowego i odwracacza fazy. W dolnej części widać elementy filtrujące napięcie zasilające te stopnie (R16, C8, C9 oraz R8, C2, C3 - rys.11). Filtry zostały zmontowane w postaci modułu pokazanego na rys.14. i rys.15, po czym moduł ten został przyklejony do chassis i posłużył jako ważny element podtrzymujący inne elementy elektroniczne. W ten sposób uniknąłem stosowania dodatkowych wsporników.

Rys. 13.

Rys. 14.

Rys. 15.
A tutaj mały "powrót do przeszłości". Podczas montowania elementów stopnia końcowego okazało się, że zasilacz anodowy troszkę i przeszkadza. I tutaj przydała się zastosowana konstrukcja wykorzystująca podstawę z elementami zasilacza. Szybkim ruchem wyjąłem cały zasilacz anodowy aby zmontować elementy na podstawkach lamp końcowych.

Rys. 16.
A tutaj widok wzmacniacza po wstawieniu płytki zasilacza anodowego (oczywiście zrobiłem to również "szybkim ruchem").

Rys. 17.
Widok zmontowanego wnętrza od przodu.

Rys. 18.
Widok zmontowanego wnętrza od tyłu.

Rys. 19.
A oto pajęczynka w całej swej okazałości, czyli widok z lotu ptaka.

Rys. 20.
I to by było na tyle. Po sprawdzeniu poprawności montażu postawiłem wzmacniacz na stanowisku pomiarowym (Rys.21). Stanowisko pomiarowe. Wzmacniacz został obciążony opornością zastępczą, którą widać z prawej strony. Jutro dzień prawdy.

Rys. 21.
Relacja 7 (20 maj 2004r.)
Przystąpiłem do uruchamiania wzmacniacza. Zrobiłem to etapami, w taki sposób aby zminimalizować ryzyko jego uszkodzenia w przypadku błędów montażowych. Aby opis kolejnych kroków uruchamiania nie był nudny umieszczam go razem z kilkoma zdjęciami wzmacniacza na stanowisku pomiarowym.
W pierwszym kroku wyjąłem wszystkie lampy, odłączyłem sprzężenie zwrotne (rezystor R21 według drugiego schematu), podłączyłem obciążenie zastępcze i włączyłem napięcia zasilające obserwując, czy nie dzieje się nic niepokojącego, czyli czy nie ma zwarć, "przeskakujących iskier", dymu unoszącego się nad grzejącym się elementem itd. Okazało się, że wszystko jest w porządku. Wyłączyłem wzmacniacz i poczekałem, aż rozładują się kondensatory w zasilaczu anodowym. Nie trzeba na to czekać zbyt długo z uwagi na fakt, że kondensatory zbocznikowane są rezystorami, przez które rozładowują się po wyłączeniu napięcia zasilającego wzmacniacz.

Rys. 22.
W drugim kroku włożyłem lampę stopnia wzmocnienia wstępnego (L1) i odwracacza fazy (L2). Wejście wzmacniacza zwarłem, aby nie pojawił się na nim żaden sygnał. Po włączeniu wzmacniacza zmierzyłem napięcia w najważniejszych punktach układu (punkty pracy lamp L1 i L2). Stwierdziłem, że wszystko jest w porządku. Ponownie wyłączyłem wzmacniacz i poczekałem, aż rozładują się kondensatory zasilacza anodowego.

Rys. 23.
W trzecim kroku wstawiłem lampy przeciwsobnego stopnia końcowego i ponownie włączyłem wzmacniacz. Następnie zmierzyłem napięcia na elektrodach lamp L3 i L4. Za pomocą oscyloskopu sprawdziłem sygnał na wyjściu wzmacniacza. Niestety okazało się, że wzmacniacz ma duży przydźwięk sieciowy o wartości międzyszczytowej 180mV. Przyjąłem ten fakt ze spokojem, przygotowując się do późniejszych żmudnych poszukiwań przyczyn tego zjawiska.
W czwartym kroku do wejścia wzmacniacza podłączyłem generator przebiegu sinusoidalnego i dokonałem za pomocą oscyloskopu pomiaru sygnałów w różnych punktach układu, z sygnałem na jego wyjściu włącznie.

Rys. 24.
W piątym kroku włączyłem rezystor sprzężenia zwrotnego. Miałem nadzieję, że mając 50% szans, że sprzężenie będzie ujemne a nie dodatnie i nie będę musiał zamieniać końców uzwojenia wtórnego transformatora głośnikowego. Po włączeniu wzmacniacza okazało się, że miałem szczęście i wzmacniacz się nie wzbudza. Przestrajając generator sprawdziłem, czy w paśmie akustycznym nie występują widoczne zniekształcenia sygnału. Okazało się, że nie występują. Na sygnał jednak nałożony jest wspomniany wcześniej przydźwięk. Regulacja rezystorem symetryzującym umieszczonym w obwodzie żarzenia nie dała żadnej istotnej poprawy. Postanowiłem przerwać pomiary i w ramach relaksu opracować niniejszy opis. Przygotowując zdjęcia spojrzałem na szczegóły wzmacniacza przedstawione na Rys.24. i ze zdumieniem stwierdziłem, że masa modułu filtrów (szczegóły na rys.14. i rys.15) nie jest nigdzie połączona, a więc kondensatory C2, C3, C8 i C9 "wiszą w powietrzu". W kolejnym kroku poprawię ten błąd i ponowię pomiary parametrów wzmacniacza.
Relacja 8 (22 maj 2004r.)
Wykonałem pomiary po poprawieniu błędu związanego z masą (rys.25). Jest bardzo dobrze. Przydźwięk zmniejszył się do poziomu pojedynczych miliwoltów!!! Poniżej przedstawiam fotografie umożliwiające zapoznanie się ze szczegółami montażu. Niektóre fotografie mogą (przez porównanie ze wcześniej prezentowanymi zdjęciami) posłużyć do obejrzenia i uniknięcia błędów, które popełniłem podczas montażu i które musiałem skorygować.
Wzmacniacz znowu na stanowisku pomiarowym. Tym razem z przewodem łączącym kondensatory filtra (te czerwone klocki na fotografii) z masą.

Rys. 25.
Tutaj widać wszystkie elementy jednego kanału wzmacniacza. Jedynym niepodłączonym elementem jest kondensator wejściowy - sygnał podawany jest na wejście nie przez gniazdo wejściowe lecz za pomocą "szczypawki" (tej brązowej) podpiętej na nóżce kondensatora wejściowego. Druga "szczypawka" (zielono-żółta) służyła do pomiaru napięcia anodowego.

Rys. 26.
Oto powiększona wersja rys.26. Można tutaj zobaczyć więcej szczegółów.

Rys. 27.
Tutaj widać jak w ostatecznej wersji połączony został zasilacz anodowy.

Rys. 28.
A oto szczegóły obejmujące prowadzenie przewodów żarzenia oraz potencjometr służący do minimalizacji przydźwięku.

Rys. 29.
Nie mogłem się powstrzymać, żeby nie pokazać tego widoku. Na oscyloskopie widać sygnał na wyjściu przy zwartym wejściu - czułość oscyloskopu to 10mV/dz.

Rys. 30.
Aby organoleptycznie upewnić się co do poziomu przydźwięku, na wyjście wzmacniacza podłączyłem 8-omowy głośnik niskotonowy. Przydźwięk mimo "wsadzenia ucha do głośnika" jest ledwie wyczuwalny.

Rys. 31.
A tak wygląda wzmacniacz w całej okazałości od góry.

Rys. 32.
To widok z boku. Widać, że zastosowana technika montażu pozwoliła mimo małej wysokości chassis zachować stosunkowo duży prześwit od spodu wzmacniacza (co najmniej jak w samochodzie terenowym)

Rys. 33.
I na zakończenie ostatnie zdjęcie przed przystąpieniem do dalszych prac.

Rys. 34.
Biorę się teraz za montowanie drugiego kanału wzmacniacza. Zważywszy, że będę się wzorował na już uruchomionym kanale nie powinienem popełnić błędów. W kolejnym kroku dodam szczegółowe zdjęcia i skrótowy opis tych czynności. zastanawiam się również, czy nie przenieść gniazd wejściowych wzmacniacza z tylnej na przednią ściankę. Mógłbym wówczas połączyć kondensatory wejściowe bezpośrednio do tych gniazdek i skróciłbym w ten sposób drogę, jaką musi przebyć sygnał od gniazda wejściowego na siatkę pierwszej lampy.
Relacja 9 (29 maj 2004r.)
Zakończyłem montaż drugiego kanału i tym samym całego wzmacniacza. Wzorując się na pierwszym kanale, montaż drugiego wykonałem nie popełniając wspomnianych wcześniej błędów. Poniżej przedstawiam zdjęcia pozwalające zapoznać się z kolejnymi fazami montażu.
Zacząłem oczywiście od przewodów żarzenia. Zgodnie z zasadami montażu przewody przed przylutowaniem zostały skręcone. Zastosowałem dwie grubości przewodu - większy prąd to oczywiście większa grubość. Grubym przewodem doprowadzone jest napięcie z transformatora, które następnie jest "rozprowadzone" do lamp stopnia napięciowego i odwracacza fazy oraz do lamp stopnia końcowego.

Rys. 35.
Po poprowadzeniu przewodów żarzenia wkleiłem moduł zawierający kondensatory filtrów stopnia napięciowego i odwracacza fazy.

Rys. 36.
Teraz na podstawce lampy ECC82 zamontowałem rezystory i kondensatory. Wolne końcówki czekają na połączenia.

Rys. 37.
W dalszej kolejności przylutowałem elementy do nóżek podstawki lampy 6N8S oraz podstawek lamp końcowych (EL34).

Rys. 38.
Poniżej przedstawiony jest fragment zdjęcia z rys.38 w powiększeniu.

Rys. 39.
Większa część elementów jest już całkowicie połączona. Nie są jeszcze polutowane końcówki połączone z masą wzmacniacza.

Rys. 40.
A tak wygląda drugi kanał wzmacniacza po zakończeniu montażu. Jedyna "wolna końcówka" to nóżka rezystora sprzężenia zwrotnego.

Rys. 41.
A oto parę fotek ze szczegółami. Tutaj widać wyraźnie rezystor sprzężenia zwrotnego czekającego na podłączenie.

Rys. 42.
Dobrze widoczny rezystor katodowy jednej z lamp końcowych (EL34)

Rys. 43.
Jeszcze trochę szczegółów...

Rys. 44.
... i jeszcze...

Rys. 45.
... i jeszcze.

Rys. 46.
A tak wyglądają wnętrzności wzmacniacza po zakończeniu montażu.

Rys. 47.
Relacja 10 (2 czerwiec 2004r.)
Wzmacniacz skończony i uruchomiony. Musiałem skorygować tylko jedną pomyłkę w montażu. Wzmacniacz przeszedł pomyślnie próby odsłuchowe. Niedługo zamieszczę wyniki pomiarów parametrów, tymczasem zdjęcia ostatecznej postaci wzmacniacza (w tej wersji, bo szykuję drugą odmianę)
Widok z przodu.

Rys. 48.
Widok z tyłu.

Rys. 49.
"Bebechy" czyli konstrukcja do góry nogami.

Rys. 50.
Opracowanie: Grzegorz "gsmok" Makarewicz, www.trioda.com