
Grzegorz "gsmok" Makarewicz,
Wzmacniacz lampowy QUAD II produkowany był przez firmę o dużych tradycjach, bo założoną przez Petera J. Walkera w 1936 roku S.P. Fidelity Sound Systems, przemianowaną jeszcze w tym samym roku na Acoustical Manufacturing Co. Ltd. Firma początkowo mieściła się w Londynie, ale po bombardowaniach w 1941 roku przeniesiona została do Huntington. Nazwa "OUAD" jest akronimem od "Quality Unit Amplifier Domestic" i trzeba przyznać, że urządzenia opatrzone tą nazwą zasłużyły sobie na miano urządzeń audio wysokiej jakości. Nazwa "QUAD", stosowana przez wiele lat wyłącznie w odniesieniu do wytwarzanych produktów stała się tak nośna na rynku, że w 1983 roku firma zmieniła nazwę na QUAD Electroacoustics Ltd.
Przedstawiona tutaj dokumentacja fotograficzna wzmacniacza QUAD II ma na celu pokazanie współczesnym konstruktorom, jak powinny być projektowane i montowane wzmacniacza lampowe z prawdziwego zdarzenia.

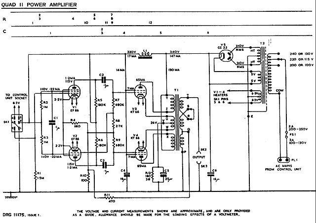
Rys. 1.

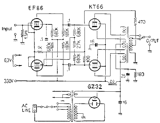
Rys. 2.

Rys. 3.

Rys. 4.

Rys. 5.

Rys. 6.

Rys. 7.

Rys. 8.

Rys. 9.

Rys. 10.

Rys. 11.

Rys. 13.

Rys. 14.

Rys. 15.

Rys. 16.

Rys. 17.

Rys. 18.

Rys. 19.

Rys. 20.

Rys. 21.

Rys. 22.

Rys. 23.

Rys. 24.

Rys. 25.

Rys. 26.
Opracowanie: Grzegorz "gsmok" Makarewicz, www.trioda.com
