电子管放大器“Mikrus PCL86”
Grzegorz "gsmok" Makarewicz,
PCL86 电子管属于一组称为“电视管”的电子管 - 用于电视机的电子管,用于最后一次电子管电视的生产。 总的来说,上世纪70年代末80年代初生产的机型,已经是混合晶体管管器件。 这种电视的一个经典例子是华沙电视厂 (WZT) 生产的“Libra”。 有了这个设计感伤的记忆束缚了我,因为我属于一个叫做的群体。 “组装工”,顾名思义,他们参与使用从“Bomis”获得的零件组装这些电视(年轻的互联网用户可以在线搜索一下以了解它是什么)。
当地的邻居和我的直系亲属都安装了我组装的“天秤座”牌电视机。 他们很高兴有那些日子里有缺陷的设备,而且我对我学生的预算有经济支持。 带着一些尴尬,我不得不承认,“天秤座”电视中使用的电视管在当时对我来说是一种必要的邪恶,我不得不接受依赖于 WZT 构造者的想法。 就像其他组装商一样,我立即放弃了与他们一起生活的“强迫症”,如果只是在地平线上(阅读 Bomis 报价)出现完全晶体管化的电视机,如“Vela”、“Telefunken”等。
PCL86 电子管在音响设备制造商的赏识方面真是运气不佳。 造成这种不幸的主要原因是 ECL86 管 - 具有相似的特性,但适用于 6.3V 的灯丝电压。 多年来,它们一直是小型低频放大器中使用的基本电子管。 他们的“电视对应物”——PCL86电子管被简单地视为二等电子管,不适合用于音频放大器。
最近,在经历了多年的“屈辱”之后,PCL86电子管开始受到电子管发烧友的关注。 是什么原因? 难道要揭开他们神秘的声音特征? 没有那样的事。 只是 ECL86 库存几乎用完,它们的价格上涨到过高的水平,设计师不得不接受 PCL86 电子管作为音频电子管。
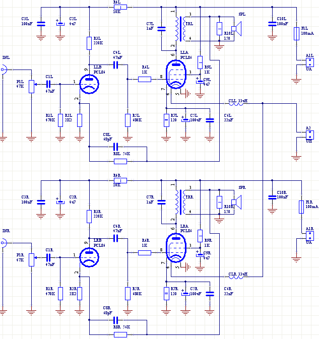
在文献和公开可用的在线资源中,您可以找到许多基于 PCL86 (ECL86) 管的低频放大器方案。 此处描述的放大器(有两个版本)是基于经典的、由电子管制造商推荐的配置,如图 1 所示。该图仅显示放大器的一个(右 - R)通道,第二个通道当然是相同的。 左声道的元素用字母“L”标记(例如 C4L、R4L),右声道的元素用字母 R 标记(例如 C4R、R4R),两个声道共有的元素不 具有附加标记(例如,C13、R13、LED1)。
此外,在图 1 中,我考虑了在“Elektronika Praktyczna”杂志 (2/2005) 中发布的版本中构建放大器的所有元素。 要以与“Elektronika Praktyczna”杂志中发布的相同形式组装放大器,必须省略电阻器 R8L、R8R、R9L、R9R、R10L、R10R、R13、电容器 C10L 和 C10R 以及 LED1。 此外,PCL86 管的屏幕必须直接连接到 HT 电源 (Ua)。

图 1
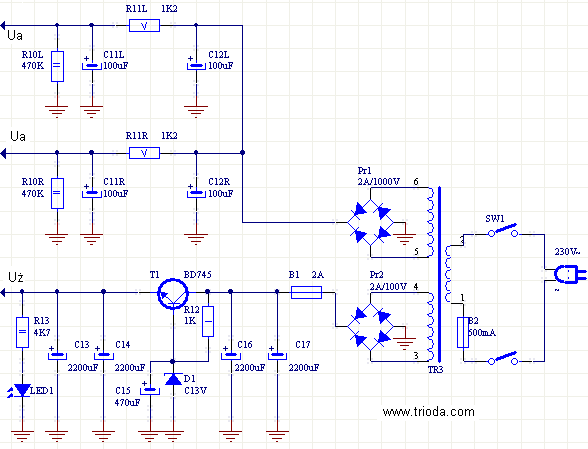
图 2 显示了放大器的电源示意图,包括用于两个通道的灯丝电源和两个阳极电压电源。

图 2
我组装了两个版本的放大器,它们在机械结构上有所不同。 两种模型如图 3 所示。

图 3
在左侧显示了“塔”形式的放大器。 右边是以传统形式组装的小型铝制底盘的放大器。
放大器版本 1
塔形式的放大器视图如图 4 所示。

图 4
我为第一个放大器设计了一块印刷电路板,如图 5 所示。如您所见,这是一块单面印刷电路板,不需要任何额外的跳线。

图 5
图 6 显示了放大器组件的轮廓。

图 6
PCB 的设计方式使其不仅可以安装电子元件,还可以安装所有附加元件,包括输入插孔、用于音量控制的电位器和电源开关。 请特别注意使用适当的插孔插座,以便将输入和接地信号连接到 PCB 上的适当焊盘。 如有必要,更正 PCB 上的入口路径。
安装附加组件当然是可选的。 如果外壳不允许插入带有这些元件的电路板,则可以将插孔、电位器和开关安装在外壳上并通过电线连接到电路板。 安装有元件的印刷电路板的视图如图 7 所示。

图 7
在印刷电路板上有元件指示说明。 它们与示意图中的指示一致。 在焊接元件之前,值得确保它安装在正确的位置 - 从而避免需要拆焊 - 这不是一件令人愉快的事情。
最实用的组装方法是从最小的元件开始焊接(电阻器 R1L、R1r、R2L、R2R、R3L、R3R、R5L、R5R、R7L 和 R7R)。 接下来,组装稍高的零件(R4L、R4R、R8L、R8R、R12、R9L、R9R、R13、D1、R6L、R6R、R10L、R10R、C8L、C8R、B1、B2、CLL、CLR)等。
根据我的经验,ARK连接有一个负面的特点,就是有些引线会导致冷焊,所以你应该特别注意焊锡的影响,建议在焊接前脱脂,不要接触 .
R11L 和 R11R 电阻器在放大器运行期间会发热很多。 它们应该以不接触电路板的方式焊接。 需要注意的是,电阻R11L的位置应尽量远离电解电容C12R。 如果此电阻器安装在板上方的长腿上,则元件可能会弯曲并意外接触到 C12R 电容器外壳 - 这是不可接受的。 这个电阻应该是电容最弯的。 如果可能,将此电阻安装在印刷电路板的焊层上。
散热器通常装有用于将它们连接到 PCB 的铆钉。 要以“传统”方式安装散热器,应拆下铆钉并拧紧散热器。 请注意,螺钉不会使其头部接触轨道 - 使用太大的螺钉时可能会发生这种情况。 无论如何,我建议使用带有绝缘垫圈的螺钉。
RCA 输入插座在连接和断开电缆时会承受高应力。 因此,我设计的电路板上的孔使得连接/断开电缆不会损坏(断开)焊接到插座的路径。 除了信号输出端子之外,每个插槽都有两个凸耳,它们是额外的机械加固。 这些接头片具有方形横截面,PCB 上孔的直径使得您需要对插座使用相当大的压力才能将其正确锁定在 PCB 上。 如果您在插入插座时遇到困难,可以使用稍微圆润的凸耳。 请记住,凸舌越圆,越容易按压插槽,但其机械稳定性越低。
下图显示了以“塔”形式组装的放大器的构造细节。

图 8

图 9

图 10
放大器版本 2
组装在铝制底盘上的放大器视图如图 11 所示。

图 11
与第一个版本相比,原理图略有变化。 放大器的示意图如图 12 所示。

图 12
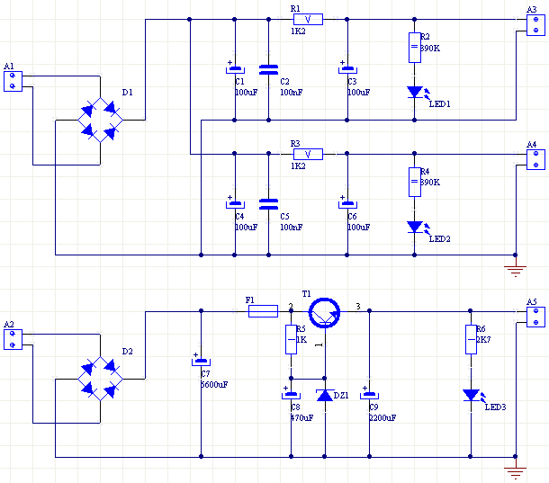
电压供应图如图 13 所示。

图 13
放大器组件分别安装在两块印刷电路板上——放大器和电源。 在图 14 和图 15 中显示了放大器及其电子元件。

图 14

图 15
在图 16 和图 17 中显示了电源及其电子元件。

图 16

图 17
图 18 显示了包含一部分放大器的部分组装板的照片。 目前缺少未安装的 ARK 连接器。 如您所见,管座和相同的管子放置在印制板的铜面上。


图 18
图 19 显示了功率放大器的电源部分。 除晶体管和散热器外,所有组件均已焊接。


图 19
下图显示了组装放大器的详细信息。

图 20

图 21

图 22

图 23
Grzegorz Makarewicz 已获得 FonAr Ltd. 的许可。