
Program umożliwia określenie optymalnego punktu pracy triody. Nie wymaga instalacji i może być uruchomiony za pomocą większości przeglądarek internetowych. Jest to pierwsza wersja programu, który będzie rozszerzany o nowe możliwości.
Obsługa programu jest intuicyjna. Wystarczy kliknąć na podany niżej odnośnik:
Uruchom program
Widok okna programu przedstawiony jest na rys. 1.
Rys. 1. Widok okna programu
W okienku wyświetlana jest rodzina charakterystyk anodowych dla kilku wybranych wartości napięcia siatki sterującej (na rysunku mają one kolor niebieski, w okienku rzeczywistego symulatora mają kolor szary). Te charakterystyki stanowią niejako tło okienka symulacji i pozostają niezmienione podczas pracy z programem. Zmieniają się jedynie, gdy Użytkownik programu zdefiniuje inny zakres maksymalnych wartości napięcia i prądu anodowego pokazywanych na wykresie. Pozostałe wykresy w postaci trzech krzywych zależności prądu anodowego od napięcia anodowego dla trzech wartości napięcia siatki zmieniają się dynamicznie wraz ze zmianami parametrów punktu pracy lampy elektronowej. Te trzy krzywe to:
- charakterystyka anodowa dla napięcia siatki równego przedpięciu w wybranym punkcie pracy (punkcie spoczynkowym) lampy elektronowej,
- charakterystyka anodowa dla napięcia siatki w momencie, gdy napięcie wejściowe przyjmuje maksymalną wartość (przedpięcie siatki jest minimalne),
- charakterystyka anodowa dla napięcia siatki w momencie, gdy napięcie wejściowe przyjmuje minimalną wartość (przedpięcie siatki jest maksymalne).
Zmiany parametrów punktu pracy wykonywane są za pomocą markerów w postaci małych trójkącików o różnych kolorach.
Obliczenia wykonywane przez symulator realizowane są w oparciu o znane i powszechnie stosowane zależności matematyczne. Najważniejsze wyniki obliczeń dotyczą samej lampy elektronowej. Symulator pozwala na wyznaczenie takich ważnych parametrów jak np. nachylenie charakterystyki, oporność wewnętrzną i wzmocnienie lampy. Dodatkowe wyniki obliczeń pozwalają na określenie pewnych parametrów typowych układów lampowych. W tym drugim przypadku analizując przedstawione w dalszej części opisu wzory należy je odnosić do następujących konfiguracji układowych lampy.
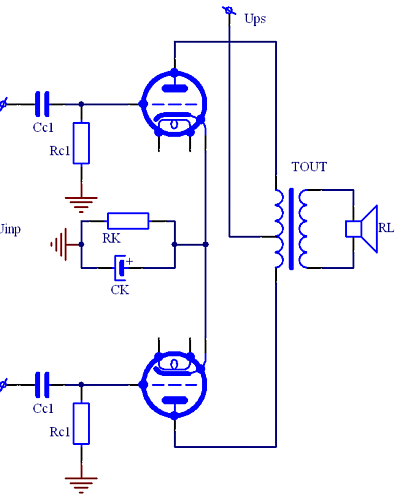
Konfiguracja 1: lampa w układzie niesymetrycznym (SE)

Rys. 2.

Rys. 3.
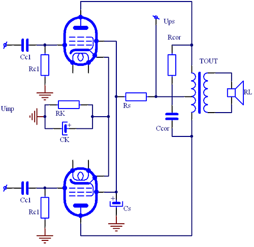
Konfiguracja 2: lampa w układzie przeciwsobnym (PP)

Rys. 4.

Rys. 5.
A oto zestaw zależności.
Zacznijmy od zdefiniowania mocy z jakimi mamy do czynienia w układach. Najbardziej interesująca dla użytkownika wzmacniacza lampowego jest moc jaka wydziela się na obciążeniu. Będzie ona oznaczana symbolem Pout. Kolejną wielkością związaną z mocą jest moc jaka jest wydzielana w obwodzie anodowym lampy Pout(t). W przypadku stopnia mocy z transformatorem wyjściowym, moc jaka może być dostarczona do obwodu anodowego musi być większa od mocy wyjściowej, gdyż transformator, nawet najlepszy ma sprawność ηtr mniejszą od 100%. Stąd, dla stopnia niesymetrycznego:

zaś dla stopnia przeciwsobnego:

Sprawność transformatora głośnikowego na rdzeniu EI zawiera się zwykle w zakresie 0.8 do 0.85. W przypadku transformatorów toroidalnych uzyskiwane są większe wartości sprawności np. 0.9. Przy szacowaniu wartości współczynnika sprawności lepiej taki współczynnik niedoszacować niż przeszacować.
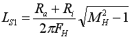
Bardzo intensywnie wykorzystywanym parametrem podczas obliczeń symulacyjnych jest oporność obciążenia:

Oporność obciążenia jest bezpośrednio związana z nachyleniem prostej obciążenia.
Teraz kolej na pozostałe zależności.
Amplituda napięcia wejściowego umożliwiająca uzyskanie na wyjściu stopnia wzmacniającego największej mocy. Obowiązuje proste założenie, że największa wartość amplitudy jest równa bezwzględnej wartości przedpięcia siatki pierwszej (Ug1). To oczywiście nie oznacza, że na symulatorze nie można obserwować przebiegów dla dodatnich wartości przedpięcia siatki. Wartość Uinp ma z jednej strony charakter informacyjny, z drugiej zaś rzeczywiście zdecydowana większość obecnie stosowanych układów lampowych (audio) nie wykorzystuje konfiguracji pracy lampy z prądem siatki. Przedstawiona zależność obowiązuje dla układu niesymetrycznego i przeciwsobnego.

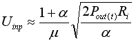
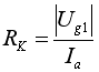
Wartość napięcia wejściowego niezbędna dla uzyskania w obwodzie anodowym określonej mocy może być oszacowana za pomocą zależności:

gdzie:
- μ - współczynnik wzmocnienia lampy
- Ri - oporność wewnętrzna lampy
- α - współczynnik obciążenia anodowego równy stosunkowi Ra/Ri
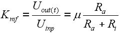
Wzmocnienie układu mierzone pomiędzy obwodem anodowym i wejściowym dla triody:

oraz pentody:

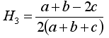
Współczynnik zniekształceń harmonicznych dla triody w układzie niesymetrycznym:

oraz układzie przeciwsobnym:

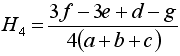
Współczynnik zniekształceń harmonicznych dla pentody w układzie niesymetrycznym:

oraz układzie przeciwsobnym:

Poszczególne składowe wyznaczane są metodami graficznymi za pomocą następujących zależności:



Oznakowanie odcinków wykorzystywanych podczas obliczania zniekształceń na przykładzie lampy 12BH7-A pokazane są na Rys. 6.

Rys. 6.
Podstawowe parametry transformatora głośnikowego obliczane są za pomocą następujących wzorów:
Indukcyjność uzwojenia pierwotnego dla układu niesymetrycznego z triodą:

gdzie:

Indukcyjność uzwojenia pierwotnego dla układu przeciwsobnego z triodą:

Indukcyjność uzwojenia pierwotnego dla układu niesymetrycznego z pentodą:

Indukcyjność uzwojenia pierwotnego dla układu przeciwsobnego z pentodą:

Indukcyjność rozproszenia uzwojenia pierwotnego transformatora głośnikowego:
dla układu niesymetrycznego dla triody i pentody:

oraz dla układu przeciwsobnego dla triody i pentody:

Oporność rezystora katodowego w przypadku automatycznego przedpięcia siatki:
dla układu niesymetrycznego z triodą:

dla układu przeciwsobnego z triodami (rezystor katodowy wspólny dla obu lamp):

dla układu niesymetrycznego z pentodą:

oraz dla układu przeciwsobnego z pentodami (rezystor katodowy wspólny dla obu lamp):

Wartość kondensatora bocznikującego rezystor katodowy można wyznaczyć z poniższej praktycznej zależności:

Wartości układu korekcyjnego dla niskich częstotliwości układu z zastosowaniem pentod (Rys. 3. i Rys. 5) obliczamy za pomocą wzorów:
dla układu niesymetrycznego:


dla układu przeciwsobnego:


Przedstawione wzory pochodzą z różnych podręczników i poradników z lat 50-tych i 60-tych XX wieku. Niestety znaczna część z nich jest tak zniszczona, że nie jestem w stanie podać dokładnych danych bibliograficznych. Posiadane przeze mnie książki leżały prawdopodobnie w jakiejś wilgotnej piwnicy i nie mają ani okładek ani stron tytułowych. Dotyczy to głównie książek i "sprawoczników" radzieckich, które są według mnie jednymi z najlepszych źródeł informacji o układach lampowych. Będę wdzięczny za przekazanie mi danych bibliograficznych, w których zawarte są pokazane zależności. Z przyjemnością dodam do opisu odpowiednie odnośniki literaturowe.
Uwaga: Sprawdziłem zachowanie się programu w różnych przeglądarkach. Nie ma problemu z nowymi wersjami przeglądarek. Nie radzi sobie z nim niestety Internet Explorer w wersji 8.0 i wcześniejszych. W przypadku nowszej wersji IE np. 11.0 ten problem nie występuje. Użytkownicy systemu WindowsXP korzystający z IE 8.0 chcąc skorzystać z programu muszą więc uruchomić go w innej przeglądarce niż IE 8.0 (jest to najwyższa wersja w WindowsXP) np za pomocą przeglądarki Google Chrome lub FireFox.
Z dyskusją na temat programu można się zapoznać na Forum TRIODA. Będę wdzięczny za informacje odnośnie problemów z uruchomieniem i funkcjonowaniem programu.
Opracowanie: Grzegorz Makarewicz "gsmok"