
Grzegorz "gsmok" Makarewicz
Bardzo ciekawa i ekskluzywna konstrukcja. Muszę przyznać, że do momentu, gdy wzmacniacz trafił w moje objęcia nawet nie zdawałem sobie sprawy, że jakikolwiek egzemplarz znajduje się w Polsce. A tu nagle taka przyjemna niespodzianka. Zapraszam do zapoznania się z fotografiami ukazującymi szczegóły konstrukcyjne.
Podstawowe parametry wzmacniacza
- Lampy: 12AT7, 6Y6, 300B
- Moc wyjściowa: 10W/kanał
- Impedancja obciążenia: 8 (4/16)Ω
- Pasmo częstotliwości: 40Hz-50kHz
- Czułość wejściowa: 1.0Vrms
- Impedancja wejściowa: 100KΩ
- Stosunek Sygnał/szum: 80dB
- Pobór mocy: 250W
- Wymiary zewnętrzne: 265mm (szerokość) x 420mm (głębokość) x 200mm (wysokość)
- Waga: 17kg
Fajna szklana osłona. Podoba mi się. Jest charakterystyczna dla wzmacniaczy firmy WAVAC. Wadą jest to, że nie jest ona w żaden sposób przymocowana do obudowy. Po prosu stoi sobie na niej swobodnie ciesząc oczy słuchacza.








Po wyjęciu lamp mocy (300B) widać jak wiele wysiłku poświęcono upiększeniu podstawek. Miodzio!!!




Nóżki posiadają gumowe amortyzatory dzięki którym żadne drgania podłoża nie przeniosą się do wnętrza wzmacniacza.


Otwarcie obudowy nie jest proste i wymaga sporo umiejętności gimnastycznych.



Nieestetyczne przypalenie na środku płytki drukowanej widoczne do poniższej fotografii i innych zdjęciach to nie złudzenie optyczne - to przyczyna z powodu której wzmacniacz trafił do mnie. Przyczyna usterki była wprawdzie prozaiczna, ale sprawiła mi sporo kłopotu w jej zlokalizowaniu.

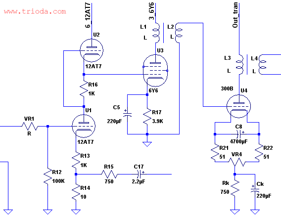
Nie znalazłem nigdzie schematu wzmacniacza WAVAC MD-300B. Na kilku stronach pojawia się jedynie informacja, że topologia jest podobna do zastosowanej we wzmacniacza Shishido. Schemat tego wzmacniacza na lampie końcowej 811A jest przedstawiony poniżej.

Postanowiłem to sprawdzić i oto efekt. Dla zainteresowanych przedstawiam zrysowany z natury schemat ideowy części sekcji zasilającej i wzmacniającej.


Tak jak ma to miejsce w prawdopodobnie wszystkich wzmacniaczach WAVAC (piszę prawdopodobnie bo nie znam schematów ideowych wszystkich wzmacniaczy WAVAC) w torze sygnałowym nie ma kondensatorów sprzęgających. Stopień na 12AT7 jest połączony bezpośrednio z lampą 6Y6, która sterują lampą mocy za pośrednictwem transformatora międzystopniowego.

Widok z boku pokazuje udziwnioną konstrukcję stworzoną z transformatorów i dławika.













Widok wnętrza po wyjęciu płytki drukowanej.





A oto i sama płytka drukowana z elementami.












Transformator międzystopniowy umieszczony w solidnej puszce.





Aktualizacja z dnia 8.04.2016r.
Minęło raptem parę tygodni i ku mojemu zdumieniu i szczęściu miałem okazję zapoznać się z drugim egzemplarzem wzmacniacza. Zauważyłem kilka interesujących różnic polegających na miejscach, w których ktoś (producent?) poprzecinał ścieżkę masy. Zostało to zrobione prawdopodobnie na etapie uruchamiania wzmacniaczy w celu eliminacji przydźwięku. Taka "technologia" nie stawia producenta w korzystnym świetle (no chyba, że te "modyfikacje" zrobił ktoś już po wypuszczeniu tych egzemplarzy na rynek).
Przyjrzyjmy się jak to wygląda. Na początek widok ogólny płytki i powiększone fragmenty z przeciętymi ścieżkami pierwszego egzemplarza wzmacniacza:



A teraz dla porównania widok płytki i szczegóły drugiego egzemplarza wzmacniacza:





Aby nie kończyć opisu tak pesymistycznym akcentem, poniżej zamieszczam jeszcze dwie fotografie czysto informacyjne i bezkrytyczne.


Opracowanie: Grzegorz "gsmok" Makarewicz