
Grzegorz Makarewicz "gsmok",
Niniejszy opis dotyczy wzmacniacza słuchawkowego opartego na bardzo popularnym schemacie wykorzystującym wtórnik White'a. Opis nie jest zamkniętym opracowaniem, a jedynie miejscem umieszczania istotnych informacji towarzyszących wątkowi na Forum TRIODA. Dlatego też, przynajmniej w początkowym okresie może sprawiać wrażenia nieco chaotycznego - za co z góry przepraszam. Docelowo zamierzam umieścić tutaj szczegółowe wyniki obliczeń symulacyjnych, wyniki pomiarów z zastosowaniem różnych typów słuchawek oraz opis praktycznego wykonania wzmacniacza na podstawie zaprojektowanych do niego płytek drukowanych.
Cechą charakterystyczną opisanego wzmacniacza jest duża zależność parametrów technicznych i odsłuchowych od zastosowanych słuchawek. Dla ustalonych wartości elementów składowych, wzmacniacz potrafi grać zachwycająco sterując jednymi słuchawkami i zawstydzająco sterując innymi.
Bardzo przydatnym narzędziem do doboru wartości kluczowych elementów wzmacniacza jest oprogramowanie do symulacji układów elektronicznych. Mimo, że lampy są we współczesnej szeroko rozumianej elektronice elementami łagodnie rzecz ujmując przestarzałymi, ich modele można znaleźć w bibliotekach praktycznie wszystkich znanych narzędzi do komputerowej symulacji. Na rysunku poniżej przedstawiony jest schemat układu umożliwiającego wyznaczenie rodziny charakterystyk anodowych lampy 6N1P.

A oto rodzina charakterystyk anodowych modelu lampy 6N1P ...

... i dla porównania charakterystyki rzeczywiste z karty katalogowej producenta:

Proponuje porównać charakterystyki na podstawie kilku wybranych punktów. Okaże się, że model teoretyczny dla ujemnych napięć siatki sterującej jest całkiem dobry.
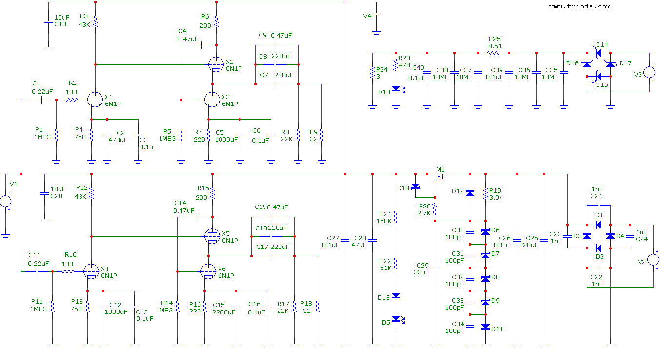
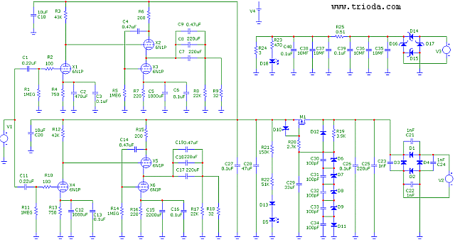
Schemat układu wykorzystanego do symulacji przedstawiony jest na poniższym rysunku. Można go powiększyć klikając na rysunek myszką.
Jak widać, model odwzorowuje pełną strukturę rzeczywistego układu wzmacniacza, w tym jego część zasilającą (zasilacz anodowy i żarzenia) oraz elementy zestawione z kilku części składowych, które można oczywiście zastąpić pojedynczymi elementami o odpowiedniej wartości. Dociekliwi zauważą również, że na schemacie znajduje się nie podłączone źródło napięcia stałego. Wykorzystywałem je jako źródło napięcia anodowego podczas symulacji charakterystyk częstotliwościowych wzmacniacza. Wartość napięcia źródła odpowiada wartości napięcia na wyjściu zasilacza anodowego w stanie ustalonym.
Na Forum TRIODA poruszona była swego czasu kwestia dużych wartości kondensatorów C2/C12 i C5/C15. Ich wpływ na przebieg charakterystyki amplitudowej można zbadać za pomocą pokazanego modelu. Na poniższym rysunku pokazany jest wpływ wartości kondensatora C2 na pasmo przenoszenia w zakresie niskich częstotliwości. Obliczenia wykonano dla wartości zmieniających się od 10uF do 1000uF. Jak widać począwszy od wartości 470uF wpływ zwiększania wartości C2 na przebieg charakterystyki jest pomijalny.

Analogiczne charakterystyki, tym razem dla kondensatora C5 pokazane są poniżej. Wartość C5 zmieniałem od 100uF do 2200uF.

Jak widać, podobnie jak w poprzednim przypadku zwiększenie wartości pojemności powyżej 470uF praktycznie nie zwiększa pasma przenoszenia w jakiś znaczący sposób.
Do budowy prototypu wzmacniacza słuchawkowego wykorzystałem dwie wersje płytek drukowanych.
Wersja I
Pierwsza wersja wykorzystuje pojedynczą jednostronną płytkę drukowaną. Proszę mi wierzyć, że zaprojektowanie takiej płytki bez zwor i zapewniającej minimalny poziom zakłóceń podczas pracy wzmacniacza nie był sprawą prostą.

Tak wygląda zmontowany układ prototypowy na płytce wykonanej metodą "termotransferu".




Wersja II
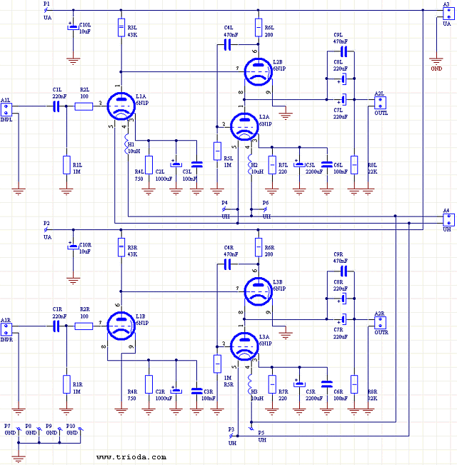
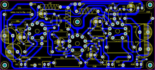
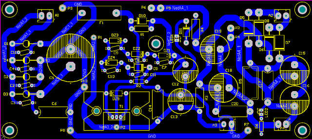
Druga wersja składa się z dwóch płytek drukowanych - na pierwszej umieszczone są elementy części wzmacniającej układu (właściwy wzmacniacz), na drugiej elementy części zasilającej. Oto schematy, które posłużyły mi do zaprojektowania płytek.




Płytki mogą być umieszczone jedna za drugą (wówczas konstrukcja przypomina pierwszą wersję jednopłytkową)...

... lub jedna nad drugą.
Widok zmontowanych płytek przed ich skręceniem przedstawiony jest na poniższej fotografii.

Na kolejnych fotografiach pokazany jest wzmacniacz po skręceniu płytek.

Tutaj widać dokładniej elektryczne połączenie płytki zasilacza i wzmacniacza za pomocą kilku odcinków srebrzanki.

Widok z boku pokazujący, że długość tulejek dystansowych zapewnia bezpieczną odległość elementów wzmacniacza od powierzchni płytki zasilacza.

W oto widok z góry na skręcone płytki prototypowe.

W poniżej tabeli przedstawiony jest wykaz elementów wzmacniacza (oznaczenia elementów tak jak dla wersji II)
Płytka wzmacniacza
| 1 | R1L, R1R | 1.0MΩ/0.6W |
| 2 | R2L, R2R | 100Ω/0.6W |
| 3 | R3L, R3R | 43KΩ/2W |
| 4 | R4L, R4R | 750Ω/0.6W |
| 5 | R5L, R5R | 1.0MΩ/1W |
| 6 | R6L, R6R | 200Ω/1W |
| 7 | R7L, R7L | 220Ω/1W |
| 8 | R8L, R8R | 22KΩ/1W |
| 9 | C1L, C1R | 200nF/630V |
| 10 | C2L, C2R | 1000uF/16V |
| 11 | C3L, C3R | 100nF/630V |
| 12 | C4L, C4R | 470nF/630V |
| 13 | C5L, C5R | 2200uF/16V |
| 14 | C6L, C6R | 100nF/630V |
| 15 | C7L, C7R | 220uF/250V |
| 16 | C8L, C8R | 220uF/250V |
| 17 | C9L, C9R | 470nF/630V |
| 18 | C10L, C10R | 10uF/400V |
| 19 | H1 | 33uH/3.5A |
| 20 | H2 | 33uH/3.5A |
| 21 | H3 | 33uH/3.5A |
| 22 | L1 | 6N1P-EW |
| 23 | L2 | 6N1P-EW |
| 24 | L3 | 6N1P-EW |
| 25 | A1L, A1R | ARK2 poziome |
| 26 | A2L, A2R | ARK2 poziome |
| 27 | A3 | ARK2 pionowe |
| 28 | A4 | ARK2 pionowe |
| 29 | T1 (L1) | Podstawka 9-nóżkowa typu Noval |
| 30 | T2 (L2) | Podstawka 9-nóżkowa typu Noval |
| 31 | T2 (L3) | Podstawka 9-nóżkowa typu Noval |
Płytka zasilacza
| 1 | R1 | 3K9/1W | ||
| 2 | R2 | 2K7/0.6W | ||
| 3 | R3 | 150KΩ/2W | ||
| 4 | R4 | 51KΩ/2W | ||
| 5 | R5 | 0.51Ω...1.2Ω/5W | ||
| 6 | R6 | 470Ω/0.6W | ||
| 7 | C1 | 1nF/1kV | ||
| 8 | C2 | 1nF/1kV | ||
| 9 | C3 | 1nF/1kV | ||
| 10 | C4 | 1nF/1kV | ||
| 11 | C5 | 220uF/400V | ||
| 12 | C6 | 100nF/630V | ||
| 13 | C7 | 100pF/1kV | ||
| 14 | C8 | 100pF/1kV | ||
| 15 | C9 | 100pF/1kV | ||
| 16 | C10 | 100pF/1kV | ||
| 17 | C11 | 100pF/1kV | ||
| 18 | C12 | 33uF/400V | ||
| 19 | C13 | 47uF/400V | ||
| 20 | C14 | 100nF/630V | ||
| 21 | C15 | 10000uF/16V | ||
| 22 | C16 | 10000uF/16V | ||
| 23 | C17 | 100nF/630V | ||
| 24 | C18 | 10000uF/16V | ||
| 25 | C19 | 10000uF/16V | ||
| 26 | C20 | 100nF/630V | ||
| 27 | D1 | BY228 | ||
| 28 | D2 | BY228 | ||
| 29 | D3 | BY228 | ||
| 30 | D4 | BY228 | ||
| 31 | D5 | SB540 | ||
| 32 | D6 | SB540 | ||
| 33 | D7 | SB540 | ||
| 34 | D8 | SB540 | ||
| 35 | D9 | 1N4006 | ||
| 36 | D10 | 1N4006 | ||
| 37 | D11 | 1N4006 | ||
| 38 | DZ1 | 91V | ||
| 39 | DZ2 | 91V | ||
| 40 | DZ3 | 75V | ||
| 41 | DZ4 | 75V | ||
| 42 | DZ5 | 15V | ||
| 43 | LED1 | |||
| 44 | LED2 | |||
| 45 | T1 | K2996 | ||
A oto dwa prototypy obok siebie. Można porównać wymiary. Elektrycznie oba układy są równoważne.

Moja kotka "Bulma" niestety nie była zainteresowana żadną z wersji wzmacniacza.

Ciąg dalszy właśnie następuje...
Dodano 8 lutego 2014r.
A oto fotografia fabrycznie wykonanych płytek drukowanych.

Opracowanie: Grzegorz "gsmok" Makarewicz,
