
Grzegorz "gsmok" Makarewicz,
Wzmacniacz należy do grupy urządzeń wykonywanych w tak małej liczbie egzemplarzy, że jego wytwórcę trudno nazwać producentem. W tym przypadku trudno mówić nawet o manufakturze. Wzmacniacz nie ma oznaczenia i znalezienie danych o osobie, która go zbudowała nastręczyła mi sporo trudności. Okazuje się bowiem, że jest to produkt firmy (to określenie nieco na wyrost) o nazwie ARG. Stoi za nią prawdopodobnie jedna osoba, Pan Jewgienij Kremiński ze Lwowa. Nie znalazłem żadnej firmowej strony internetowej, ani oficjalnego wykazu wyrobów ARG. Jedynym źródłem informacji są internetowe "zapiski" paru użytkowników, czy też przyjaciół Konstruktora wzmacniacza. Opis wzmacniacza postanowiłem umieścić w Galerii przede wszystkim z uwagi na jego dosyć nietypową na rynku urządzeń audio konfigurację układową.
Wzmacniacz ARG tworzą dwa identyczne monobloki. Na Fot. 1. i Fot. 2. pokazany jest widok ogólny jednego z nich.

Fot. 1.
Konstrukcja jest imponująca. Wymiary zewnętrzne oraz dwie lampy końcowe (słynne militarne diabełki 6S33S) sugerują na pierwszy rzut oka, że mamy do czynienia z typowym układem przeciwsobnym i uniesienie tego 'monstrum' nie jest sprawą łatwą. Jakież było moje zdumienie, gdy tego spróbowałem. Nastawiłem się na ogromny ciężar i podnosząc go z dużym zapasem sił o mało nie wyrzuciłem go w kosmos. Okazało się, że jest zdumiewająco lekki (jak na kryteria wzmacniacza lampowego).

Fot. 2.
Panel tylni zawiera solidne przełączniki i gniazda głośnikowe, z których można by zasilić niejedną spawarkę sporej mocy. Niestety Konstruktor nie popisał się poczuciem estetyki. Zastosowana tutaj okleina prawdopodobnie miała przypominać jakiś szlachetny kamień, ale skończyło się na niezamierzonej kopii kuchennego linoleum z lat 70-tych ubiegłego wieku.

Fot. 3.
Jeszcze widok z lotu ptaka na sekcję z lampami. Niezłe rozplanowanie podstawek, lampy mocy mają sporo przestrzeni wokół siebie, co nie jest bez znaczenia zważywszy na fakt, że "diabełki" nagrzewają się do ponad 300 stopni.

Fot. 4.
Po zdemontowaniu osłony dolnej ukazuje się wnętrze wzmacniacza. Rozplanowanie elementów jest całkiem niezłe, za to szczegóły montażu i jakość wykonania płytek drukowanych powala w sensie negatywnym. Nadal nie znalazłem jednak wytłumaczenia małej wagi wzmacniacza. Postanowiłem więc natychmiast zdemontować osłonę górną i zobaczyć dlaczego transformatory głośnikowe zrobione są za jakiegoś dziwnie lekkiego materiału.

Fot. 5.
I oto widok transformatorów - a raczej prezentacja ich braku. Po solidną osłoną znalazłem transformator sieciowy (widoczny zresztą częściowo od spodu wzmacniacza) oraz dwa małe dławiki.

Fot. 6.
Proszę o wybaczenie, że fotografie zrobiłem natychmiast po otwarciu obudowy z pominięciem jej odkurzenia. Niestety nieodparta ciekawość i chęć jak najszybszego dobrania się do wnętrza powoduje, że wiekowy kurz pojawia się na wielu fotografiach prezentowanych przeze mnie w Galerii. Mam nadzieję, że nie przeszkadza to osobom zainteresowanym szczegółami konstrukcyjnymi.

Fot. 7.
Oto dławiki w zbliżeniu. Zastosowano gotowe elementy w obudowach hermetycznych pomalowane na charakterystyczny wojskowo-zielony kolor.

Fot. 8.

Fot. 9.

Fot. 10.
W porównaniu z dławikami transformator sieciowy ma imponujące rozmiary - co widać na załączonych fotografiach.

Fot. 11.
Zastosowano w nim rdzeń zwijany, zaś widok ogólny transformatora kojarzy mi się nieodparcie z transformatorami sieciowymi stosowanymi onegdaj w radzieckich telewizorach "Rubin". Egzemplarze z "Rubina" nawijane były drutem z jakiegoś stopu aluminiowego. Mam nadzieję, że tutaj skorzystano z drutu miedzianego.

Fot. 12.
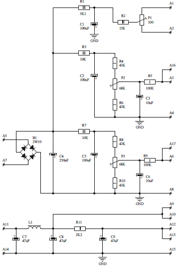
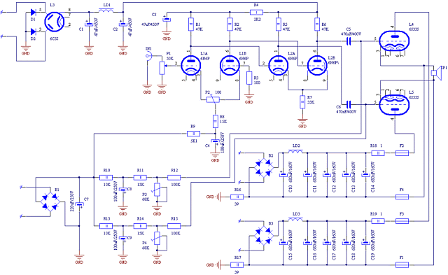
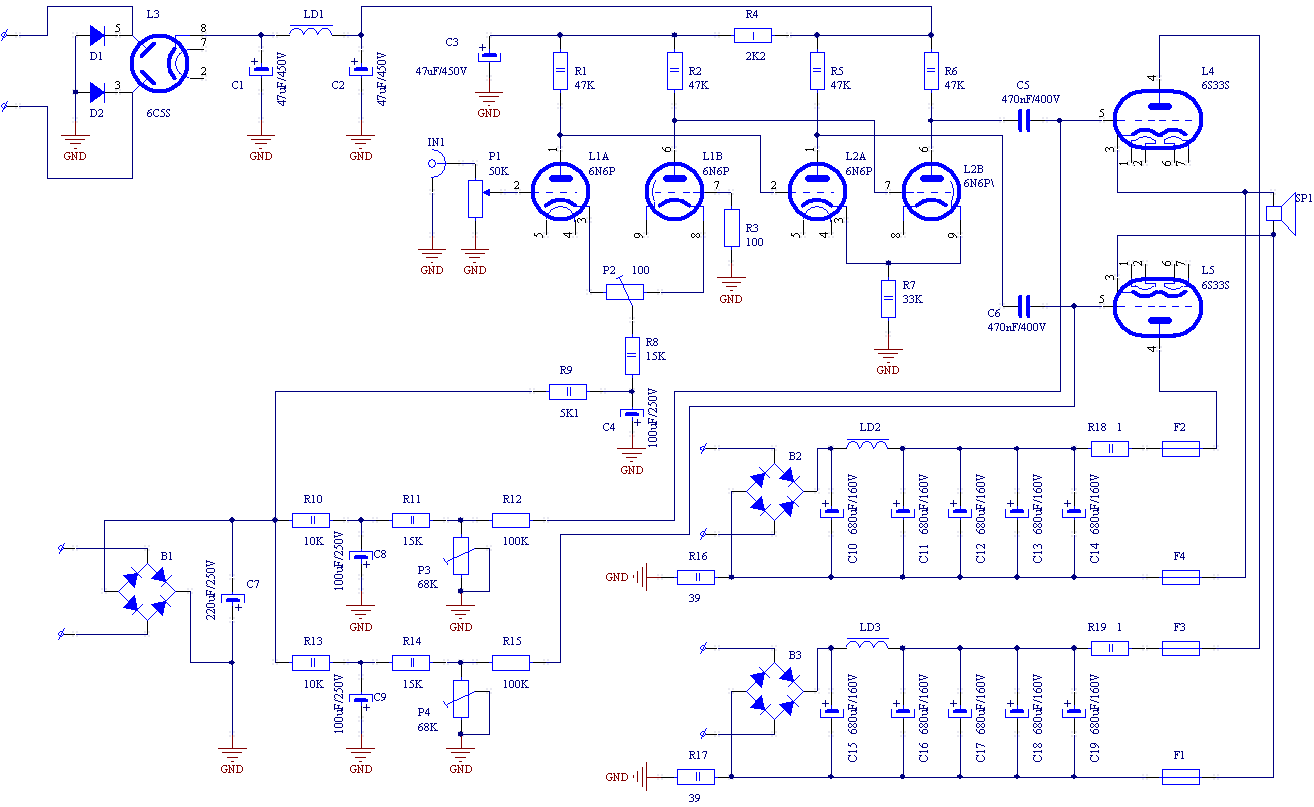
Przyszedł czas aby dokładniej przyjrzeć się konfiguracji układowej wzmacniacza. Okazuje się, że nie jest to typowy układ przeciwsobny, lecz układ mostkowy zwany często circlotronem. Zasada działania przedstawiona jest na poniższym diagramie.

Układ jest na tyle ciekawy, że postanowiłem odtworzyć cały schemat ideowy wzmacniacza. Oto on (wersję powiększoną można wyświetlić w niezależnym oknie klikając myszką na powierzchni schematu ideowego).
Proszę pamiętać, że schemat został odtworzony z natury i nie jest autoryzowany przez Konstruktora wzmacniacza.
Zgodnie z tradycją artykułów zamieszczanych w Galerii nadszedł czas na sesję rozbieraną ukazującą szczegóły wnętrza urządzenia.

Fot. 13.
Ta płytka z imponującym zestawem kondensatorów to oczywiście sekcja zasilająca lamp końcowych.

Fot. 14.
Tutaj widać ją dokładniej. Dwa solidne zasilacze circlotrona.

Fot. 15.
A oto szczegóły sprawcy awarii, w wyniku której wzmacniacz trafił w moje ręce.

Fot. 16.
Na płytce umieszczone są następujące elementy:

Oto kilka ujęć nieszczęsnej płytki.

Fot. 17.

Fot. 18.
Płytka została zaprojektowana w sposób uniemożliwiający wykonywanie pomiarów i serwisowanie. Aby cokolwiek naprawić należy ją po prostu wymontować. Po wyjęciu płytki w obudowie robi się dziwnie pusto.

Fot. 19.
Po zdemontowaniu płytki miałem okazję zrobić parę fotografii szczegółów, które są normalnie ukryte przed okiem ciekawskich.

Fot. 20.

Fot. 21.
Napisy zrobione flamastrem na płytce zasilacza oraz w paru innych miejscach nie są mojego autorstwa. Zastałem je po otwarciu obudowy i pozostawiłem dla potomności.

Fot. 22.
A oto płytka w całej swej okazałości. Widok z góry. Dalej będzie pokazany widok od strony ścieżek. Osoby wrażliwe proszone są o pominięcie dalszych fotografii.

Fot. 23.
Tak to niestety wygląda od spodu. Trudno stwierdzić, czy taki był stan oryginalnej płytki zamontowanej w urządzeniu, czy też jej postać wynika z nieporadnej ingerencji jakiejś osoby, która naprawiała wzmacniacz. Mam nadzieję, że to była ta druga przyczyna.

Fot. 24.
Naprawa układu bezpośrednio na oryginalnej płytce okazała się nieopłacalna. Zmuszony zostałem do wykonania płytki zastępczej. Dla zainteresowanych zamieszczam jej szczegóły.


Dla przypomnienia widok oryginalnej płytki, z której zdążyłem już usunąć dławik...

Fot. 25.
... oraz widok płytki zastępczej z nowymi elementami, z wyjątkiem dławika, który przemontowałem z oryginalnej płytki drukowanej.

Fot. 26.
Teraz bezpośrednie porównanie oryginału i kopii. Jak widać, na nowej płytce zamontowałem kołki lutowincze umożliwiające podłączenie doprowadzeń od strony elementów. Tym samym wymiana podzespołów dołączonych z zewnątrz płytki nie wymaga jej wymontowywania.

Fot. 27.

Fot. 28.
Nowa płytka od strony druku. Wykonałem ją metodą termotransferu.

Fot. 29.
A tak wygląda wnętrze wzmacniacza po zamontowaniu nowej płytki drukowanej.

Fot. 30.
Uważny obserwator zwróci uwagę na fakt, że wymienione zostały również niektóre elementy poza płytką - w szczególności "audiofilskie" kondensatory sprzęgające, które charakteryzowały się sporą upływnością.

Fot. 31.

Fot. 32.

Fot. 33.
Na zakończenie małe podsumowanie. Wzmacniacz mostkowy ARG to ciekawa i rzadko spotykana konstrukcja. Zastosowana topologia rekompensuje pewne niedostatki związane z jakością wykonania. Niewielu miłośników audio miało okazje posłuchać lampowego "circlotrona", a brzmi on całkiem interesująco mimo, że deklarowana moc wyjściowa jest znacznie zawyżona. Zachęcam wszystkich do rozejrzenia się w audiofilskim środowisku i skorzystania z okazji poszerzenia doświadczeń odsłuchowych o tego typu urządzenie.
Opracowanie: Grzegorz "gsmok" Makarewicz, www.trioda.com
