
Grzegorz "gsmok" Makarewicz
Stylistycznie ten wzmacniacz nie wszystkim przypada do gustu. Nic w tym dziwnego. Walory estetyczne nie są uniwersalne - to co jednych zachwyca, innym może się nie podobać. Jeśli chodzi o mnie to mam mieszane uczucia. Sądzę, że gdyby Konstruktor był konsekwentny i pokazał także transformatory głośnikowe to wzmacniacz wyglądałby ładniej. Ale, jak napisałem, to tylko moja subiektywna opinia.
Na początek parę słów wprowadzenia. Właścicielem firmy Leben a właściwie Leben Hi-Fi Stereo Company jest Taku Hyodo. Według niektórych rankingów zaliczany jest on do pierwszej ósemki najlepszych japońskich projektantów lampowych urządzeń audio. Swego czasu był pracownikiem w firmie Luxman. Gra na kilku instrumentach muzycznych, a swego czasu nawet grał zawodowo na gitarze. Po odejściu z firmy Luxman w 1979 roku założył firmę Kouri Denki Company oraz zajmował się projektowaniem i wytwarzaniem sprzętu audio na zamówienie pod marką KFH. Pierwszym komercyjnym wzmacniaczem był wyprodukowany w 1991 roku wzmacniacz o nazwie TRIODE 33. Wzmacniacz ten wyglądał tak (http://www.hifido.co.jp/KW/G1/P0/A8/E/0-10/S3/C07-29386-87954-00/):

Rozumiecie teraz co miałem na myśli pisząc o prezentowaniu wszystkich transformatorów. Oto widok z tyłu:

A tak prezentował się jego środek:

Pierwszym wzmacniaczem sygnowanym nazwą Leben był wprowadzony na rynek w 1995 roku wzmacniacz mocy RS-35a i przedwzmacniacz RS-28c oferowany od 1998 roku. Oto fotografie wzmacniacza RS-35a (http://www.hifido.co.jp/KW/G0105/E/0-50/C06-27446-72486-00/). Z przodu...

... i z tyłu:

Wróćmy do naszego tytułowego wzmacniacza. Jak wspomniałem jego wygląd jest różnie odbierany i wzbudza skrajnie różne emocje. Zupełnie inaczej przedstawia się sprawa montażu i widoku tego co lubię najbardziej, czyli wnętrza. Wzmacniacz jest wspaniale zmontowany. To moja opinia. Na niektórych audiofilskich forach dyskusyjnych sposób lutowania jest krytykowany. Nie podobają się głównie punkty lutownicze i powierzchnia cyny, która uznawana jest za zbyt chropowatą i pozbawioną blasku. Ja się z tym nie zgadzam.
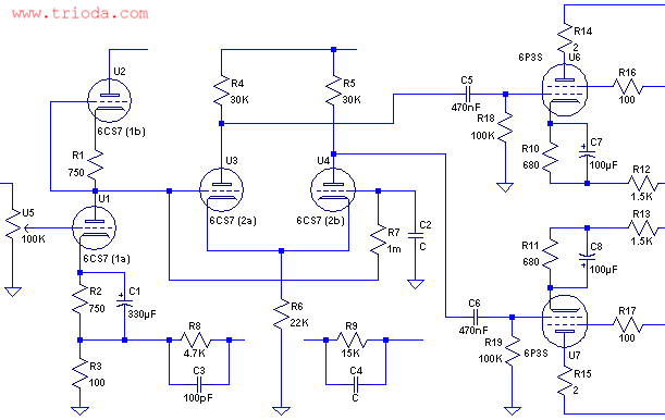
Dla zainteresowanych przedstawiam zrysowany z natury schemat ideowy części wzmacniającej.

Zapraszam do obejrzenia szczegółów i wyrobienia sobie swojej własnej opinii.






















































Opracowanie: Grzegorz "gsmok" Makarewicz