Opracowanie Grzegorz "gsmok" Makarewicz,
(aktualizowano 12.10.2017r.)
Ciekawe monobloki lampowe łączące w sobie racjonalne podejście od strony technicznej z audiofilskimi "bajerami". Wyprodukowała je amerykańska firma Cary Audio Design. Zestaw, który trafił w moje ręce pochodzi prawdopodobnie ze wczesnego etapu produkcji. Nie wiem kiedy ukazały się pierwsze egzemplarze - prawdopodobnie w okolicach 1994 roku, gdyż wówczas magazyn Stereophile (01/1994) zamieścił szczegółową recenzję oraz wyniki pomiarów.
Monobloki, których fotografie chciałbym pokazać to wzmacniacze "po przejściach". Zmieniały właścicieli, były naprawiane (w tym naprawy natury "poważnej"). Odbiło się to na ich wyglądzie zewnętrznym i wewnętrznym. Są podobne do wieloletniego samochodu dobrej marki, o którego właściciele wprawdzie dbali, ale nie ustrzegli od drobnych zarysowań a nawet stłuczek. Ale do rzeczy. Zanim przejdę do szczegółów chciałbym pokazać jak wygląda monoblok w całej okazałości - oto on:

Jest piękny - oczywiście w moim subiektywnym odczuciu. To co mi się podoba, oprócz zastosowanych lamp to zaokrąglone na brzegach puszki na transformatory. Wiem, że to drobiazg, ale mnie to naprawdę kręci.



Egzemplarze, które miałem okazję obejrzeć różnią się od prezentowanych w ramach różnych testów jedną dziwną cechą. Pora więc na zagadkę. Oto fotografia egzemplarza typowego (nieco odmiennego bo na dwóch lampach w stopniu napięciowym, ale nie mam dokładnej fotografii wersji jednolampowej):

A oto fotografia opisywanego monobloku:

No i pytanie za dziesięć punktów. Czego brakuje w prezentowanym egzemplarzu? Pytanie jest trudne, a odpowiedź niespodziewana. Oto ona:

Piękny przełącznik (zaznaczyłem go za pomocą pomarańczowego prostokąta), do którego nie prowadzą żadne przewody. A powinny choćby z tego powodu, że na ośkę przełącznika zamontowano wspaniałą audiofilską gałkę i jego funkcje opisano na płycie czołowej.

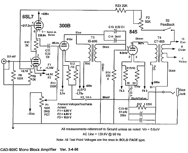
Początkowo sądziłem, że to niedoróbka jednego monobloku, ale okazało się, że te atrapy są zamontowane w obydwu. Cóż więc mamy w środku? Wyjaśnia to schemat końcówki mocy i zasilacza.

Zgodnie ze schematem wzmacniacza mocy pochodzącym z oryginalnej instrukcji obsługi przełącznik pętli sprzężenia zwrotnego rzeczywiście jest niewykorzystany. Dlaczego więc na fotografiach "fabrycznych" nie jest tylko atrapą?

Egzemplarz wzmacniacza, który miałem okazję obejrzeć poddany został typowym, niczego nie wnoszącym z technicznego punktu widzenia modyfikacjom. Co oznacza taka modyfikacja? Oczywiście kondensatory wymieniane gdzie się da. Dobrze, gdy dobre kondensatory (a takie są montowane we wzmacniaczach z wyższej półki) są zamieniane na lepsze. Gorzej, gdy wstawiane są takie same lub gorsze. Niestety wymiana oznacza ingerencję w konstrukcji urządzenia i nie zawsze jest ona robiona z właściwą uwagą. Parę przykładów pokazuję poniżej. Oto fotografie oryginalnej konstrukcji. Proszę zwrócić uwagę na kondensatory podłączone równolegle do dużych elektrolitów w zasilaczu.


A teraz zestaw fotografii dokumentujących audiofilskie nabijanie klienta w butelkę:



Zamontowane kondensatory poliestrowe na pewno są wspominane z nostalgią przez starszych pasjonatów radiotechniki. Ale w końcu kondensator to kondensator. Pozostaje jednak kwestia stylu, w jakim zostały usunięte fabryczne kondensatory i zamontowane te "audiofilskie". Oto szczegółowa fotografia, która jest lepsza od komentarza:

Jak widać stare kondensatory zostały odcięte lub usunięte razem z oczkami lutowniczymi, zaś nowe przymocowane na "zaadoptowanych" oczkach lutowniczych. Piękny widok, nieprawdaż? Aha i byłbym zapomniał o jeszcze jednej ciekawostce. Kondensatory - to oczko w głowie każdego audiofila - w szczególności kondensatory sprzęgające zostały umocowane paskami przez samego Mariusza Pudzianowskiego. Dzięki temu paski mocujące spowodowały ich widoczne zniekształcenia geometryczne - po prostu "werżnęły" się w ciałka tych delikatnych elementów. Sami popatrzcie:


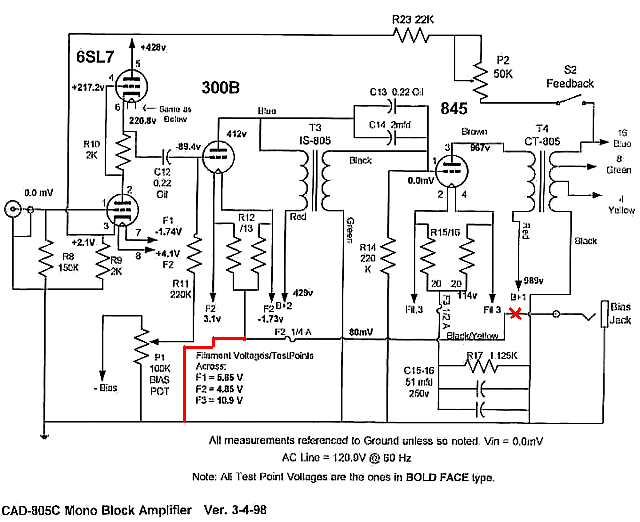
Teraz czas na smutny a nawet bardzo smutny fragment opisu. Jak wspomniałem prezentowany wzmacniacz jest urządzeniem po przejściach. Trafił do mnie z powodu m.in. problemów z ustawieniem prądu spoczynkowego lampy 300B w jednym z kanałów. Podobno (celowo używam trybu przypuszczającego, gdyż nie byłem świadkiem tych problemów, ale wydają się wysoce prawdopodobne z uwagi na znalezioną "usterkę") w jednym z kanałów uległa spaleniu lampa 300B i wraz z nią spalił się transformator głośnikowy, który musiał być wymieniony na nowy (wykonany przez znanego w środowisku producenta transformatorów). Po naprawie nadal występował problem z ustawianiem prądu lampy 300B co nawet skończyło się uszkodzeniem cennej lampy. Po obejrzeniu monobloków pierwszą charakterystyczną cechą jaką zaobserwowałem, były niewłaściwe bezpieczniki, w tym jeden "naprawiony" za pomocą kawałka drucika. To prawda, że bezpieczniki nie są typowe (nie są to 5x20 lecz 6x30) ale jednak możliwe do kupienia i zamontowania zgodnie z zaleceniami producenta wzmacniacza. Dalsza obserwacja ujawniła połączony problem transformatora i regulacji prądu spoczynkowego. Proszę spojrzeć na poniższy schemat.

Na skutek zbyt dużego prądu płynącego przez lampę 300B i prawdopodobnie nie zadziałania bezpiecznika przepalił się fragment przewodu łączącego rezystory R12/13 z gniazdem duży Jack przeznaczonym do podłączenia miliamperomierza do pomiaru prądu spoczynkowego. Jest to symbolicznie pokazane czerwonym krzyżykiem. Zabrakło więc połączenia katody lampy 300B z masą. Wiecie jak została wykonana "naprawa? Ktoś po prostu połączył punkt wspólny R12/13 bezpośrednio z masą wzmacniacza co widać na poniższej fotografii - to ten zielono-żółty przewód.

Gdyby ktoś nie mógł uwierzyć to pokazuję fotografię szczegółową:

Taka "naprawa" spowodowała, że układ regulacji prądu spoczynkowego nadal działał, ale miliamperomierz włączany do gniazdka pomiarowego zawsze wskazywał 0mA. Użytkownik wzmacniacza postępując zgodnie z instrukcją ustawiania prądu lampy 300B kręcił potencjometrem usiłując uzyskać zalecaną wartość równą 60mA i przekraczał wartość dopuszczalną prądu lampy 300B paląc ją i widząc na miliamperomierzu ciągle i niezmiennie 0mA. Dobre nieprawdaż?
No i jeszcze taka mała ciekawostka. Ten spalony fragment połączenia oznaczony czerwonym krzyżykiem na schemacie składa się fizycznie z przewodu podłączonego od rezystorów R12/13 do transformatora głośnikowego i wychodzącego z tego transformatora drugiego przewodu podłączonego do gniazdka probierczego do pomiaru prądu spoczynkowego lampy 300B. Nie wiem dlaczego tak to zostało zrobione. Być może w zalanej puszcze transformatora są to wyprowadzenia jakiegoś ekranu. Jeśli ktoś zna szczegóły to proszę o kontakt. Tak, czy inaczej ten przepalony przewód nie ma wpływu na działanie transformatora i nie było potrzeby jego wymieniania. Czy został on naprawdę wymieniony to już inna sprawa. Według mnie raczej nie. Jedyna ingerencja to ślady dłubania w zalewie przy wyprowadzeniach transformatora co pokazuje poniższa fotografia. Ale może jestem zbyt dociekliwy ;-).

Skoro drogi Czytelniku dotrwałeś do tego momentu to zapraszam do zapoznania się ze szczegółowymi fotografiami zewnętrza i wnętrza. Wzmacniacz jeszcze jest w moich rękach. Postaram się dodać dodatkowe informacje. Miłego oglądania.











Wzmacniacz po jakiejś "naprawie" został pozbawiony części śrubek mocujących dolną ściankę do chassis. Pewnie naprawiający pomyślał, że i tak tego nie widać. To prawda, że monobloki są ciężkie, ale nie wiadomo kto i kiedy je odwróci i co gorsze zrobi fotografie. Nie wiem czy widoczne braki są związane z wykonywanymi naprawami - na wszelki wypadek usunąłem więc z fotografii nalepki z danymi serwisanta (to te białe pola na niektórych fotografiach). Jeśli to jednak prawda to zamiast plomb gwarancyjnych lepiej było skręcić oba monobloki jak należy.













































Dziękuję Koledze RomekD z Forum Trioda za uwagi merytoryczne, które uwzględniłem w opisie wzmacniacza.
Opracowanie: Grzegorz "gsmok" Makarewicz,