
Radioamator i Krótkofalowiec, czerwiec 1971r., rok 21, Nr 6
[Część 1 (PDF)] [Część 2 (PDF)]
- Z KRAJU I ZAGRANICY
- Wystawy sprzętu radioelektronicznego (129)
- Nowe opracowania przyrządów pomiarowych (130)
- TELEWIZJA
- Właściwości i zachowanie się elementów montażowych przy wysokich częstotliwościach
Przegląd układów odchylania pionowego w tranzystorowych odbiornikach TV - cz. 2 i ostatnia (139) - RADIOKOMUNIKACJA AMATORSKA
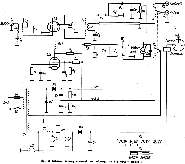
- Wzmacniacz liniowy na 145 MHz (133)

- UKŁADY TRANZYSTOROWE
- Odbiornik z jednym tranzystorem (137)


- CZY WIECIE, ŻE... (138, IV okł.)
- PRZEGLĄD SCHEMATÓW
- Odbiornik radiowy DML 301 (141)
- TECHNIKA POMIAROWA
- Miernik cyfrowy do pomiarów napięcia i oporu (144)
- RÓŻNE
- Wykresy do obliczania prostownika z filtrem pojemnościowym (147)
- ELEKTROAKUSTYKA
- Właściwości taśm magnetycznych znajdujących się w sprzedaży (149)
- Wzmacniacze stereofoniczne do zasilania słuchawek (151)


- KRÓTKOFALOWIEC POLSKI (153)
- Z PRAKTYKI RADIOAMATORSKIEJ
- Praktyczny zestaw oporników i kondensatorów (156)
- Zastosowanie cewki w.n. z odbiornika "Lotos" w transformatorze typu TVL-25 (III okł.)
- Gniazda z końcówek długopisów (IV okł.)
- PRZEGLĄD WYDAWNICTW (IV okł.)