Bohdan Borowik, Radioamator i Krótkofalowiec 8/1970
W pracach radioamatorskich dużą rolę odgrywa sprawdzanie lub porównywanie różnych egzemplarzy lamp elektronowych. Zadanie powyższe spełnia wykonany przez autora miernik lamp elektronowych.
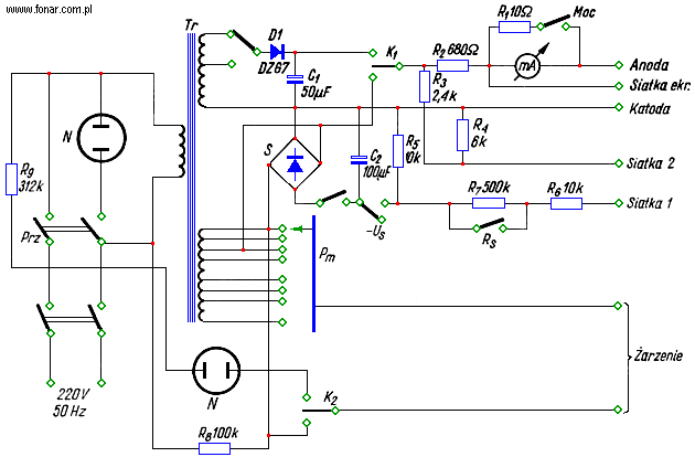
Widok ogólny miernika przedstawiono na rys.1, a schemat ideowy - na rys.2.

Rys.1. Widok ogólny miernika lamp elektronowych

Rys.2. Schemat ideowy miernika
Podstawowym elementem jest transformator. Nawinięto go na rdzeniu (od odbiornika "Aga") o przekroju 12,25cm2. Uzwojenie pierwotne ma 740 zwojów przewodu DNE 0,2mm, uzwojenie anodowe 225 zwojów przewodu DNE 0,2mm z odczepem po 150 zwojach. Uzwojenie żarzenia jest nawinięte przewodem DNE 0,67mm; jego dane są ujęte w tablicy. Duża liczba napięć transformatora podyktowana jest różnorodnością napięć zasilających lampy.Dane uzwojeń żarzenia
| Napięcie V | Liczba zwojów | Napięcie V | Liczba zwojów |
| 1,4 | 5,25 | 17 | 3,75 |
| 4 | 9,75 | 19 | 7,5 |
| 5 | 3,75 | 20 | 3,75 |
| 6,3 | 4,8 | 21 | 3,75 |
| 7 | 2,6 | 26 | 22,5 |
| 9 | 7,5 | 30 | 14 |
| 12 | 11,25 | 38 | 30 |
| 15 | 11,25 | 45 | 26,25 |
| 16 | 3,75 | 50 | 18,75 |
Płytę czołową miernika wykonano z grubej sklejki, rozmieszczając na niej podstawki lamp (ich typy podano w wykazie części). Od każdej podstawki wykonano doprowadzenie do 9 gniazdek bananowych, umieszczonych z prawej strony. Zamontowano także gniazdka spoczynkowe, które zabezpieczają układ przed zwarciami.
Z lewej strony miernika umieszczono wszystkie przełączniki i dwie neonówki. Do przełączania żarzenia K2 na: próba i zasilanie, jak również K1 przy badaniu diody i lampy wieloelektrodowej, wykorzystujemy przełączniki kierunkowskazów.
Przy badaniu opieramy się na wskazaniach prądu ściśle określonego dla danej lampy. Przy badaniu lamp mocy miernik należy zabocznikować opornikiem o wartości kilku omów. Do stwierdzenia wzmocnienia lampy służy wyłącznik Rs i Us, za pomocą którego włączamy ujemne napięcie siatki.
Aby stwierdzić, czy dana lampa nie ma zwarć katody z żarzeniem, odłączamy kabelek włączony do katody. Prąd powinien wtedy zmniejszyć się do wartości bliskiej zero. W podobny sposób postępujemy przy badaniu zwarć międzysiatkowych.
Miernik ten służy mi już od roku i jest bardzo pomocny przy naprawach odbiorników radiowych i telewizyjnych.
Wykaz elementów
- Transformator - wg opisu
- Stos selenowy: 18 V/0,08A
- Oporniki
- R1 - 10/0,5W
- R2 - 680/2W
- R3 - 2,4K/0,5W
- R4 - 6K/0,5W
- R5, R6 - 10K/0,5W
- R7 - 500K/0,25W
- R8 - 100K/0,5W
- R9 - 3,12K/3W drutowy
- Kondensatory
- C1 - elektrolityczny 50µF/350V
- C2 - elektrolityczny 100µF/25VDioda: DZG7
- Neonówki: Uz 200V, 2 szt.
- Przełączniki:
- błyskawiczne 4-stykowe 250V/15A - 6 szt.;
- kierunkowskazy (samochodowe) - 2 szt.;
- manetkowy Pm 18-pozycjowy - 1 szt.
- Podstawki lamp:
- heptal,
- noval,
- oktal,
- loktal,
- magnoval,
- bocznostykowe,
- ośmionóżkowe
- Miernik magnetoelektryczny: 1mA
- Gniazdka: bananowe - 18 szt.
- Wtyki bananowe - 10 szt.
Bohdan Borowik