inż. Cz. Klimczewski, "Wzmacniacz sieciowy 20 watowy"
Radio dla Techników i Amatorów 1946/06
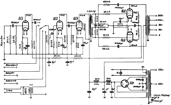
Na życzenie naszych Czytelników podajemy schemat ideowy oraz montażowy wraz z opisem wzmacniacza mocy niskiej częstotliwości. Wzmacniacz ten może służyć do zasilania 2-ch głośników 10 watowych lub większej ilości głośników o mniejszej mocy. Aby wzmacniacz pracował prawidłowo i bez zniekształceń suma mocy pobieranej przez te głośniki nie może jednak przekraczać 20 wat. Wzmacniacz ten dzięki różnym możliwościom stosowany jest do udźwiękowienia placów, ślizgawek, stoisk, dworców kolejowych, ogrodów itp. Posiada on pięć wejść, do których podłączamy się zależnie od okoliczności. Możemy wzmacniać mowę żywą i muzykę, włączając na odpowiednie zaciski "mikrofon pojemnościowy" lub "węglowy". Możemy wzmacniać muzykę z płyt patefonowych, włączając do wzmacniacza "adapter" jak również audycje z odbiorników radiowych oraz różnego rodzaju transmisje podawane przez linię telefoniczną. W celu łatwiejszego montażu poza schematem ideowym podajemy schematy montażowe, jak również fotografię wykonanego wzmacniacza oraz krótki opis jego pracy.

Zdjęcie wzmacniacza od dołu
Wzmacniacz nasz składa się ogółem z 5 lamp wzmacniających i 1-ej prostowniczej. Pierwsze trzy lampy pracują w układzie oporowo - pojemnościowym niskiej częstotliwości, prze czym pierwsza z nich służy do wzmocnienia przekazywanych sygnałów z mikrofonu pojemnościowego lub z innego, zainstalowanego daleko od wzmacniacza, wskutek czego następuje osłabienie sygnału. Po wzmocnieniu w pierwszym członie na anodzie lampy 6F5, kierowany on jest dalej na dwustopniowy wzmacniacz oporowo - pojemnościowy niskiej częstotliwości, pracujący na lampach 6F5 i 6F6, a potem na wzmacniacz mocy w układzie "push - pull" (przeciwsobnym) w klasie AB1. Sprzężenie wzmacniacza mocy z ostatnim członem niskiej częstotliwości jest transformatorowe. Wzmacniacz mocy pracuje na dwóch lampach 6L6. Wyjście jest również transformatorowe i dostosowane dla różnych napięć, czyli dla różnych typów głośników i różnych warunków pracy. Jeżeli głośniki pracują równolegle to należy łączyć je tak, aby odpowiednie zaciski głośników były połączone z odpowiednimi zaciskami transformatora wyjściowego, czyli aby zachować dopasowanie ich do pracy wzmacniacza. Każdy głośnik o większej mocy posiada transformator, na którym są końcówki do odpowiedniego podłączenia.
W przypadku wzmocnienia z adaptera, z linii odbiornika lub mikrofonu węglowego (podłączamy go przez odpowiedni transformatorek, który wraz z bateryjką jest zwykle zmontowany razem z mikrofonem), dajemy wejście na drugą lampę 6F5, przełączając odpowiednio przełącznikiem. Sygnały, które w tym przypadku są silniejsze, wystarczą do wysterowania tej lampy, a zatem i całego wzmacniacza. Do regulacji siły głosu stosujemy w obwodzie siatkowym drugiej lampy potencjometr logarytmiczny o oporze 0,5M podłączony przez kondensator stały o pojemności 40.000pF na siatkę drugiej lampy 6F5 oraz na jej opór upływowy rzędu 0,5M. Wartości części użytych do budowy wzmacniacza są tak dobrane aby wzmacniacz pracował czysto bez zniekształceń wydając maksimum mocy. Zasilanie odbiornika odbywa się przy pomocy prądu zmiennego. W tym celu wbudowany został prostownik składający się z transformatora sieciowego, przystosowanego na napięcia 120 i 220 wolt, lampy prostowniczej typu 5Z4 i filtru wygładzającego pulsujące napięcie stałe. Od dobroci filtru zależy wielkość przydźwięku prądu zmiennego.
Dane techniczne dławików i transformatorów w naszym wzmacniaczu podajemy poniżej w celu łatwiejszego ich wykonania. Od dobroci ich wykonania zależy dobroć pracy wzmacniacza. Pamiętać należy, że wymiary rdzenia nie mogą być mniejsze od podanych. Blaszki rdzenia muszą być mocno ściśnięte, aby podczas pracy nie "grały". Również uzwojenia transformatorowe muszą być mocno nawinięte i odpowiednio warstwy od siebie izolowane. Pojemności kondensatorów elektrolitycznych w filtrze wygładzającym napięcie mogą być większe, nigdy mniejsze, lecz trzeba pamiętać, że napięcie pracy, podobnie jak przebicia, nie może być mniejsze od 450/500 wolt, gdyż można się narazić na szybkie ich uszkodzenie, szczególnie pierwszego po lampie prostowniczej, w chwili włączenia napięcia. Do sprawdzenia, czy wzmacniacz jest pod prądem, służy lampa kontrolna umieszczona w obwodzie żarzenia lamp wzmacniacza.

Wzmacniacz typu 25AS
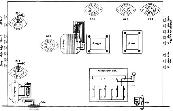
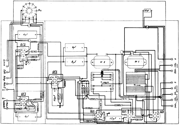
Z rysunków montażowych, fotografii oraz dokładnego opisu części użytych do budowy wzmacniacza zainteresowani Czytelnicy zorientują się dokładnie w montażu tj. w rozstawieniu użytego sprzętu i połączeń między nimi. Do wzmacniacza zostały zastosowane lampy typu amerykańskiego, ze względu na łatwość ich nabycia, oraz na niższy koszt w stosunku do ogólnie używanych w aparatach radiowych.

Widok chassis od góry

Widok chassis od dołu
Spis części i dane techniczne
|
Rodzaj transformatora |
Przekrój rdzenia w mm |
Uzwojenie pierwotne |
Uzwojenie wtórne |
Średnica drutu w mm |
|
Sieciowy |
35x50 |
410zw. |
- |
0,6 |
|
Wyjściowy |
35x35 |
2x1780zw. |
- |
0,2 |
|
Międzylampowy |
35x45 |
4500zw. |
- |
0,15 |
|
Liniowy (linia telef.) |
17x18 |
3000zw. |
- |
0,15 |
|
Dławik I - 10H |
17x18 |
4000zw. |
- |
0,2 |
|
Dławik II - 20H |
17x18 |
10000zw. |
- |
0,1 |
W podanych dławikach szczelina powietrzna wynosi 0,1mm.
Opory:
- 70/1W - 2szt;
- 125/8W - 1szt;
- 600/1W - 1szt;
- 1K/1W - 1szt;
- 2K/1W - 2szt;
- 50K/1W - 7szt;
- 100K/0,5W = 4szt;
- 200K/1W - 3szt;
- 500K/1W - 2szr;
- 1M - 1szt,
Potencjometr: 1M - 1szt.
Kondensatory:
- 400pF/250/750V - 1szt;
- 10000pF/500/5000V - 3szt;
- 40000pF/150/450V - 4szt;
- 4µF/350/385V - 2szt;
- 6µF/350/1250V - 1szt;
- 8µF/350/385V - 1szt;
- 10µF/63/70V - 2szt;
- 12µF/350/1250V - 1szt;
- 25µF/6/8 - 2szt.
Lampy radiowe: typ amerykański; 6F5 - 2szt; 6F6 - 1szt; 6L6 - 2szt; 5Z4 - 1szt.
Żarówka 6V/0,04A - 1szt.
Kapy do lamp radiowych (2szt), wyłącznik do sieci dwubiegunowy (1szt), oprawki do lamp radiowych (6szt), oprawka do żaróweczki (1szt), oprawka do bezpiecznika wpuszczana (1szt), oprawka do czerwonego szkła sygnalizacyjna (1szt), zaciski kontaktowe na wejścia i wyjście (16szt), drabinki z 4 końcówkami (5szt), drabinka z 1 końcówką (1szt), przełącznik tarczowy wzór "Philipsa" (1szt), chassis o wymiarach 6x29x42cm, drobny materiał montażowy.
Wymiary wzmacniacza: 22x29x42cm.
Celem uniknięcia przedostawania się zakłóceń z sieci do wzmacniacza należy zastosować kondensatory 5000pF/500/3000V - 2szt i 10000pF/500/3000V - 1szt.