
David Hafler
Modernisieren Sie Ihren Williamson-Verstärker
Audiocraft, Band I, Nummer 3, Januar 1956
Die Williamson-Verstärkerschaltung wurde erstmals 1947 in England und 1949 in diesem Land veröffentlicht. Sie hat eine breite Akzeptanz und Popularität erlangt und war die Grundlage für mehrere Modifikationen des ursprünglichen Designs. Die grundlegendste Änderung war die ultralineare Version des Betriebs, die ich entwickelt und anschließend beschrieben habe*. Diese Anordnung korrigierte zwei der grundlegenden Mängel des ursprünglichen Designs – sie erhöhte die Leistungsfähigkeit des Verstärkers auf 25 oder 30 Watt und verbesserte den Spielraum der Rückkopplungsstabilität.
Wie immer hat sich der Fortschritt im Verstärkerdesign fortgesetzt: Es ist möglich, weitere Verbesserungen am Williamson-Design vorzunehmen (sowohl Trioden- als auch Ultralinear-Versionen). Diese Verbesserungen korrigieren wiederum Einschränkungen in Bezug auf Leistungsabgabe und Stabilität.
Steigerung der Ausgangsleistung
Die gegenwärtigen Überlegungen zu den Anforderungen an die Audioleistung unterscheiden sich erheblich von denen vor einigen Jahren. Dann sagten die meisten: „Zehn Watt reichen mir“. Mittlerweile ist jedoch bei modernem Programmmaterial der Leistungsbedarf für eine realistische, unverzerrte Wiedergabe erheblich gestiegen. Außerdem wurde der Frequenzgang des Quellmaterials erweitert, was auch die Notwendigkeit einer Neubewertung der Verstärkerleistungsanforderungen einführt. Ein erhöhter Frequenzgang bedeutet, dass der Verstärker die Leistung bei größeren Frequenzextremen handhaben muss. An diesen Extremen ändern sich die Impedanzeigenschaften des Lautsprechers von den Nennwerten. Dies bedeutet, dass der Verstärker an Frequenzextremen fehlangepasst ist und eine Fehlanpassung die maximale Leistungsfähigkeit jedes Verstärkers verringert.
Um sauberen Strom an eine Lautsprecherlast zu liefern, muss ein Verstärker in der Lage sein, mindestens die doppelte Leistung zu liefern, die für eine Widerstandslast erforderlich ist, wie sie in Mess- und Bewertungsverstärkern verwendet wird. Daher bedeutet die Erweiterung sowohl des Dynamikbereichs als auch des Frequenzbereichs bei modernen Aufnahmen, FM-Quellen und Bändern, dass 25 Watt ungefähr ein Minimum sind, wenn eine erstklassige Leistung erforderlich ist. Selbst dieses Minimum wird sich in den kommenden Jahren wahrscheinlich noch steigern, wenn die Effizienz von Lautsprechersystemen nicht gesteigert werden kann.
Aus diesen und verwandten Gründen wurden Anstrengungen unternommen, um die Ausgangsleistung von Audioverstärkern zu erhöhen. Das Aufkommen einiger neuer Röhrentypen hat dies innerhalb der Williamson-Konfiguration praktisch gemacht, ohne dass der Verstärker komplett umgebaut werden muss. Erforderliche Änderungen sind das Ersetzen der Ausgangsröhren, das Ersetzen eines Ausgangstransformators, der die erhöhte Leistung bewältigen und eine geeignete Impedanzanpassung bereitstellen wird, und das Hinzufügen einer festen Vorspannung.
Neue Ausgangselektronenröhren
Die neue Röhre, die für die Modernisierung des Williamson ausgewählt wurde, ist die Amperex 6CA7, die auch als Mullard EL-34 importiert und vertrieben wird. Dies ist eine kompakte Röhre mit einer Leistungsfähigkeit von bis zu 100 Watt, abhängig von den verfügbaren Versorgungsspannungen. Es kann direkt in die Buchsen gesteckt werden, die früher für 5881er, KT66er, 1614er und andere Röhren dieses Typs verwendet wurden, mit der einzigen zusätzlichen Anforderung, dass die Pins Nr. 1 geerdet sein müssen.
Die 6CA7/EL-34 ist eine Pentodenröhre von extremer Linearität. Sein bevorzugter Betriebszustand ist als Pentode: Obwohl der Hersteller Triodenwerte für die Röhre angibt, führt der Triodenbetrieb zu einer höheren Verzerrung und einer reduzierten Ausgangsleistung. Auch die herkömmliche ultralineare Verbindung kann bei diesen Röhren nicht optimal funktionieren, da es keine linearere Betriebsweise gibt als die Pentodenverbindung, für die sie konzipiert wurden. Wie später diskutiert wird, passt jedoch eine Kompromissform der Operation sehr gut zu den Bedürfnissen der Williamson-Modernisierung.
Um die potenziellen Vorteile dieser Röhren nutzen zu können, muss im Ausgangstransformator eine geeignete Impedanzanpassung erreicht werden. Der Transformator Dynaco A-430 wurde speziell für diesen Zweck entwickelt. Dies ist ein 50-Watt-Gerät, dessen Leistung die Spezifikationen von Herrn Williamson in Bezug auf Frequenzgang, zulässige Rückkopplung, Belastbarkeit usw. übertrifft. Derzeit ist dies der einzige kommerzielle Transformator mit korrekter Impedanz, aber es wird erwartet, dass bald andere verfügbar sein werden.
Der Dynaco A-430 verfügt über primäre Taps, die verwendet werden können, um etwa 10 % Bildschirmlast bereitzustellen. Dadurch wird die extreme Linearität der Röhren nicht beeinträchtigt, und es hat den Vorteil, dass der Innenwiderstand (für eine bessere Dämpfung) gesenkt wird. Darüber hinaus verbessert es die Eigenregelung der Ausgangsstufe so weit, dass keine Änderungen an der B+-Versorgung des Basis-Williamson vorgenommen werden müssen, um die neuen Röhren zu verwenden.
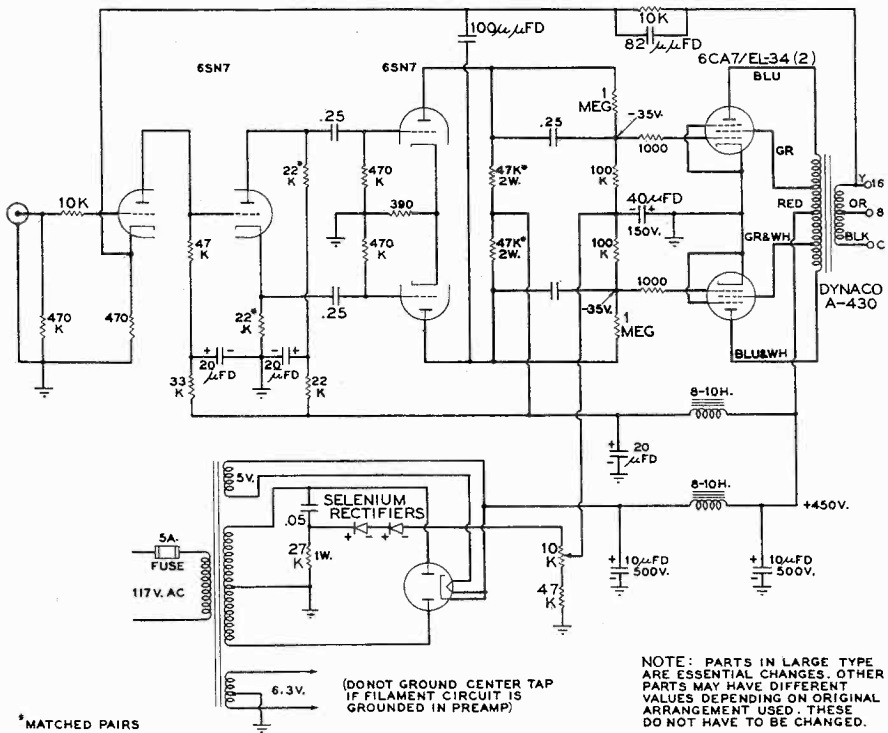
Dieser Transformator kann direkt mit Einheiten ausgetauscht werden, die früher in dieser Schaltung verwendet wurden. Wenn die ursprünglichen Ausgangsröhren mit Trioden verbunden waren, sollten die 100-Ohm-Schirmentstörer, die von Pin 3 zu Pin 4 angeschlossen sind, entfernt und die Transformatorkabel wie im schematischen Diagramm (Abb. 1) angegeben angeschlossen werden.

Abb. 1. Vollständiges Schaltbild eines wie beschrieben modifizierten Williamson-Verstärkers.
Der Konstrukteur sollte beachten, dass die Schaltung vom Phasenwender bis zu den Ausgangsgittern verfolgt werden muss, um festzustellen, welche der Ausgangsröhren die "oberste" in der Schaltung ist. Transformatorkabel müssen richtig an die Ausgangsröhren angeschlossen werden, sonst ist die Phasenlage der Rückkopplung falsch. Wenn nach dem Anschließen des Transformators ein lautes Summen ertönt, sollten die Platte und das Schirmkabel von einer Ausgangsröhre auf die andere übertragen werden und umgekehrt.
Abb. 2 und Abb. 3 zeigen den A-430, der auf einem umgebauten Heathkit W-3M montiert ist (siehe Anhang für spezifische Umbauanweisungen für diesen Verstärker). Es passt trotz seiner Größe in den Raum, da es keine Flansche hat. Die Installation des Transformators erfordert keine mechanischen Änderungen am Chassis, außer möglicherweise das Aufreiben der Befestigungslöcher, um Befestigungsstifte aufzunehmen.

Abb. 2. Heathkit-Verstärker umgebaut, um 50 Watt mit größerer Stabilität zu liefern.

Abb. 3. Neuer Trafo geht problemlos an.
Vorspannung der Ausgangsröhren
Die 6CA7/EL-34 benötigt einen niedrigeren Vorspannungswert als Röhren, die allgemein in Williamson-Verstärkern verwendet werden. Der Wert des Kathodenwiderstands sollte von den herkömmlichen 250 bis 300 Ohm auf etwa 200 Ohm reduziert werden. Wenn dies geschehen ist, kann der resultierende Verstärker nach dem Austausch von Röhren und Ausgangstransformator 35 bis 40 außergewöhnlich saubere Watt abgeben. Die Möglichkeiten der neuen Röhren und des Transformators werden jedoch nicht voll ausgeschöpft, es sei denn, der Konstrukteur ist bereit, eine Versorgung mit fester Vorspannung einzubauen, um die ursprüngliche selbstvorspannende Anordnung zu ersetzen.
Das Hinzufügen einer negativen DC-Versorgung für eine feste Vorspannung ist recht einfach. Ein Kondensator von 0,05 μfd wird von einer Seite der Hochspannungssekundärseite des Leistungstransformators genommen und mit einem 27.000-Ohm-1-Watt-Widerstand in Reihe mit Masse verbunden. Diese bilden ein Trennnetzwerk, das die Wechselspannung des Leistungstransformators auf weniger als 1/3 ihres vollen Werts schneidet. Zwei kleine Selengleichrichter (20 mA oder höher) werden von dieser Verbindungsstelle in Reihe geschaltet, wobei die negativen Gleichrichteranschlüsse zur Ausgangsseite zeigen. Der resultierende negative Gleichstrom wird durch ein 10.000-Ohm-Potentiometer und einen 47.000-Ohm-Festwiderstand gefiltert, und der Arm des Topfes wird durch einen 40-μfd (oder größer) 150-Volt-Kondensator umgangen. Dies ist im Diagramm, Abb. 1, dargestellt. Das Potentiometer kann bequem in dem Loch platziert werden, das früher das Bias-Balancing-Pot hielt. Eine Bias-Balance-Einstellung ist nicht länger erforderlich, da der Ausgangstransformator so konstruiert ist, dass die Leistung nicht durch moderate Stromunsymmetrie verschlechtert wird, und die verwendeten Röhren keine großen Schwankungen in der Plattenstromentnahme aufweisen.
Das neue Potentiometer steuert die Vorspannung, die an die unteren Enden der beiden 100.000-Ohm-Gitterwiderstände der Ausgangsröhre angelegt wird. Diese sind natürlich nicht mehr mit den Komponenten verbunden, die früher beim Bias-Balancing verwendet wurden.
Die Kombination der oben beschriebenen Änderungen hat die Leistung des Verstärkers auf etwa das Doppelte seiner ultralinearen Bewertung und etwa das Vierfache seiner Triodenbewertung erhöht. Diese Änderung allein bringt eine wichtige Verbesserung, aber eine ebenso wichtige Verbesserung kann auch durch die Erweiterung des Stabilitätsspielraums des Verstärkers erreicht werden.
Stabilisierung des Verstärkers
Die Kriterien für gutes Verstärkerdesign haben sich in den letzten Jahren geändert, und die Betonung wird jetzt immer mehr auf die Verstärkerstabilität gelegt. Viele Verstärker, die unter stationären Bedingungen gute Leistungen erbringen, haben bei der Wiedergabe von Musik schlammige und harsche Qualitäten gezeigt. Ein Grund dafür ist die Tatsache, dass ihr transientes Verhalten schlechter ist als unter stationären Bedingungen. Ein weiterer Grund ist, dass die Verstärkerleistung bei Lautsprecherlasten oft nicht so gut ist wie bei Widerstandslasten. Dieser Punkt wurde bereits kurz zuvor angesprochen: Seine Auswirkungen in Bezug auf Rückkopplungsinstabilität sind weitreichend. Viele Designer sind zu dem Schluss gekommen, dass Stabilität einen größeren Einfluss auf die Hörqualität hat als Verzerrungen! Folglich sind Erhöhungen des Stabilitätsspielraums wichtige Probleme.
Nach diesen Maßstäben haben Original-Williamson-Verstärker also eine unzureichende Stabilität sowohl bei extrem niedrigen als auch bei hohen Frequenzen. Dies kann für den unteren Bereich demonstriert werden, indem das Eingangsgitter kurz mit der Fingerspitze berührt und die Lautsprechermembran beobachtet wird. Der starke niederfrequente Transient, der erzeugt wird, löst den Verstärker aus, und normalerweise gibt es mehrere Überspannungen, bevor der Effekt gedämpft wird. Es ist zu beobachten, dass sich der Lautsprecherkegel mehrmals hin und her bewegt, bevor er zur Ruhe kommt. Das bedeutet, dass kurze Signalimpulse auch störende Membranbewegungen verursachen, die den Klang verwischen.
Bei hohen Frequenzen kann der entsprechende Effekt auf einem Oszilloskop mit Rechtecksignaleingang beobachtet werden. Eine wellige Rechteckwelle weist auf eine grundlegende Instabilität hin und zeigt an, dass es eine transiente Verzerrung von Hochfrequenzsignalen gibt.
Die Instabilität ist darauf zurückzuführen, dass die Phasencharakteristik des Verstärkers dazu führt, dass ein Teil der Rückkopplung an den Frequenzextremen positiv statt negativ angelegt wird. Die Abhilfe ist vordergründig einfach - bei den kritischen Frequenzen die Phase in die richtige Richtung zu verschieben. Dies ist nicht immer einfach. Glücklicherweise erlauben die Phasencharakteristiken des A-430-Transformators und der Williamson-Schaltungsanordnung eine vollständige Korrektur der niederfrequenten Phasencharakteristik und eine merkliche Korrektur der hochfrequenten Charakteristik. Diese Korrekturen werden mit wenigen preiswerten Komponenten vorgenommen.
Die Niederfrequenzkorrektur wird erreicht, indem die 0,25-μfd-Koppelkondensatoren, die zu den Ausgangsgittern gehen, mit 1-Megohm-Widerständen überbrückt werden. Die Hochfrequenzkorrektur wird mit einem 100-μfd-Kondensator erzielt, der von der unteren Treiberplatte mit der Kathode der ersten Stufe verbunden ist. Ohne auf die Theorie einzugehen, die diesen Korrekturen zugrunde liegt, ist es erwähnenswert, dass sie einen enormen Einfluss auf die Leistung haben. (Es wird davon ausgegangen, dass der 10.000-Ohm-Widerstand im Eingangsgitter, die Änderung der 0,05-μfd-Kondensatoren auf 0,25 und die Verwendung eines kleinen Kondensators über dem Rückkopplungswiderstand, wie im Schaltplan angegeben, bereits im Verstärker enthalten sind. Wenn nicht, diese sollten entsprechend den bisherigen Empfehlungen*) ebenfalls hinzugefügt werden.
Damit ist die Modernisierung des Williamson abgeschlossen. Wenn das Netzteil bei vernünftiger Regelung volle 450 Volt abgibt, liegt die Ausgangsleistung bei 1 % IM-Verzerrung bei etwa 50 Watt. Wenn das Netzteil eine niedrigere Spannung liefert, wird die Ausgangsleistung etwas reduziert. Unterhalb der vollen Leistung fällt die Verzerrung schnell auf einen Fluchtpunkt zu. Der Frequenzgang des Verstärkers entspricht ungefähr dem der Originalversion, außer dass Spitzen im Frequenzgang (in Verbindung mit Instabilität) eliminiert werden. Das Einschwingverhalten - dieses nicht messbare, nicht greifbare - wird hörbar besser sein. Dies wird sich besonders in solideren, besser definierten Bässen und weicheren, saubereren Höhen zeigen.
Anhang
Die folgenden konkreten Hinweise sind hilfreich für diejenigen, die daran interessiert sind, das Heathkit W-3M Williamson zu modernisieren:
Der Vorspannungsteiler und der Gleichrichter können in das Netzteilchassis eingebaut werden. Der Ausgang des Selengleichrichters wird mit Pin 5 der Netzbuchse verbunden und über die Ersatzader im Verbindungskabel zu einer Seite des 10.000-Ohm-Bias-Einstellpotentiometers geführt.
Die 250-Ohm- und zwei 100-Ohm-Widerstände entfallen ebenso wie das 100-Ohm-Pot. Das Bias-Pot ersetzt die 100-Ohm-Balance-Einstellung, und die leeren Verbindungspunkte, an denen die 100-Ohm-Widerstände befestigt wurden, können dann verwendet werden, um Leitungen anzuschließen, die Teil des Massekreises sind.
Aus wirtschaftlichen Gründen kann der 20-μfd-Kondensator, der früher die Kathoden überbrückt hat, zur Filterung der Bias-Versorgung verwendet werden. Der Schaltplan verlangt 40 μfd, aber der Unterschied im Brummpegel beträgt nur 2 dB.
Buchsen, die früher zum Messen des Plattenstroms verwendet wurden, können immer noch verwendet werden, um die Gleichheit der Ausgangsröhren zu überprüfen. Der bisherige Anschluss zum 250-Ohm-Vorwiderstand muss nun geerdet werden, um den Strompfad für den Kathodenstrom zu vervollständigen. Gleichzeitig sollten die Pins Nr. 1 (Entstörgitter der Ausgangsröhren) an der Buchse mit den Pins Nr. 8 (Kathode) verbunden werden.
Um den parasitären 10.000-Ohm-Entstörwiderstand direkt am Eingangsgitter einzufügen, sollte der 2,2-Megohm-Widerstand direkt von der Eingangsbuchse auf Masse umgeklemmt werden. Der 10.000-Ohm-Widerstand kann dann vom Eingangsstecker auf Pin 1 der ersten 6SN7-Röhre gesteckt werden. Dies ersetzt den 0,05-μfd-Kondensator, der als Teil der Vorspannungsversorgung im Leistungschassis verwendet wird. Achten Sie darauf, dass der verwendete Vorverstärker einen Ausgangskoppelkondensator hat, da der Verstärker jetzt keinen im Eingang hat. Praktisch alle Vorverstärker sind damit ausgestattet; wenn nicht, sollte einer hinzugefügt werden.
Die 0,05-μfd-Koppelkondensatoren zwischen den beiden 6SN7 sollten auf 0,25-μfd erhöht werden. Es sollte darauf geachtet werden, dass diese in den Raum passen. Wenn Schwierigkeiten auftreten, wird empfohlen, Miniaturkondensatoren zu verwenden, wie z. B. Aerolites von Aerovox.
Die 1-Megohm-Phasenkorrekturwiderstände über den Koppelkondensatoren lassen zu, dass ein gewisser positiver Gleichstrom auf den Gittern erscheint, wenn die negative Vorspannungsversorgung nicht in Betrieb ist. Das Vorhandensein einer negativen Spannung am Netz sollte bei entferntem Gleichrichter überprüft werden, bevor die Spannung B+ angelegt werden darf. Dann sollte der Gleichrichter eingefügt und die Vorspannung auf 35 Volt vom Gitter zur Masse eingestellt werden, nachdem die Röhren Zeit zum Aufwärmen hatten. Entfernen Sie das zweite 6SN7 nicht, während der Verstärker eingeschaltet ist, da dies dazu führt, dass zusätzliche positive Spannung an die Gitter der Endstufe angelegt wird, die Vorspannung stört und möglicherweise die Röhren beschädigt.
Audiocraft-Testergebnisse
Der in den Fign. 2 und 3, die gemäß diesem Artikel umgewandelte Basis-Williamson, erzeugten 0,6 % IM-Verzerrung bei 50 Watt Ausgangsleistung, 0,2 % bei 36 Watt und 0,1 % bei 15 Watt. Unter 12 Watt war die Verzerrung im Restbereich des Messgeräts und konnte vernünftigerweise als vernachlässigbar, wenn nicht sogar als nicht messbar bezeichnet werden. Die Testfrequenzen waren 60 und 7.000 cps gemischt in einem Verhältnis von 4 zu 1.
Diese Messwerte hätten leicht verbessert werden können, indem genauer abgestimmte Teile verwendet oder die Netzteilfilterung hinzugefügt wurde. Es ist zweifelhaft, ob solche kleinen Verbesserungen hörbar sind. Wenn andererseits die Balance des Phaseninverters ausgeschaltet war oder bestimmte andere Elemente im Wert abgedriftet waren, könnten die Verzerrungszahlen verdoppelt werden - immer noch eine außergewöhnlich gute Leistung.
Der Frequenzgang war im Bereich unserer Testgeräte vollkommen flach. Die berechnete Antwort ohne den 100-μμfd-Rückkopplungskondensator an der Treiberstufenplatte beträgt ±1 db von 2 bis 200.000 cps; mit dieser zusätzlichen Reaktion fällt oberhalb von 80.000 cps glatt ab. Dieser Kondensator verursacht eine sehr leichte Erhöhung der Verzerrung bei 20.000 cps, was im Vergleich zu der 12-db-Erhöhung des Hochfrequenzstabilitätsspielraums ziemlich unbedeutend ist. Die Stabilität am unteren Ende, bestimmt durch die Erholungseigenschaften von einem scharfen Überlastimpuls, war offensichtlich perfekt.
Die Rechteckwellenantwort bei niedrigen Frequenzen war ausgezeichnet und bei hohen Frequenzen außergewöhnlich gut. Die Leistungsantwort war von 20 bis 20.000 cps bei 50 Watt völlig flach. Gesamtkosten für alle Teile, die für den vollständigen Umbau erforderlich sind: weniger als 40,00 $.
* Hafler, D., und Keroes, H. I., „Improving the Williamson Amplifier“, Radio & Television News, Februar 1953.
Das Material wurde bereitgestellt von Grzegorz Makarewicz, 'gsmok'